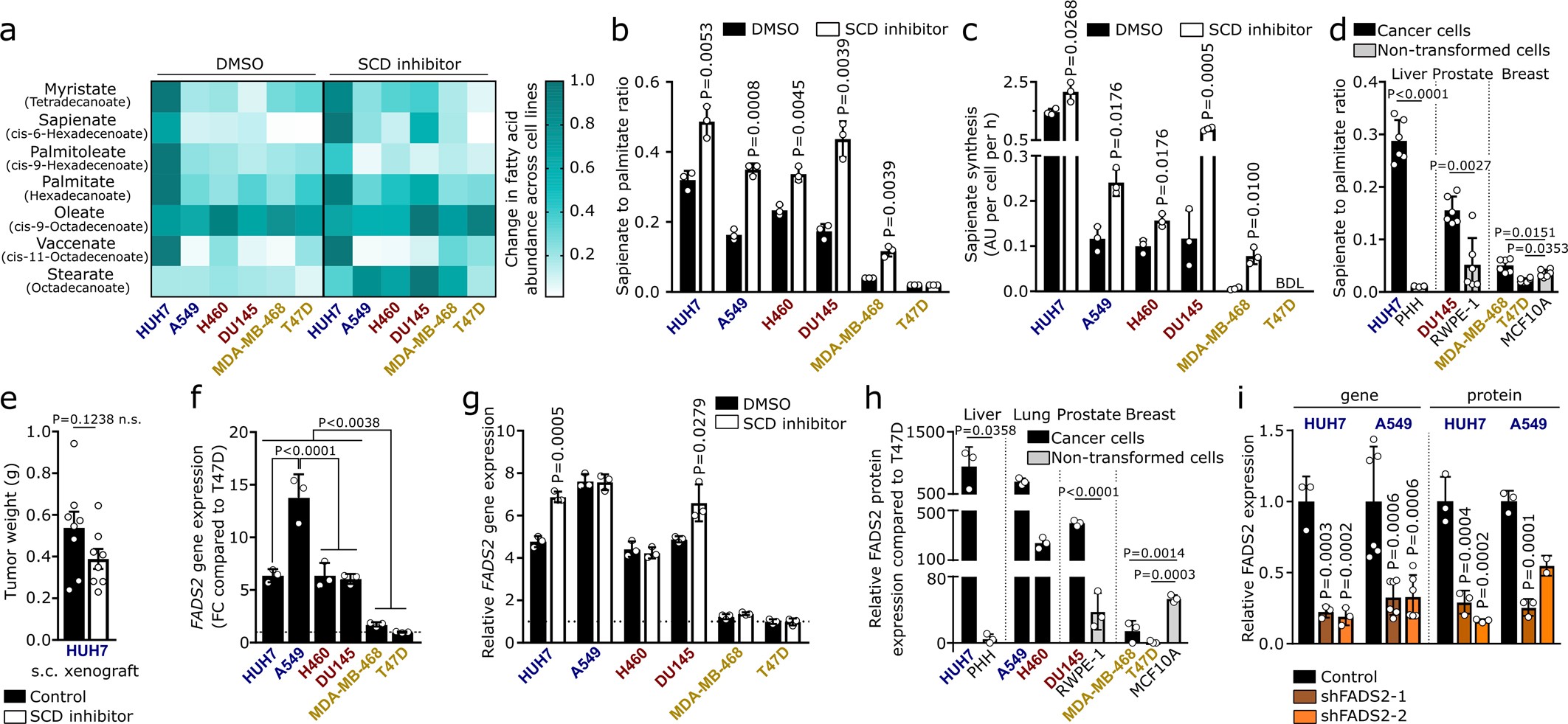
Extended Data Fig. 2: Sapienate is produced via FADS2 in cancer cells.
From: Evidence for an alternative fatty acid desaturation pathway increasing cancer plasticity

a, Heat map representing fatty acid abundances with or without treatment with Merck Frosst compound 3j (HUH7 and A549, 2 nM; H460 and DU145, 1 nM; MDA-MB-468 and T47D, 0.5 nM), normalized to the highest abundance of each fatty acid across all cell lines and conditions (Fig. 1b, Supplementary Table 1a). Over 90% reduction, white; no reduction, dark green. b, c, Desaturation activity to sapienate upon treatment with Merck Frosst compound 3j (HUH7 and A549, 2 nM; H460 and DU145, 1 nM; MDA-MB-468 and T47D, 0.5 nM; n = 3). Unpaired two-sided Student’s t-tests with Holm–Sidak multiple comparisons. d, Sapienate-to-palmitate ratio in HUH7 (n = 6) versus freshly isolated primary human hepatocytes (PHH; n = 3), DU145 (n = 6) versus RWPE-1 (n = 6) prostate cells, and MDA-MB-468 (n = 6) and T47D (n = 6) versus MCF10A (n = 6) breast cells. Unpaired Student’s t-tests and Welch’s correction (HUH7 versus PHH and DU145 versus RWEP-1); one-way ANOVA with Dunnett’s multiple comparisons (MDA-MB-468 and T47D versus MCF10A). e, Tumour weight of HUH7 subcutaneous xenografts treated with or without Merck Frosst compound 3j (n = 8, one experiment; 1.5 mg per kg twice daily p.o.). Unpaired Student’s t-test with Welch’s correction. f, g, FADS2 gene expression in cells with or without Merck Frosst compound 3j, as described in b and c, normalized to T47D cells (n = 3). One-way ANOVA with Tukey’s multiple comparisons (f); unpaired Student’s t-tests with Holm–Sidak multiple comparisons (g). h, FADS2 protein expression in the same conditions as in d. Statistics as described in d. n = 3. i, Expression of FADS2 gene or FADS2 protein in HUH7 and A549 cells upon FADS2 silencing, normalized to control (gene, HUH7, n = 3; A549, n = 6; protein, n = 3 (except for A549 shFADS2-2, n = 2)). One-way ANOVA with Dunnett’s multiple comparisons. Cancer cell experiments were performed in low FBS DMEM (1%, HUH7; 0.5%, others) with a treatment of 72 h. Error bars represent s.d. (in vitro) or s.e.m. (in vivo) from mean of biologically independent samples (in vitro) or mice (in vivo).