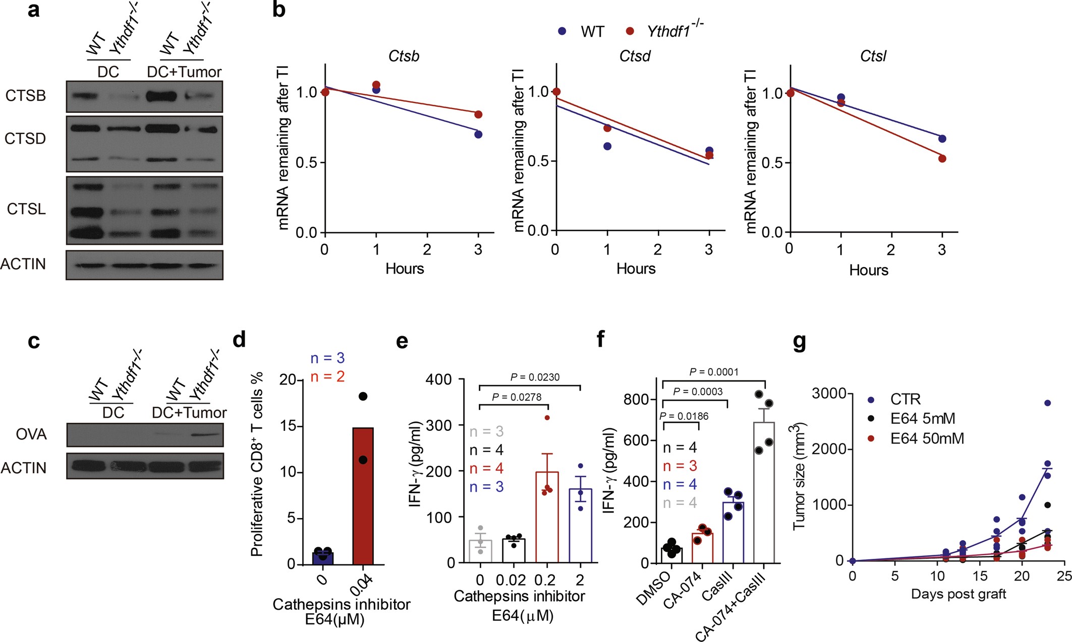
Extended Data Fig. 8: Antigen degradation is reduced in Ythdf1−/− mice and inhibition of protease cathepsins enhances cross-priming of wild-type DCs.
From: Anti-tumour immunity controlled through mRNA m6A methylation and YTHDF1 in dendritic cells

a, GMDCs were co-cultured with necrotic B16-OVA cells overnight. Immunoblot analysis of cathespins B, D and L (CTSB, CTSD and CTSL) in GMDCs. b, Wild-type and Ythdf1−/− DCs were treated with actinomycin D and RNAs were collected at different time points after treatment. mRNA levels were measured using RT–qPCR and represented as mRNA remaining after transcription inhibition (TI). c, GMDCs were co-cultured with necrotic B16-OVA cells overnight and OVA degradation in BMDCs was measured by immunoblot. d, Ex vivo purified wild-type cDCs were pre-treated with 0.04 μM E64 and pulsed with OVA protein for 4 h. The cross-priming capacity of DCs was compared by co-culturing DCs with CTV-labelled OT-I T cells. Proliferation was measured by the dilution of CTV. e, GMDCs were pre-treated with 0.2–2 μM E64 and co-cultured with B16-OVA cells. The cross-priming capacity of DCs was compared by co-culturing DCs with isolated CD8+ T cells from naive OT-I mice and analysed by IFNγ CBA. f, FLT3L-DCs were pre-treated with cathepsin inhibitor CA-074 or/and cathepsin L inhibitor III (CASIII), followed by co-culturing with necrotic B16-OVA cells. Synergistic inhibition was observed. The cross-priming capacity of DCs was determined. g, Data points for Fig. 4b. n = 3 independent experiments with similar results (a, c); n = 2 independent experiments (b). n, sample size. Mean ± s.e.m., two-sided unpaired Student’s t-test (e) or one-sided unpaired Student’s t-test (f).