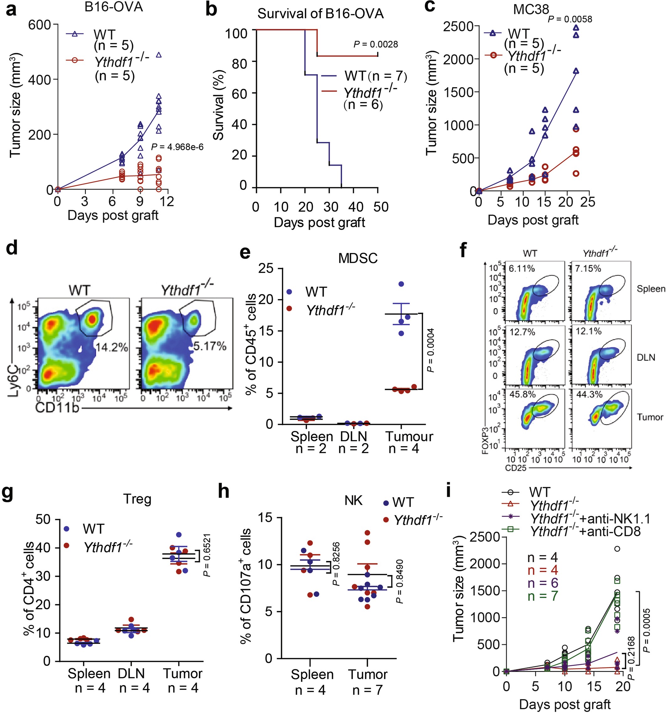
Extended Data Fig. 2: Characterization of immune phenotypes of Ythdf1−/− mice.
From: Anti-tumour immunity controlled through mRNA m6A methylation and YTHDF1 in dendritic cells

a, Data points for Fig. 1a. b, Wild-type or Ythdf1−/− mice were injected s.c. with 106 B16-OVA cells. Survival was monitored. Mice with tumour volumes less than 200 mm3 are considered to be surviving. One of three representative experiments is shown. c, Data points for Fig. 1b. d–h, Wild-type or Ythdf1−/− mice were injected s.c. with 106 B16-OVA cells. d, e, Frequency of tumour infiltrating MDSCs (Ly6C+CD11b+) was assessed 12 days after tumour inoculation. f, g, The percentages of Treg cells in spleen, DLN and tumour are shown. h, Degranulation of tumour NK cells in response to in vitro re-stimulation with PMA/ionomycin. i, Data points for Fig. 1d. Data are representative of two independent experiments (a, c). n, number of mice. Mean ± s.e.m., two-sided unpaired Student’s t-test (a, c, e, g–i); two-sided log-rank (Mantel–Cox) test (b).