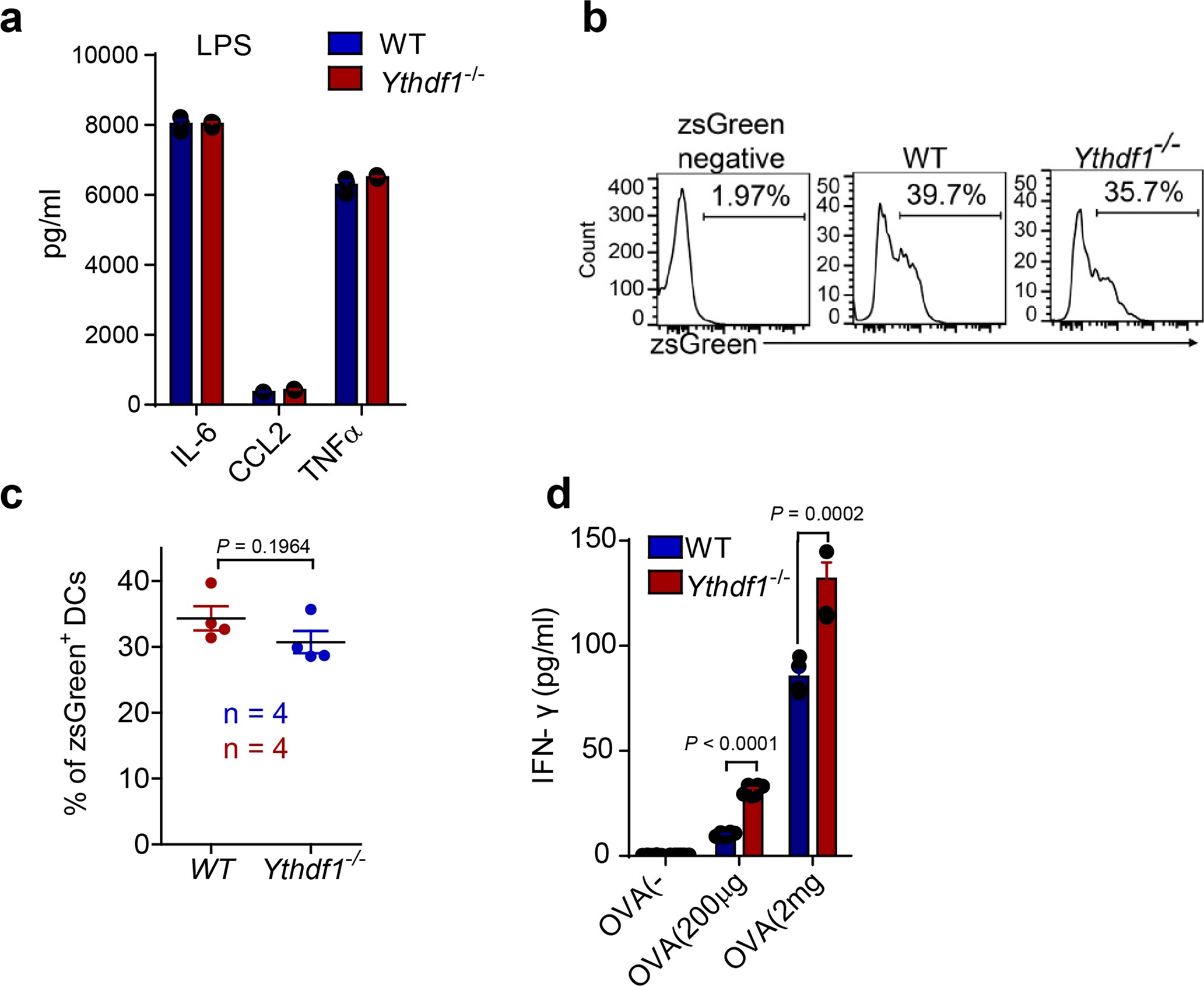
Extended Data Fig. 5: In vitro functional analysis of GMDCs generated from Ythdf1−/− mice.
From: Anti-tumour immunity controlled through mRNA m6A methylation and YTHDF1 in dendritic cells

a, Production of IL-6, CCL2 and TNFα upon stimulation of Ythdf1−/− GMDCs with LPS. b, c, Wild-type and Ythdf1−/− mice were injected s.c. with 106 B16-OTI-zsGreen cells. The percentage of tumour-infiltrating zsGreen+ DCs six days after tumour inoculation is shown. Data are representative of two independent experiments (b). d, Splenic DCs from wild-type and Ythdf1−/− mice were stimulated with LPS overnight. The cross-presentation capacity of DCs in response to soluble OVA was assessed. n = 3 independent experiments (a); n = 6 independent experiments (d). n, number of mice. Mean ± s.e.m., two-sided unpaired Student’s t-test.