Extended Data Fig. 6: Squalene accumulation leads to resistance of SQLE-null cells to ferroptosis inducers.
From: Squalene accumulation in cholesterol auxotrophic lymphomas prevents oxidative cell death

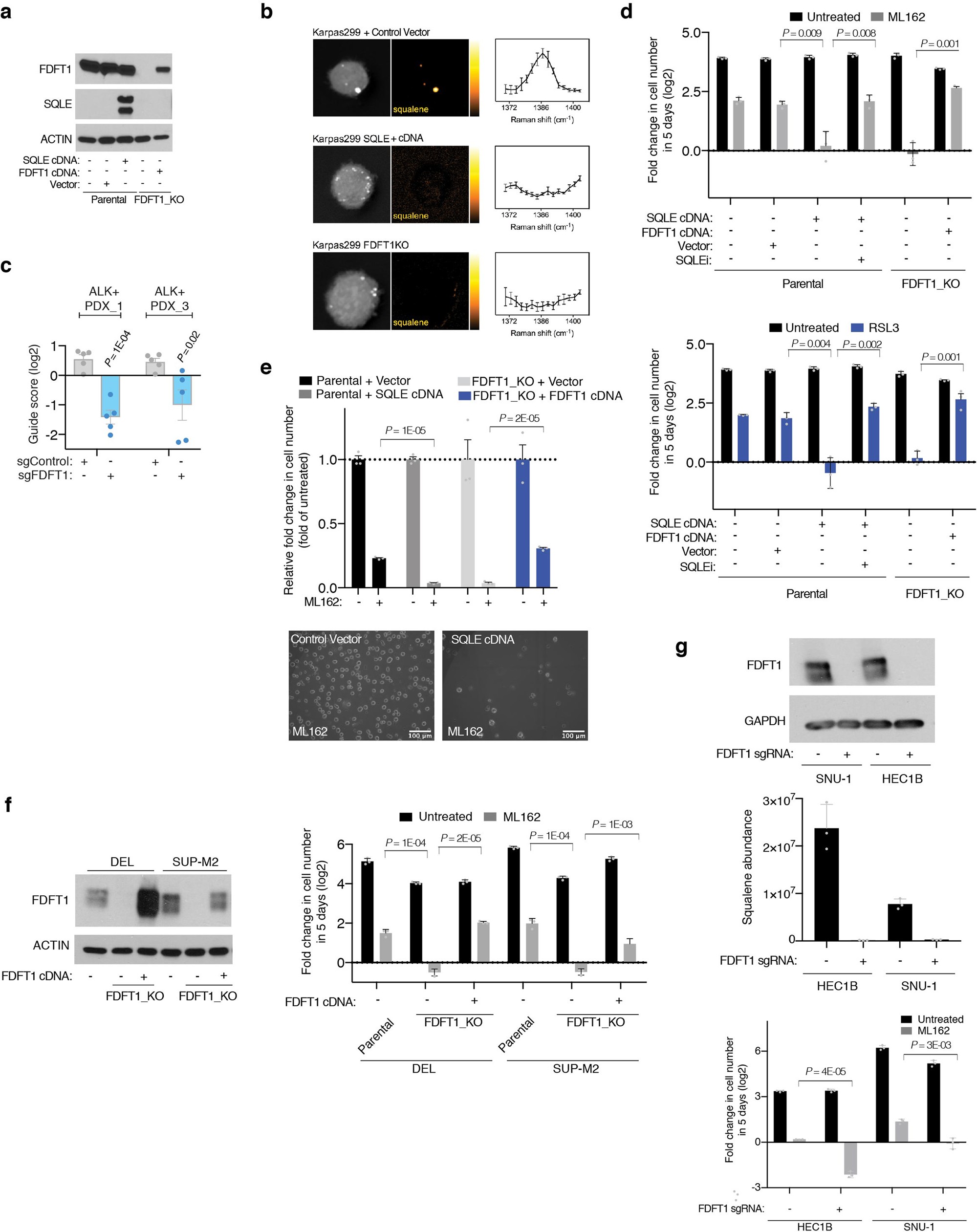
a, Immunoblots of FDFT1 and SQLE in the indicated Karpas299 cell lines. Actin was used as the loading control. b, SRS imaging of squalene for indicated Karpas299 cells. Grey image shows cellular background (1,372cm−1), squalene image (pseudo-coloured yellow hot, 1,386 cm−1; left). SRS spectra integrating intensity from lipid droplet with Raman peak of squalene (1,386 cm−1; right) (mean ± s.d., n = 3 biologically independent samples). Error bar represent standard deviation from multiple lipid droplets in at least three cells. c, sgRNA competition assay using a pool of five control (sgControl) and five FDFT1-targeting (sgFDFT1) sgRNAs in indicated PDXs. Transduced cells were injected subcutaneously to NSG mice to generate tumours. Subsequent to four weeks of growth, genomic DNA was collected to measure sgRNA abundance by deep sequencing. Average guide scores of tumours were calculated and graphed. d, Relative fold change in cell viability of indicated Karpas299 lines treated with or without ML162 (20 nM, top) or RSL3 (30 nM, bottom) in the presence or absence of an SQLE inhibitor (1 μM) for 5 days. e, Fold change in cell viability relative to untreated cells of indicated Karpas299 lines treated with or without ML162 (120 nM) for 2 days (top). Representative bright-field micrographs of indicated Karpas299 cells after two days of indicated treatments (bottom). f, Immunoblotting of FDFT1 in the indicated DEL and SUP-M2 cell lines. Actin is used as a loading control (left). Relative fold change in cell viability of control, FDFT1-null and rescued DEL and SUP-M2 cell lines in the presence and absence of ML162 (20 nM) after 5 days. g, Immunoblotting of FDFT1 in the indicated HEC1B and SNU-1 cell lines. Actin is used as a loading control (top). Squalene abundance of the indicated cell lines (middle). Relative fold change in cell viability of control and FDFT1-null HEC1B and SNU-1 cell lines in the presence and absence of ML162 (200 nM for HEC1B lines, 1 μM for SNU-1 cell lines) and grown for 5 days. In c–g, bars represent mean ± s.d. For c, n = 5 independent sgRNAs targeting a control region or LDLR gene. For d–g, n = 3 biologically independent samples. Statistical significance was determined by two-tailed unpaired t-test.