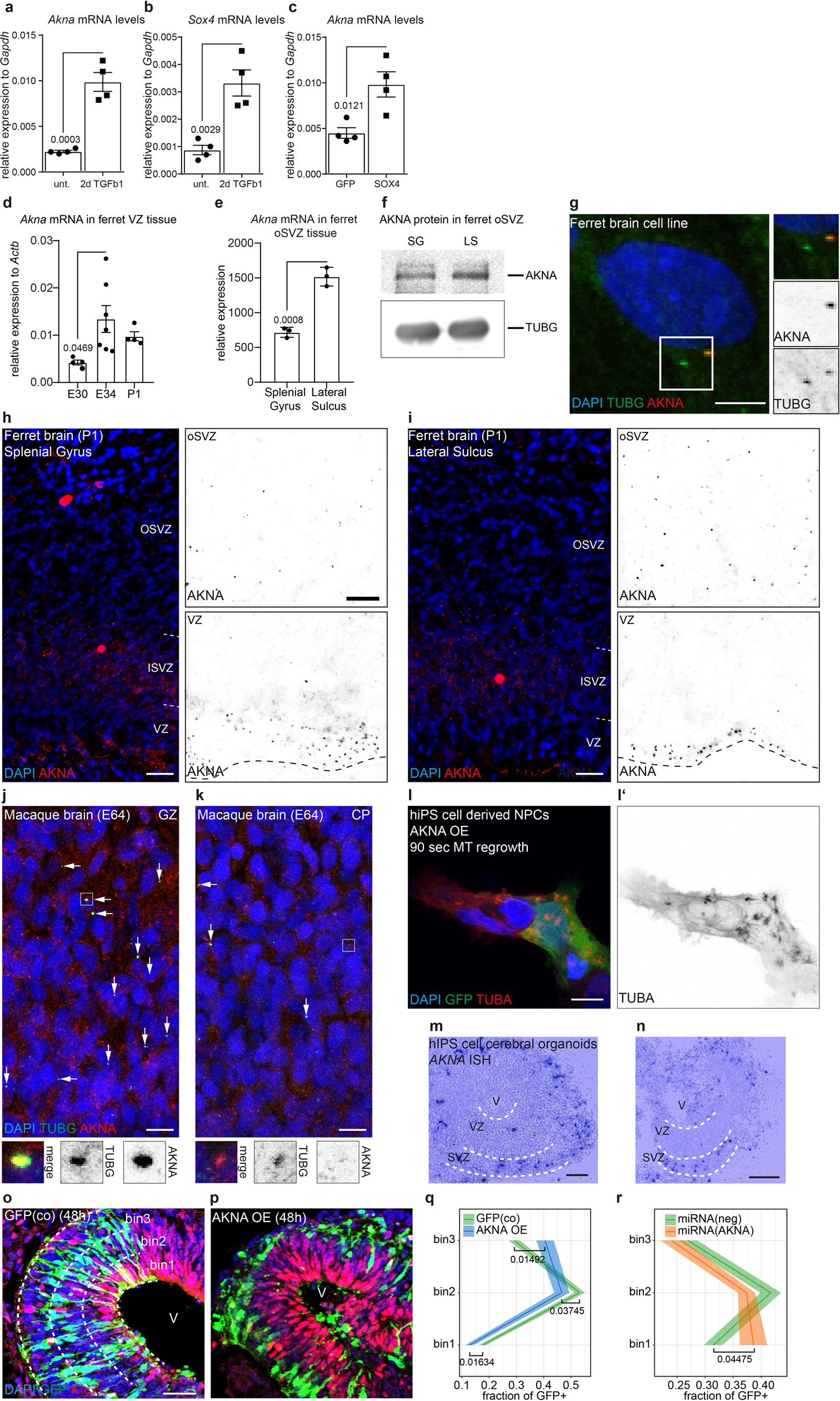
Extended Data Fig. 10: AKNA localization in ferret and macaque cerebral cortex and function in human cerebral cortex organoids.
From: The centrosome protein AKNA regulates neurogenesis via microtubule organization

a, b, RT–qPCR of Akna and Sox4 in untreated or TGFβ1-treated NMuMG cells (treated for two days) showing upregulation during EMT (n = 4 independent experiments, mean ± s.e.m.). c, RT–qPCR of Akna after SOX4 overexpression in N2A cells for 36 h (n = 4 independent experiments, mean ± s.e.m.). d, qRT–PCR for Akna, showing the transient but strong upregulation of Akna mRNA in ferret ventricular zone tissue at E34—the time at which cells that form the outer SVZ (oSVZ) leave the ventricular zone32 (n = 4 (E30), 7 (E34), 4 (P1) biologically independent samples). e, f, Microarray33 (n = 3 biologically independent samples) (e) and western blot (f, 3 independent experiments) data showing higher levels of AKNA in the lateral sulcus (LS) compared to splenial gyrus (SG) in the oSVZ tissue of ferret brain at P1. g, Micrograph showing AKNA and TUBG co-localization at centrosomes in ferret brain cells (3 independent experiments). h, i, Comparison of AKNA immunofluorescence in ferret ventricular zone and oSVZ tissue in splenial gyrus versus lateral sulcus. Note the more-abundant immunofluorescence signal in the oSVZ of the lateral sulcus, corresponding with mRNA and protein levels as determined by western blot (n = 2 biologically independent samples). Given that the oSVZ of the gyrus contains more basal radial glia with bipolar morphology than does that of the sulcus, we propose that AKNA levels regulate the multipolar-to-bipolar transition in ferret SVZ, as AKNA levels do in mouse SVZ, with higher levels of AKNA leading to the retention of more cells in a multipolar state (see Fig. 4g–j). j, k, AKNA immunofluorescence in developing macaque germinal zone (GZ) and cortical plate (n = 2 sections from 2 animals). Arrows indicate AKNA+ centrosomes and denote abundant immunofluorescence signal. The square in j shows a representative example of a TUBG+AKNA+ centrosome in the germinal zone, and the square in (k) depicts an AKNA− centrosome in the cortical plate. l, Micrographs of human NPCs derived from hiPSCs that overexpress AKNA, showing multiple foci of microtubule polymerization (n = 2 independent experiments). m, n, In situ hybridization in hiPSC-derived cerebral organoids showing enrichment of Akna mRNA in non-apical SVZ-like areas (representative images of ventricular-zone-like structures from organoids of two independent culture batches). o, p, Micrographs showing sections of human brain organoids stained for GFP+ cells, electroporated with a control plasmid (o) or a plasmid overexpressing human AKNA cDNA (p). q, Line graph illustrating the distribution of GFP+ cells after IUE for GFP and AKNA overexpression (GFP, n = 36 ventricular zones; AKNA overexpression, n = 37 ventricular zones out of 2 independent organoid culture batches). r, Line graph illustrating the distribution of GFP+ electroporated cells after IUE for control miRNA and Akna miRNA knock down (control miRNA, n = 36 ventricular zones; Akna miRNA, n = 31 ventricular zones out of 2 independent organoid culture batches). q, r, Line graphs show mean ± s.e.m. as transparent band in the same colour. a–c, e, Two-sided Students t-test; d, one-way ANOVA followed by Tukey’s post hoc test; q, r, two-sided Mann–Whitney U test. Scale bars, 5 μm (g), 50 μm (h, i, m, n), 10 μm (l, j, k).