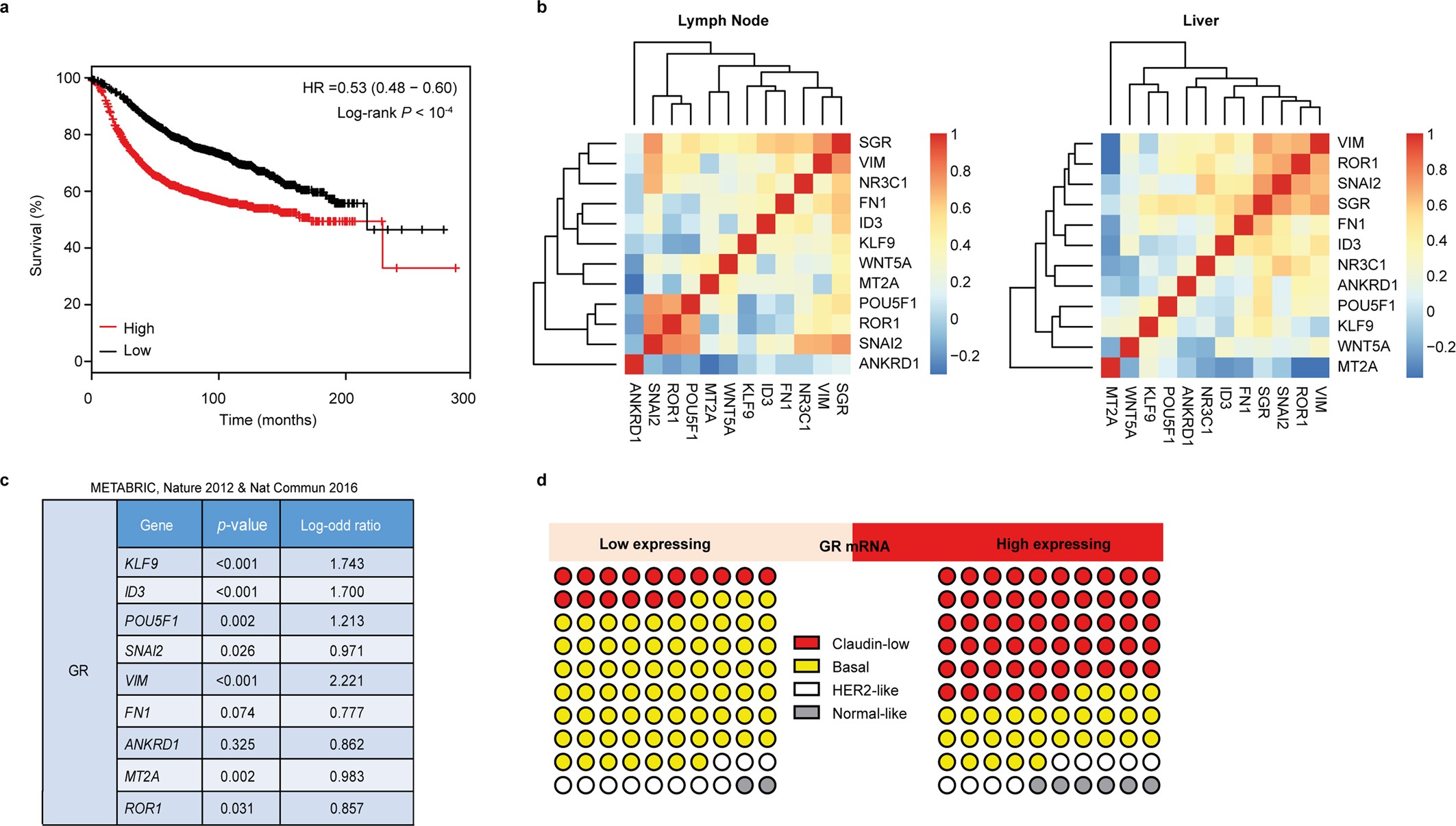
Extended Data Fig. 9: ROR1 expression in breast cancer and metastases.

a, Relapse-free survival analysis of patients with the ROR1 signature (G-2-0, Kaplan–Meier), n = 4,029, two-tailed log-rank test. b, GR-activation signature correlates with increased levels of ROR1 in breast cancer metastases. n = 21 lymph node; n = 34 liver metastases. Pearson correlation. c, Co-occurrence of GR-activation gene signature with GR and ROR1, n = 2,509 (refs. 27,28), Fisher’s exact test. d, Breast cancers that express high levels of GR mRNA were enriched in the claudinlow profile, n = 299 (refs. 27,28).