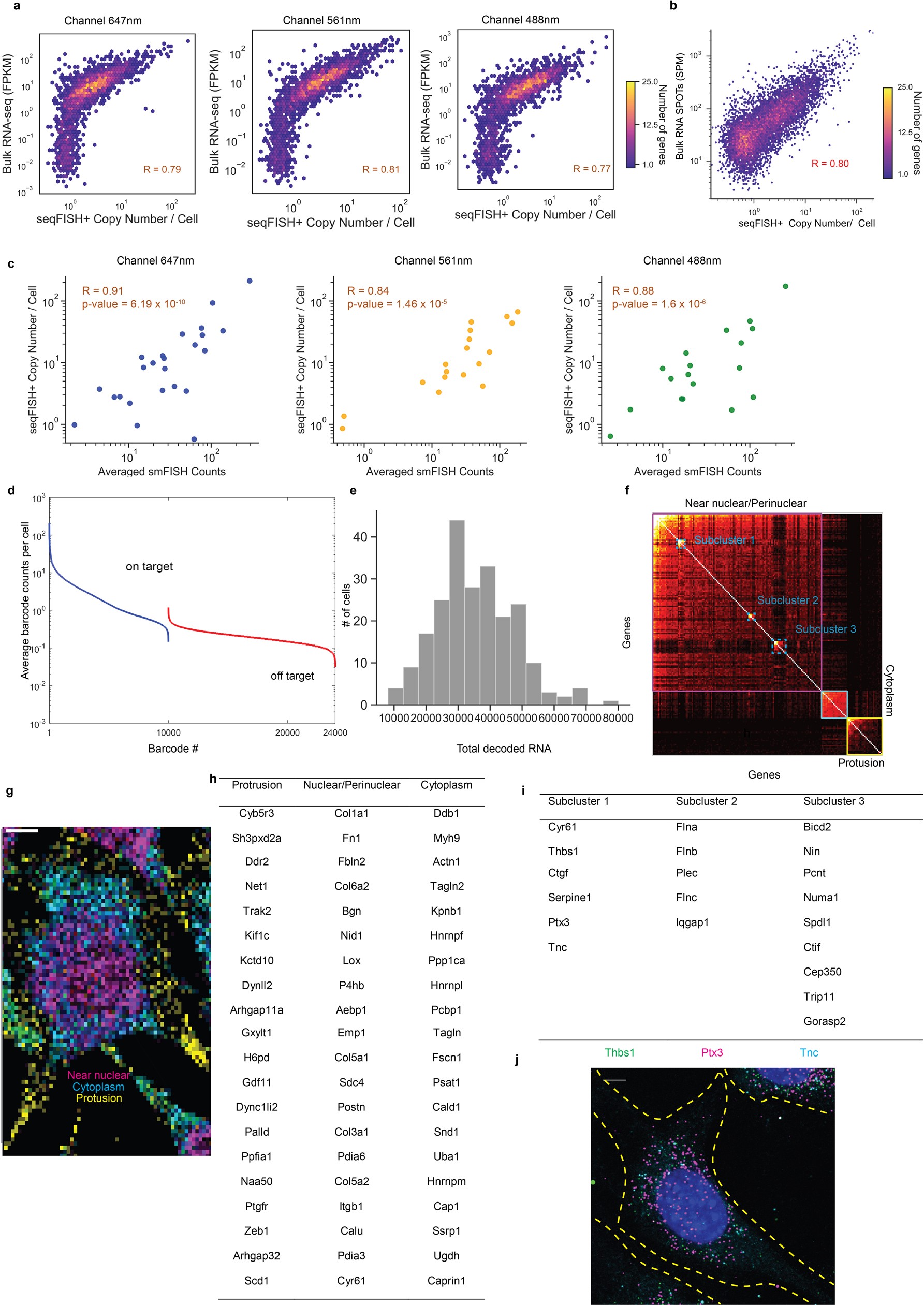
Extended Data Fig. 3: seqFISH+ works efficiently across all three fluorescent channels and identifies localization patterns of transcripts in NIH/3T3 cells.
From: Transcriptome-scale super-resolved imaging in tissues by RNA seqFISH+

a, Correlation plots between seqFISH+ and bulk RNA-seq in three fluorescent channels. Barcodes are coded entirely within each channel, with n = 3,334, 3,333 and 3,333 barcodes in each channel, respectively. Barcodes in all channels are decoded and called out efficiently. b, seqFISH+ result correlates strongly with RNA SPOTs measurement in NIH/3T3 cells. SPM, spots per million. c, Correlation between seqFISH+ and smFISH for each fluorescent channel (from left to right, n = 24, 18 and 18 genes). All correlations were computed by Pearson’s R coefficient correlation, with two-tailed P values reported. d, The callout frequency of on-target 10,000 barcodes versus the remaining 14,000 off-target barcodes. Off-target barcodes are called out at a rate of 0.22 ± 0.07 (mean ± s.d.) per barcode. e, Histogram of the total number of mRNAs detected per NIH/3T3 cell. On average, 35,492 ± 12,222 transcripts are detected per cell. f, Genes are clustered on the basis of co-occurrence in a 10 × 10-pixel window. Three major clusters are nuclear–perinuclear, cytoplasmic and protrusions. g, mRNAs show preferential spatial localization patterns: nuclear, cytoplasm and protrusions (n = 227 cells). The image is binned into 1 μm × 1 μm windows and coloured on the basis of the genes enriched in each bin (scale bar, 10 μm). h, Examples of genes enriched in each spatial cluster. i, Genes in the subclusters within the nuclear-localized group. Subcluster 1 contains genes that encode for extracellular matrix proteins. Genes in subcluster 2 are involved in the actin cytoskeleton, whereas genes in subcluster 3 are involved in microtubule networks. j, Representative smFISH image (single z-slice) of three genes in subcluster 1 shows nuclear–perinuclear localization (n = 20 FOVs, 40× objective). Scale bar, 10 μm.