Extended Data Fig. 4: scRNA-seq comparison with seqFISH+, bootstrap and HMRF analysis.
From: Transcriptome-scale super-resolved imaging in tissues by RNA seqFISH+

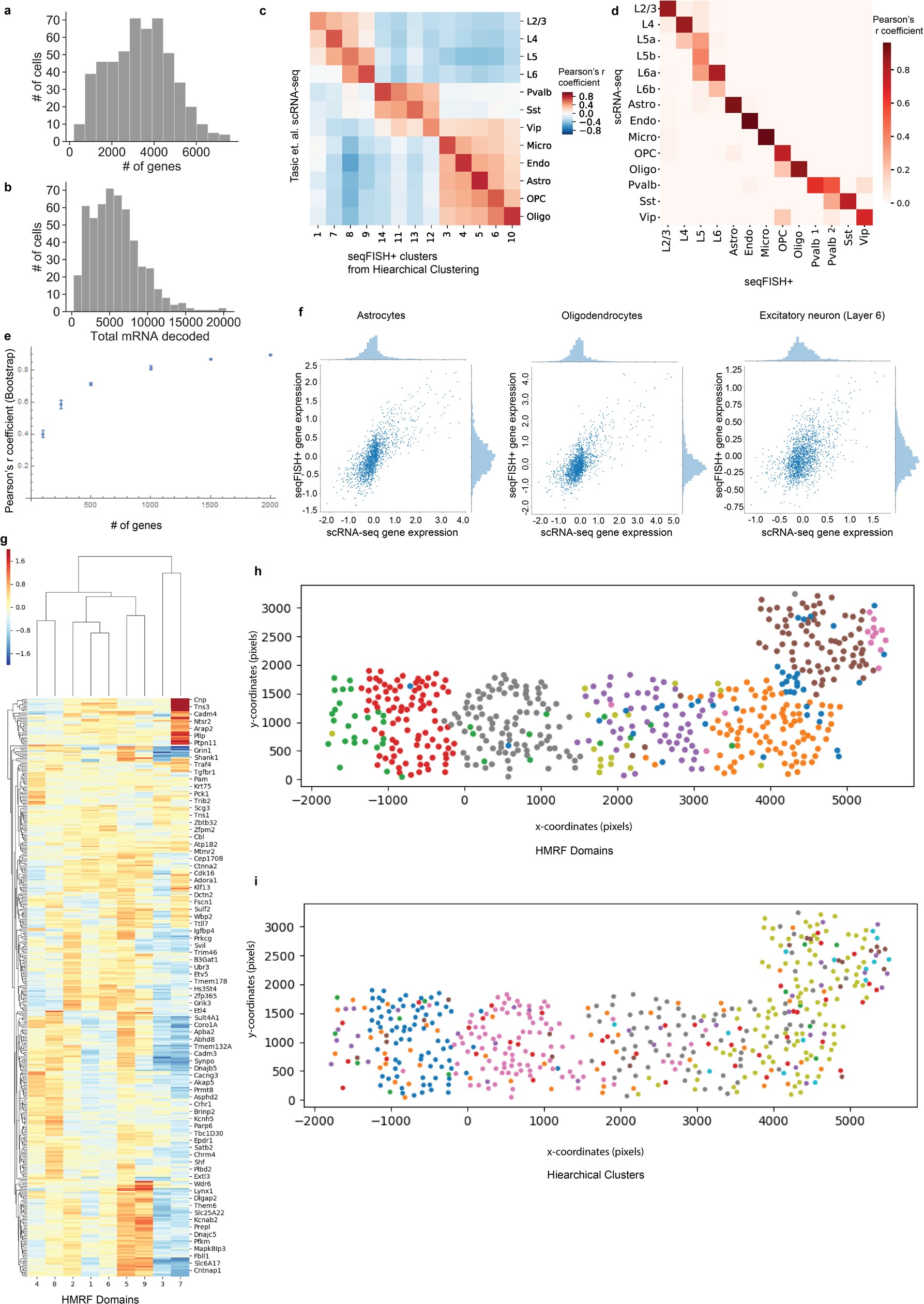
a, b, Histogram of the number of genes (a) and total RNA barcodes (b) detected per cell by seqFISH+ in the cortex. c, Unsupervised clustering of seqFISH+ correlates well with scRNA-seq (n = 1,857 genes; Pearson’s R coefficient correlation)25. d, Supervised mapping of seqFISH+-analysed cortex cell clusters with those from scRNA-seq clusters (n = 1,253 genes; P < 0.005). e, The number of genes was downsampled from the 2,511 genes that expressed at least five copies in a cell. For each downsampled dataset, the cell-to-cell correlation matrix is calculated and correlated with the cell-to-cell correlation matrix for the 2,511-gene dataset. Five trials are simulated for each downsampled gene level. Data are mean ± s.d. Even when downsampled to 100 genes, about 40% of the cell-to-cell correlation is retained, because the expression patterns of many genes are correlated. f, Scatter plots of seqFISH+ with scRNA-seq in different cell types. Each dot represents a gene and its mean expression z-score value in either seqFISH+ or scRNA-seq, in astrocytes, oligodendrocytes and excitatory neurons. In general, seqFISH+ and scRNA-seq are in good agreement (n = 598 genes each). g, HMRF detects spatial domains that contain cells with similar expression patterns regardless of cell type. Domain-specific genes are shown. h, Spatial domains in the cortex. i, Mapping of the hierarchical clusters onto the cortex. Coordinates are in units of one pixel (103 nm per pixel). Each camera FOV is 2,000 pixels.