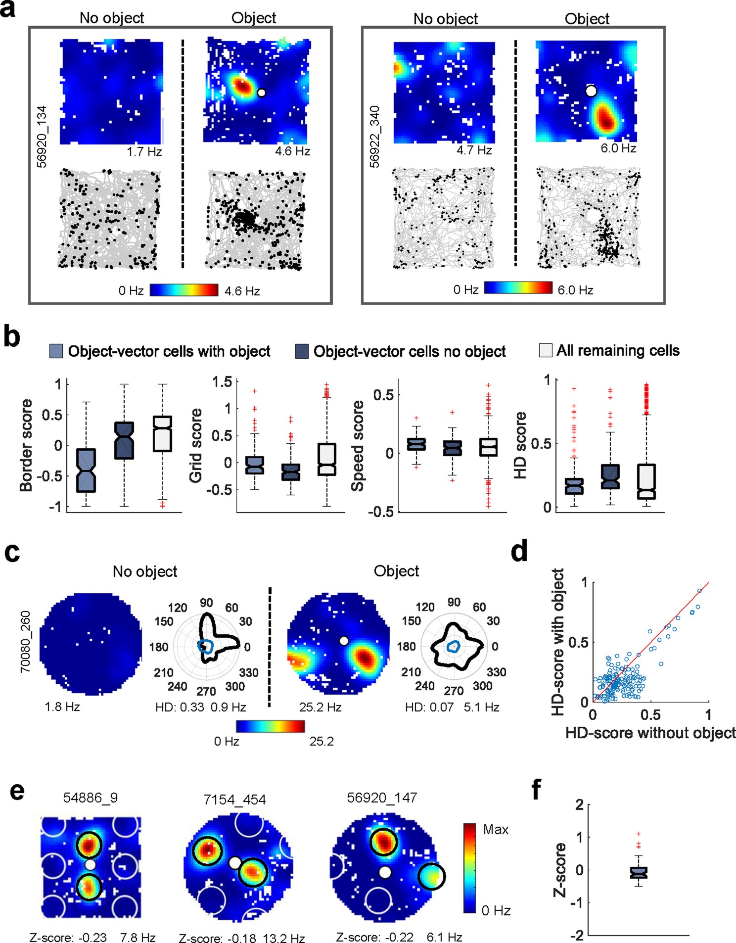
Extended Data Fig. 4: Object-vector cells are distinct from other spatially modulated cell classes.

a, Colour-coded rate maps (top) and path plots (bottom) for two representative object-vector cells recorded first without an object and then with an object (white circle). Path plots show the mouse’s trajectory with spike locations superimposed as black dots. Peak rates, and mouse and cell ID numbers, are indicated (horizontal and vertical text labels, respectively). The cells responded vigorously to objects but did not have border or grid fields. In the no-object condition, 15 of 162 object-vector cells also passed the border cell criteria and 4 passed the criteria for grid cells. Lowering the minimum threshold for peak firing rate from 2 Hz to 1.5 Hz made no discernible difference: 163 cells passed the criteria for object-vector cells, and 18 of these cells passed the border cell criteria and 4 cells the grid cell criteria. b, Distribution of border scores, grid scores, speed scores, and head-direction scores for object-vector cells on trials without an object (dark blue boxes, n = 162), for object-vector cells on trials with an object (light blue boxes, n = 162), and for cells that did not satisfy criteria for object-vector cells on the no-object trial, including all other types of spatially or directionally modulated cells (light grey boxes, n = 938). Without objects present, border scores were higher in the overall population than in object-vector cells (Mann–Whitney U-test, U = 5.7 × 104, P = 0.0002). Grid scores were also higher in the overall population than in object-vector cells (Mann–Whitney U-test, U = 6.2 × 104, P = 1.1 × 10−10). By contrast, head-direction scores were higher for object-vector cells than for the remaining cells when objects were not present (Mann–Whitney U-test, U = 1.1 × 105, P = 1.6 × 10−7), which suggests that a subset of object-vector cells is modulated by head-direction input. Head-direction tuning of object-vector cells decreased significantly when objects were present (Wilcoxon signed rank test, W = 10,206, P = 1.7 × 10−9) and was then not different from that of the overall population (Mann–Whitney U-test, U = 93,560, P = 0.24). Speed scores were not different for object-vector cells compared to the remaining cells (Mann–Whitney U-test, U = 8.4 × 104, P = 0.18). All statistical tests were two-sided. Black line between box edges indicates median, box edges indicate 25th and 75th percentiles, whiskers extend to the most extreme point that lies within 1.5 × interquartile range (IQR), and data points larger than 1.5 × IQR are considered outliers (red crosses). c, Response to object in an object-vector cell with significant tuning to head direction of the mouse. Left, recording with no object; right, with an object. For each trial, a colour-coded firing rate map is shown with a circular plot for firing rate as a function of head direction (black curve, firing rate; blue curve, time spent; HD, head-direction score (that is, mean vector length)). Peak rates are indicated for rate maps and directional tuning plots. The dispersed directional tuning on the baseline trial is typical; most direction-tuned object-vector cells had wide or multipeaked tuning curves (unlike those of ‘classical’ head-direction cells8). Note that this weak head-direction tuning is reduced when the object is introduced. d, Head-direction score for all object-vector cells that passed the head-direction criteria on the no-object trial, plotted against the head-direction score of the same cells on the object trial. Note the general reduction in head-direction tuning when the object is present. e, Colour-coded rate maps for three object-vector cells with two object-vector fields. Object-vector fields are indicated by black open circles. Small filled white circles represent objects. Large white and open circles indicate template areas in a regular grid lattice extrapolated from the positions of the two object-vector fields. A grid-pattern Z-score was calculated by first determining the difference between the mean firing rate inside the extrapolated areas (large white and open circles) and the mean firing rate outside all projected and real firing fields, and then dividing this difference by the s.d. of the firing rate. Z-scores and peak firing rates are indicated below each example map. Mouse and cell ID numbers are indicated at the top. f, Grid-pattern Z-scores, calculated as in e, for the entire population of object-vector cells with multiple object-vector fields (n = 56 cells). Box plot as in b. Fluctuation of Z-scores around 0 (median −0.12, 25th–75th percentiles −0.24 to 0.07) suggests that the two (or three) fields of the object-vector cells are not part of a regular grid pattern.