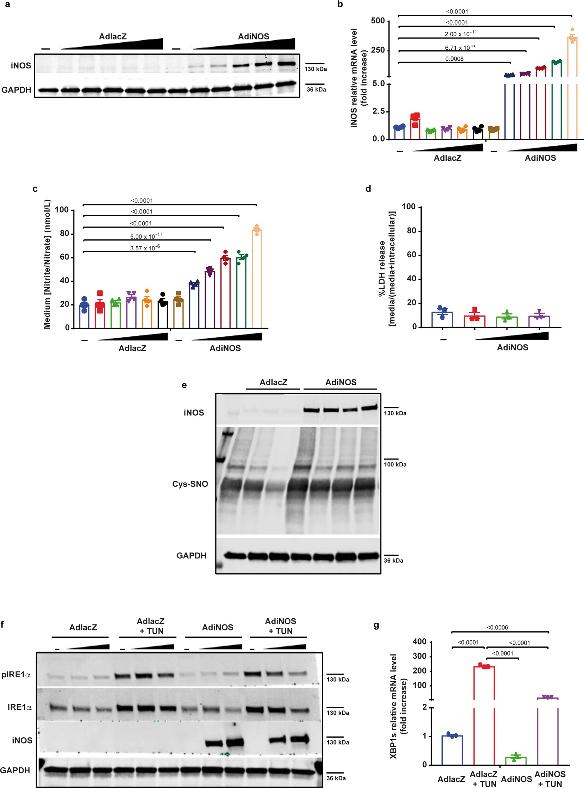
Extended Data Fig. 8: iNOS overexpression in cardiomyocytes reduces IRE1α activation and XBP1s levels without affecting cardiomyocyte viability.
From: Nitrosative stress drives heart failure with preserved ejection fraction

a, Immunoblots of iNOS and GAPDH proteins of NRVMs infected with increasing MOIs of AdLacZ or AdiNOS for 24 h. Blots are representative of three independently performed experiments with similar results. b, Nos2 (iNOS) mRNA levels in NRVMs transduced with increasing MOIs of AdLacZ or AdiNOS for 24 h. n = 4 biologically independent experiments. c, Nitrite/nitrate concentration in the medium from NRVMs transduced with increasing MOIs of AdLacZ or AdiNOS for 24 h. n = 4 biologically independent experiments. d, LDH release in NRVMs transduced with increasing MOIs of AdLacZ or AdiNOS for 24 h. n = 3 biologically independent experiments. e, Immunoblots of Cys-SNO, iNOS and GAPDH in NRVMs transduced with AdLacZ or AdiNOS for 24 h (MOI = 100). Blots are representative of three independently performed experiments with similar results. f, Immunoblots of p-IRE1α, IRE1α, iNOS and GAPDH in NRVMs transduced with increasing MOIs of AdLacZ or AdiNOS in the presence or absence of tunicamycin for 24 h. Blots are representative of three independently performed experiments with similar results. g, Xbp1s mRNA level of NRVMs transduced with MOI of 100 of AdLacZ or AdiNOS in the presence or absence of tunicamycin for 24 h. n = 3 biologically independent experiments. Data are mean ± s.e.m. b–d, g, One-way ANOVA followed by Sidak’s multiple-comparisons test. Numbers above square brackets show significant P values. For gel source data, see Supplementary Fig. 1.