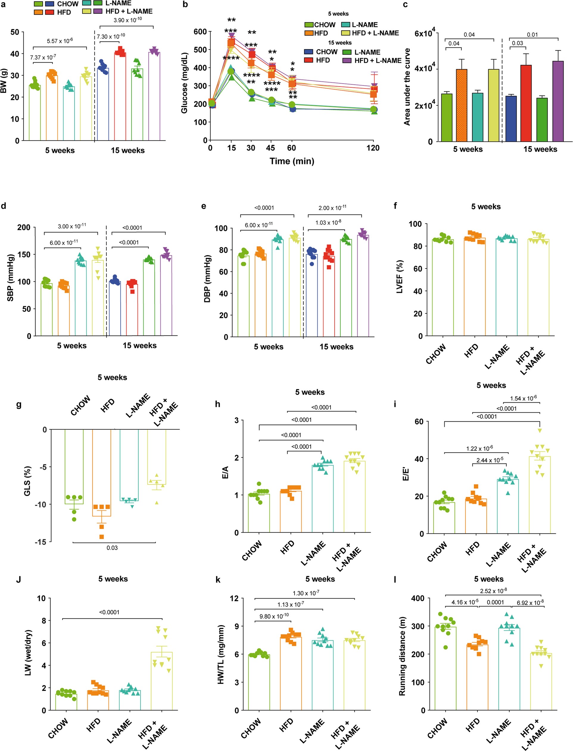
Extended Data Fig. 1: Systemic and cardiac phenotype of mice after 5 or 15 weeks of different dietary regimens.
From: Nitrosative stress drives heart failure with preserved ejection fraction

a, Body weight of mice from different experimental groups after 5 or 15 weeks of diet (n = 10 mice per group for each time point). b, Intraperitoneal glucose-tolerance test (ipGTT) after 5 or 15 weeks of diet (5 weeks, n = 10 mice per group; 15 weeks, n = 5 mice per group). c, Area under the curve of the ipGTT experiment at 5 and 15 weeks (5 weeks, n = 10 mice per group; 15 weeks, n = 5 mice per group). d, e, Systolic blood pressure (SBP) (d) and diastolic blood pressure (DBP) (e) of different experimental groups after 5 or 15 weeks of treatment (n = 10 mice per group for each time point). f, Percentage of LVEF. g, Left ventricular global longitudinal strain. h, Ratio between mitral E wave and A wave. i, Ratio between mitral E wave and E′ wave. j, Ratio between wet and dry lung weight. k, Ratio between heart weight and tibia length. l, Runninng distance during exercise exhaustion test of mice after five weeks of diet. f, h–l, n = 10 mice per group. g, n = 5 mice per group. Data are mean ± s.e.m. a, c–l, One-way ANOVA followed by Sidak’s multiple-comparisons test; numbers above square brackets show significant P values. b, Two-way ANOVA followed by Sidak’s multiple-comparisons test; P values are as follows: 5 weeks 15 min, ***P = 0.0003 chow versus HFD, ***P = 0.0004 chow versus HFD + l-NAME; 30 min ***P = 0.0008 chow versus HFD, **P = 0.006 chow versus HFD + l-NAME; 45 min *P = 0.010 chow versus HFD, ***P = 0.0008 chow versus HFD + l-NAME; 60 min *P = 0.049 chow versus HFD, **P = 0.0096 chow versus HFD + l-NAME; 5 weeks 15 min **P = 0.008 chow versus HFD, ****P < 0.0001 chow versus HFD + l-NAME; 30 min **P = 0.005 chow versus HFD, ****P < 0.0001 chow versus HFD + l-NAME; 45 min **P = 0.009 chow versus HFD, ****P < 0.0001 chow versus HFD + l-NAME; 60 min *P = 0.028 chow versus HFD, **P = 0.0020 chow versus HFD + l-NAME.