Extended Data Fig. 3: Additional analysis of data showing transcriptome-wide off-target RNA editing in HEK293T cells with BE3 and two different gRNAs.
From: Transcriptome-wide off-target RNA editing induced by CRISPR-guided DNA base editors

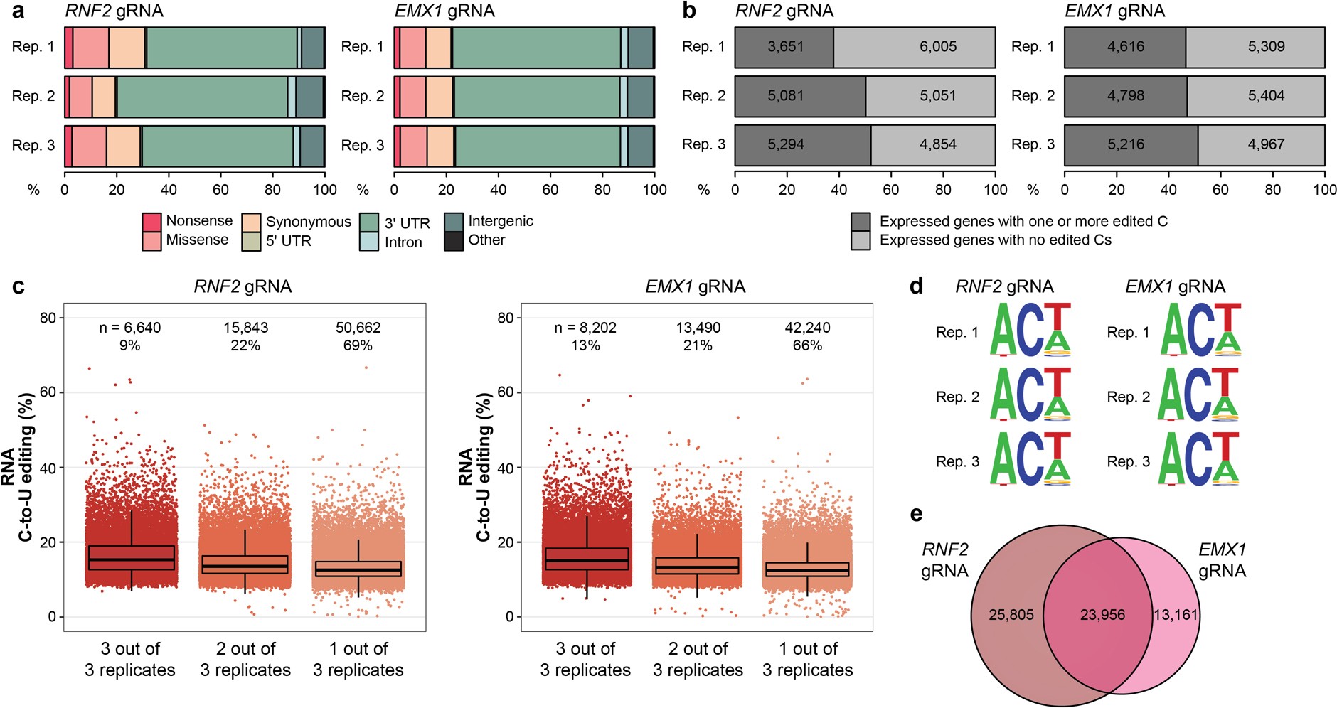
a, Percentages of different predicted effects and locations of edited cytosines in each RNA-seq replicate from Extended Data Fig. 2c. b, Percentages (x-axis) and numbers (shown inside bars) of expressed genes in each RNA-seq replicate from data shown in Extended Data Fig. 2c that show at least one edited cytosine. c, Jitter plots of cytosines modified by BE3 expression with RNF2 or EMX1 gRNA categorized by their presence in 3, 2 or 1 of the replicate RNA-seq experiments performed in HEK293T cells (n = 3 biologically independent samples, as in Extended Data Fig. 2c). Box, whiskers and n are as defined in Extended Data Fig. 1f. The percentage of all modified cytosines identified in each category is also shown. d, Sequence logos derived from edited cytosines identified in each RNA-seq replicate. Analysis done using RNA-seq data generated from cDNA; every T depicted should be considered a U in RNA. e, Venn diagram showing numbers of cytosines edited with the RNF2 and EMX1 gRNAs. For each gRNA, the number of cytosines represents the union of those identified in the three replicates.