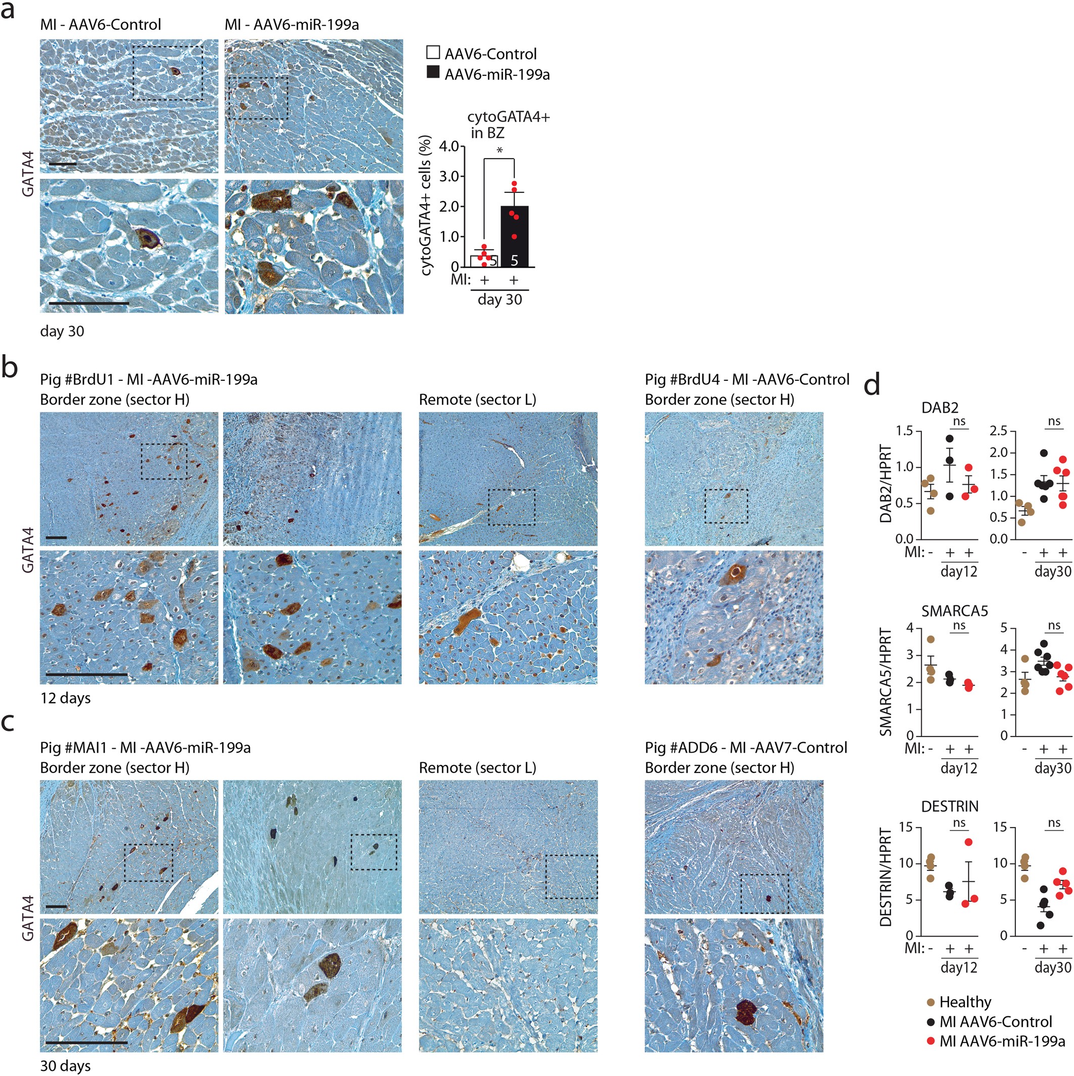
Extended Data Fig. 7: Expression of GATA4 in cardiomyocytes in the infarct border zone of AAV6-miR-199a-treated pigs.
From: MicroRNA therapy stimulates uncontrolled cardiac repair after myocardial infarction in pigs

a, Left, representative immunohistochemistry images of GATA4+ cells in AAV6-control and AAV6-miR-199a-injected pigs, 30 days after treatment. The bottom panels are high-magnification images of the indicated portions of the top images. The graph on the right shows the quantification of cells showing GATA4 cytoplasmic localization. Data are mean ± s.e.m.; the number of animals per group is indicated. Quantification is from at least seven high-resolution images acquired from at least eight different regions of each heart. *P < 0.05; two-sided Student’s t-test. Scale bars, 100 µm. b, c, Additional low- and high-magnification representative immunohistochemistry images of GATA4+ cells in the infarct border (sector H) or remote zone (sector L) of AAV6-control- and AAV6-miR-199a-injected pigs, 12 days (b) and 30 days (c) after treatment. Scale bars, 100 µm. d, AAV6-miR-199a treatment does not alter the levels of DAB2, SMARCA5 and DESTRIN mRNAs. The graphs show real-time PCR quantifications of the levels of the indicated genes in sham, AAV6-control- and AAV6-miR-199a-injected pig hearts, at 12 and 30 days after surgery; n = 3 per group. Data are mean ± s.e.m.; the number of animals per group and time point is indicated. *P < 0.05 versus AAV6-control at the same time point; two-sided t-test.