Extended Data Fig. 8: Molecular correlates of miR-199a transduction.
From: MicroRNA therapy stimulates uncontrolled cardiac repair after myocardial infarction in pigs

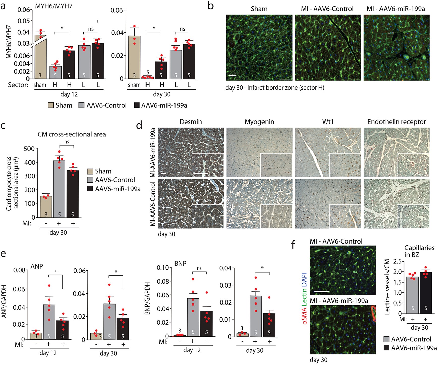
a, Real-time PCR quantification of the ratio between α- and β-myosin heavy chain mRNA in sham, AAV6-control- and AAV6-miR-199a-injected pig hearts, at 12 and 30 days after surgery in the H (border zone) and L (remote zone) cardiac sectors. Data are mean ± s.e.m.; the number of animals per group and time point is indicated. *P < 0.05 versus AAV6-control at the same time point; two-way ANOVA with Bonferroni post hoc correction. b, c, Lectin immunofluorescence (b) of sham, AAV6-control- and AAV6-miR-199a-treated pig sections, 30 days after MI and vector administration along with quantification (c) of cardiomyocyte cross-sectional area (μm2). Data are mean ± s.e.m.; the number of analysed animals is indicated. One-way ANOVA with Bonferroni post hoc correction. Scale bar, 50 µm. d, Low- and high-magnification (insets) representative images of infarcted hearts injected with AAV6-control or AAV6-miR-199a after immunohistochemistry to detect desmin (which is essential for maintaining structural and functional integrity of cardiomyocytes40 and was expressed at normally high levels), myogenin (which coordinates skeletal myogenesis and repair41 and was not expressed), endothelin-B receptor (which selectively stained arteriole smooth muscle cells) and WT1 (which was expressed at low levels in the vascular endothelium, but not in cardiomyocytes). Analysis was performed in at least seven high-resolution images acquired from at least eight different regions of the hearts of three pigs per group. Scale bars, 100 µm. e, Real-time PCR quantification of the levels of ANP and BNP in sham, AAV6-control- and AAV6-miR-199a-injected pig hearts, at 12 and 30 days after surgery. Data are mean ± s.e.m.; the number of animals per group and time point are indicated. NS, not significant; *P < 0.05 versus AAV6-control at the same time point. One-way ANOVA with Bonferroni post hoc correction. f, Representative sections of pig hearts treated with AAV6-control and AAV6-miR-199a at day 30 after infarction and vector injection stained with FITC–lectin to visualize vessels and with an α-SMA antibody to detect smooth muscle cells, along with quantification of lectin-positive vessels. No significant difference between the two MI groups was detected in capillary density at either 12 or 30 days. Data are mean ± s.e.m.; the number of animals per group is indicated. Analysis was performed in at least seven high-resolution images acquired from at least eight different regions of the heart. *P < 0.05; Student’s two-sided t-test. Scale bar, 100 µm.