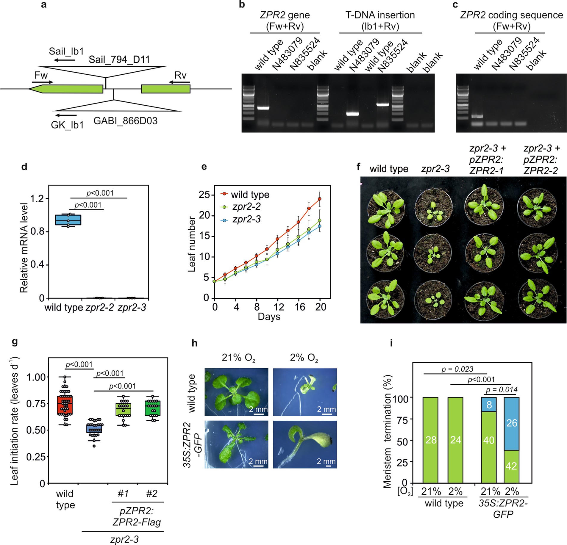
Extended Data Fig. 8: Loss of ZPR2 expression reduces the leaf initiation rate, and ectopic overexpression of ZPR2 abolishes SAM activity in an oxygen-dependent manner.
From: An apical hypoxic niche sets the pace of shoot meristem activity

a, Schematic of the ZPR2 gene, showing the position of two T-DNA insertions (SAIL (Syngenta Arabidopsis Insertion Library) and GABI-Kat (https://www.gabi-kat.de/) collections). The relative annealing site of the primers used in b is shown using arrows in the schematic view. b, The homozygous status of T-DNA insertions within the intron of AT3G60890 in the NASC accessions N483079 (zpr2-2, GK-866D03) and N835524 (zpr2-3, Sail_794_D11) was tested by PCR using the combinations of primers indicated in a. Genomic wild-type (Col-0 ecotype) DNA and double-distilled water were used as controls. The experiment was repeated twice with similar results. c, Amplification of the entire ZPR2 coding sequence in the wild-type, zpr2-2 and zpr2-3 genotypes. The experiment was repeated twice with similar results. d, Relative expression of ZPR2 in wild type, zpr2-2 and zpr2-3 measured by RT–qPCR. One-way ANOVA followed by Holm–Sidak post hoc test; n = 5 pools of 3 plants. e, Progression in leaf number in wild type and zpr2 T-DNA insertion mutants. The number of leaves, including cotyledons, was counted every second day from the emergence of the first pair of true leaves. Data are presented as mean and s.d.; n = 15 plants. f, Shoot phenotype of wild-type, zpr2-3 and pZPR2:ZPR2-Flag in zpr2-3 plants. At the growth condition used, the rosette of four-week-old zpr2-3 plants was smaller than that of the wild type. g, Leaf initiation rate in wild-type, zpr2-3 and pZPR2:ZPR2-Flag in zpr2-3 plants. One-way ANOVA followed by Dunn’s post hoc test; n = 41, 27, 20 and 19 plants for wild type, zpr2-3 and zpr2-3 pZPR2:ZPR2-Flag line no. 1 and zpr2-3 pZPR2:ZPR2-Flag line no. 2, respectively. h, Phenotype of wild-type Arabidopsis and 35S:ZPR2-GFP plants grown in plates containing agarized MS (half-strength) medium supplemented with 10 g l−1 sucrose under aerobic or hypoxic (2% O2) conditions for 20 days, followed by 5 days of recovery in normoxia. 35S:ZPR2-GFP plants often showed termination of meristem activity and the formation of a pin-like structure. The experiment was repeated twice with similar results. i, Percentage of shoot meristem termination (blue) or meristem progression (green) events in wild-type and 35S:ZPR2-GFP plants after five days of recovery from hypoxic growth. The number of plants that displayed either phenotype is reported in white inside the bar. The frequency of SAM termination in 35S:ZPR2-GFP plants increased after hypoxic treatments. A two-tailed Fisher’s exact test was used to compare wild-type and 35S:ZPR2-GFP plants grown in aerobic and hypoxic conditions.