Extended Data Fig. 7: CP preferences of ten additional COFs.
From: Transcriptional cofactors display specificity for distinct types of core promoters

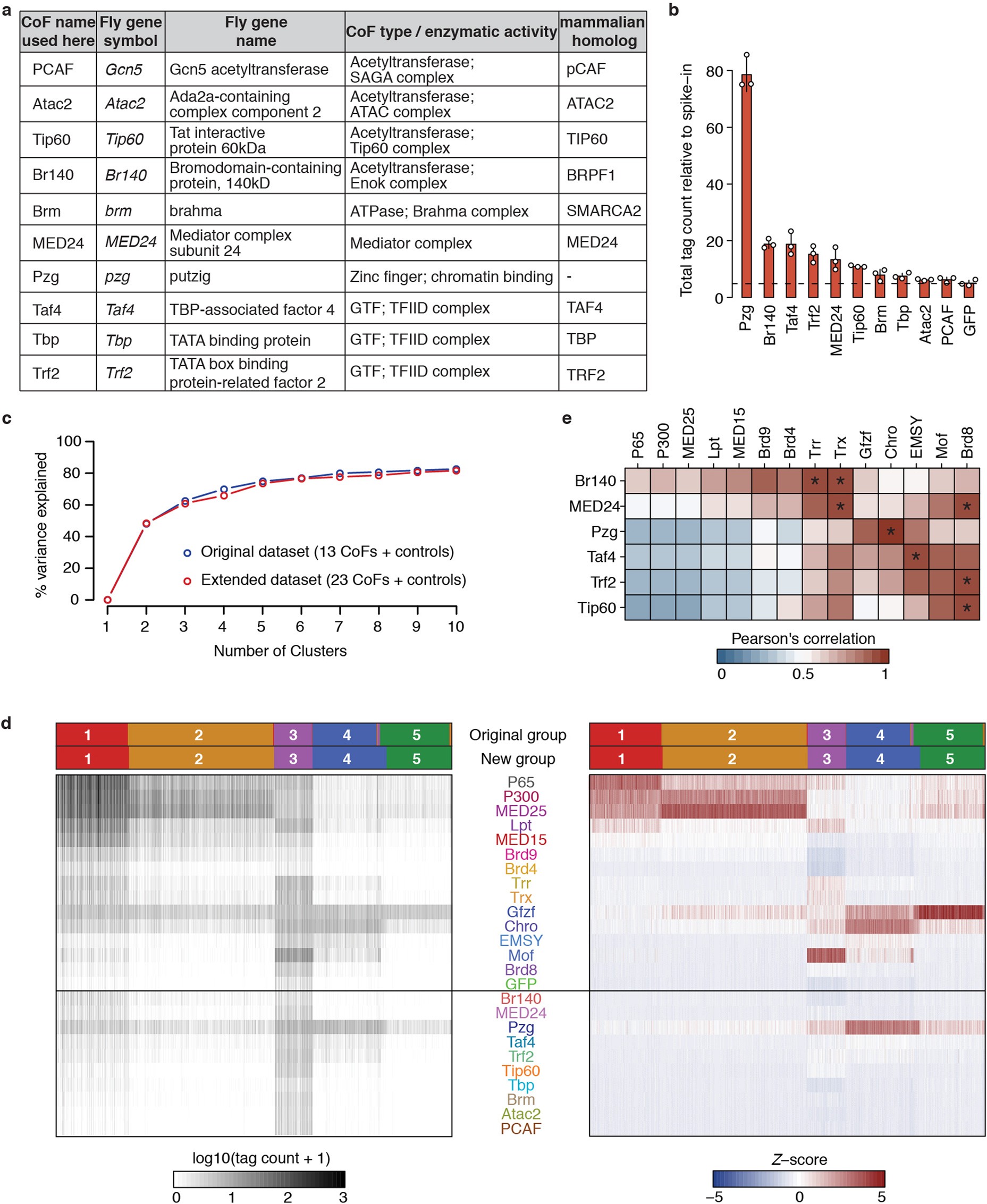
a, List of ten additionally tested D. melanogaster COFs. For each COF, relevant information about its function is shown (functional domain, enzymatic activity and protein complex) as well as the name of the respective mammalian homologue. b, Total COF-STAP-seq tag counts relative to spike-in for GFP (negative control) and the ten COFs. Bar heights, mean counts; error bars, s.d.; n = 3 independent biological replicates per COF. c, Per cent of variance in the data explained by clustering CPs into different numbers of clusters with k-means (k ranging from 1 to 10) using the original dataset containing 13 COFs, P65 and GFP (as in Extended Data Fig. 6b; blue) or the extended dataset with ten additional COFs (23 total; red). The curves are highly similar for both datasets; that is, the same number of clusters explains the same amount of variance in both the original and the extended dataset. d, As in Extended Data Fig. 6a but for the extended dataset of 23 COFs: spike-in normalized STAP-seq tag counts (left heat map) for 30,936 CPs (columns) clustered based on their preferential activation by 23 different COFs and two controls (rows). Tag counts were transformed into Z-scores (right heat map), which were used to cluster CPs into five clusters with k-means. For comparison, groups defined on the dataset containing 13 COFs and two controls (Extended Data Fig. 6a) are shown in the top row and groups defined with this extended dataset are shown below. e, Correlation between each of the six activating COFs in the extended dataset and the 13 COFs of the original dataset. *PCC ≥ 0.9.