Extended Data Fig. 10: Sequence-encoded COF−CP compatibility is conserved in humans.
From: Transcriptional cofactors display specificity for distinct types of core promoters

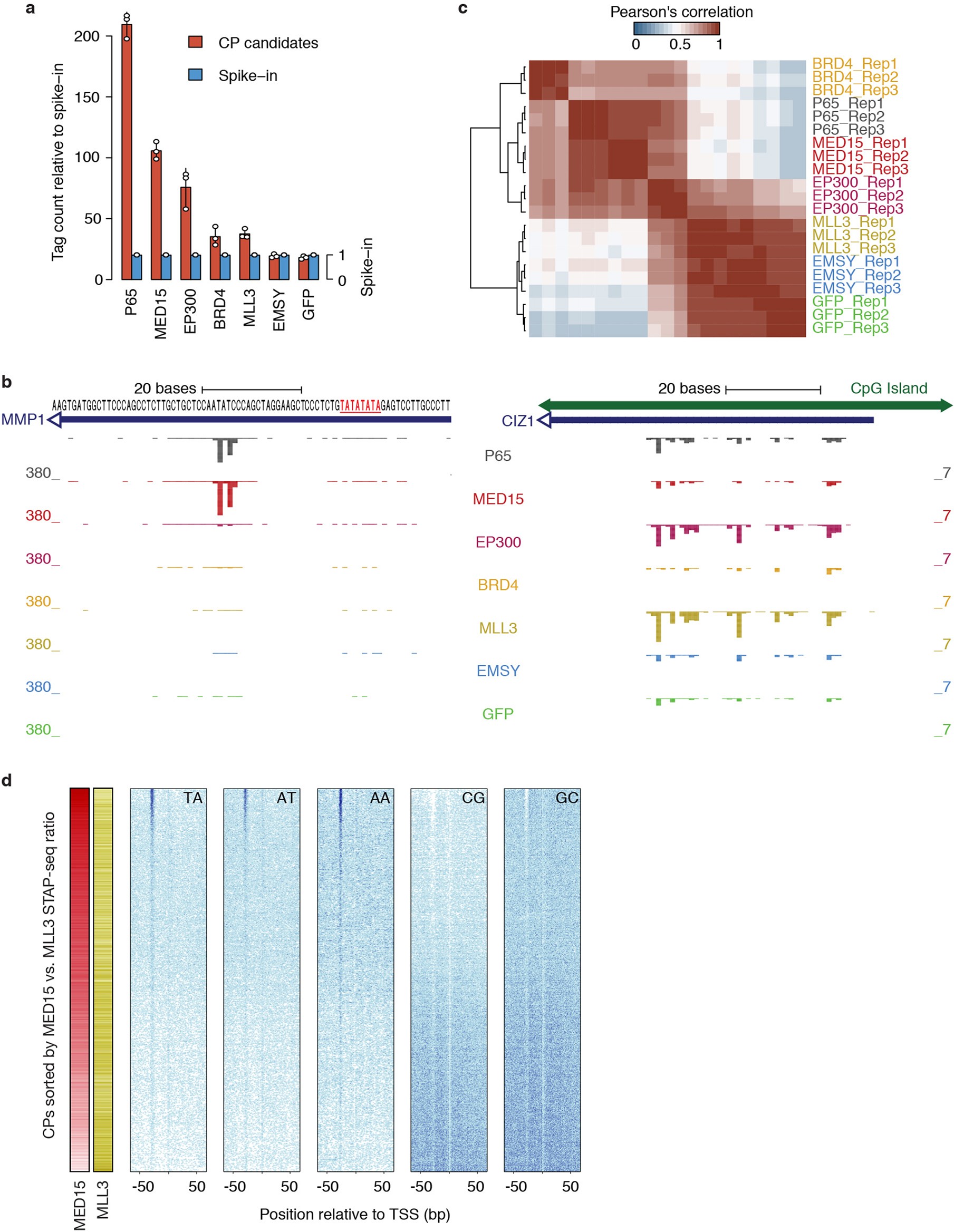
a, Total unique STAP-seq tag counts relative to spike-in for P65, GFP and five human COFs from COF-STAP-seq in human HCT116 cells. Bar heights, mean counts; error bars, s.d.; n = 3 independent biological replicates for each COF. b, COF-STAP-seq signals (transcription initiation) activated by P65, and the five human COFs for the CPs of MMP1 (TATA-box promoter; left) and CIZ1 (CpG-island promoter; right; STAP-seq data: merge of three independent biological replicates). c, Hierarchical clustering of independent biological replicates for all tested human COFs based on PCCs across 12,000 human CP candidates. d, Occurrence of different dinucleotides (TA, AT, AA, CG and GC) around TSSs in CPs sorted by the ratio between COF-STAP-seq signals with MED15 and MLL3, for 9,607 CPs activated by either COF.