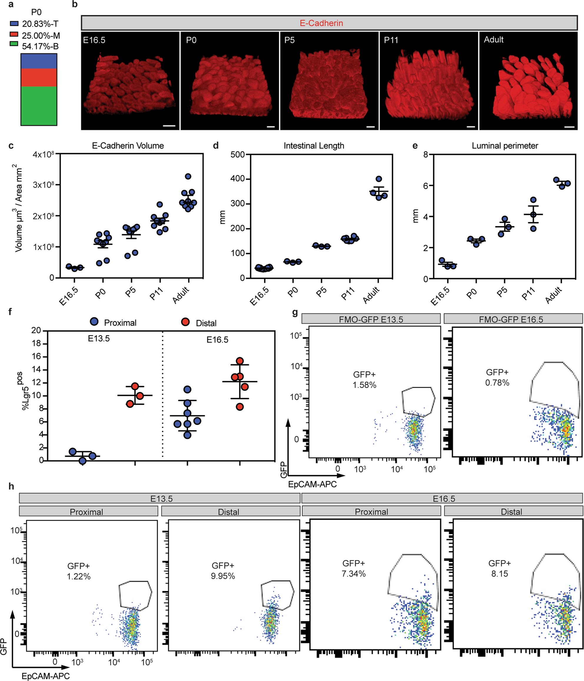
Extended Data Fig. 2: LGR5-derived clones are located in intervillus regions and qualitative and quantitative morphological analysis of the intestine from fetal to adult stages.

a, Quantification of localization of labelled clones at P0 following labelling at E16.5 in Rosa26-lsl-Confetti;Lgr5-eGFP-ires-creERT2 mice. Villi containing clones were divided into three equal regions (T, top; M, middle; B, bottom) based on the z projections in 3D to determine the clone localization at P0 (n = 24 clones). b, Detection of E-cadherin (red) in whole mounts at the indicated time points. Scale bars, 100 μm. A minimum of three mice were analysed at each time point and representative images are shown (E16.5 n = 3, P0 n = 9, P5 n = 9, P11 n = 9, adult n = 9 mice). c, Measurements of the total epithelial volume per unit area based on detection of E-cadherin relative to the area of the intestine (samples from b). Dots represent independent biological samples; data are mean ± s.e.m. d, Length of the small intestine at E16.5 (n = 12), P0 (n = 3), P5 (n = 3), P11 (n = 8) and adult (n = 4). Dots represent individual mice and lines represent the mean ± s.e.m. e, Luminal perimeter of the small intestine at E16.5, P0, P5, P11 and adult. Dots represent individual mice (n = 3) and lines represent the mean ± s.e.m. f–h, Quantification of GFP as a proxy for LGR5 in proximal and distal small intestine at E13.5 (n = 3 mice both proximal and distal) and E16.5 (n = 7 mice proximal, n = 5 mice distal) small intestines (f). g, Fluorescence minus one (GFP) controls used to establish the positive gates. h, Representative FACS dot plot illustrating the gating strategy to quantify the size of the LGR5–DTR–eGFP+ population (gate, DAPI−CD31−CD45−EpCAM+). Dots represent measurement in individual mice; data are mean ± s.e.m.