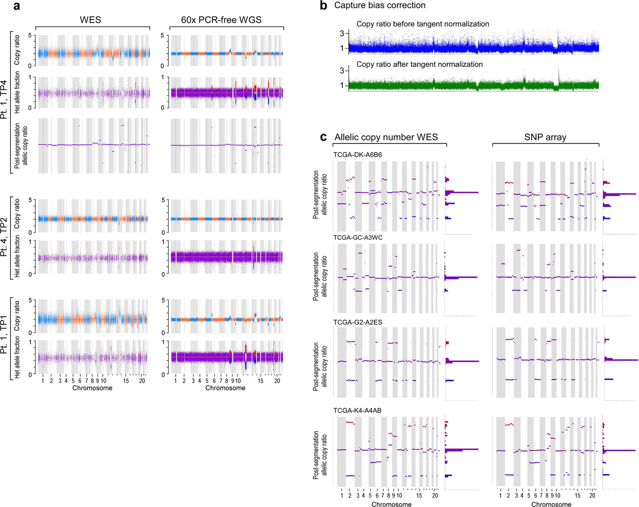
Extended Data Fig. 8: Somatic copy number alteration calling from WES, WGS and SNP array data showing highly concordant results.
From: Growth dynamics in naturally progressing chronic lymphocytic leukaemia

a, WES and WGS of CLLs from patients 1 and 4. b, Patient 1 data before and after capture bias correction via tangent normalization32. c, TCGA samples with available paired WES and single nucleotide polymorphism (SNP) array data.