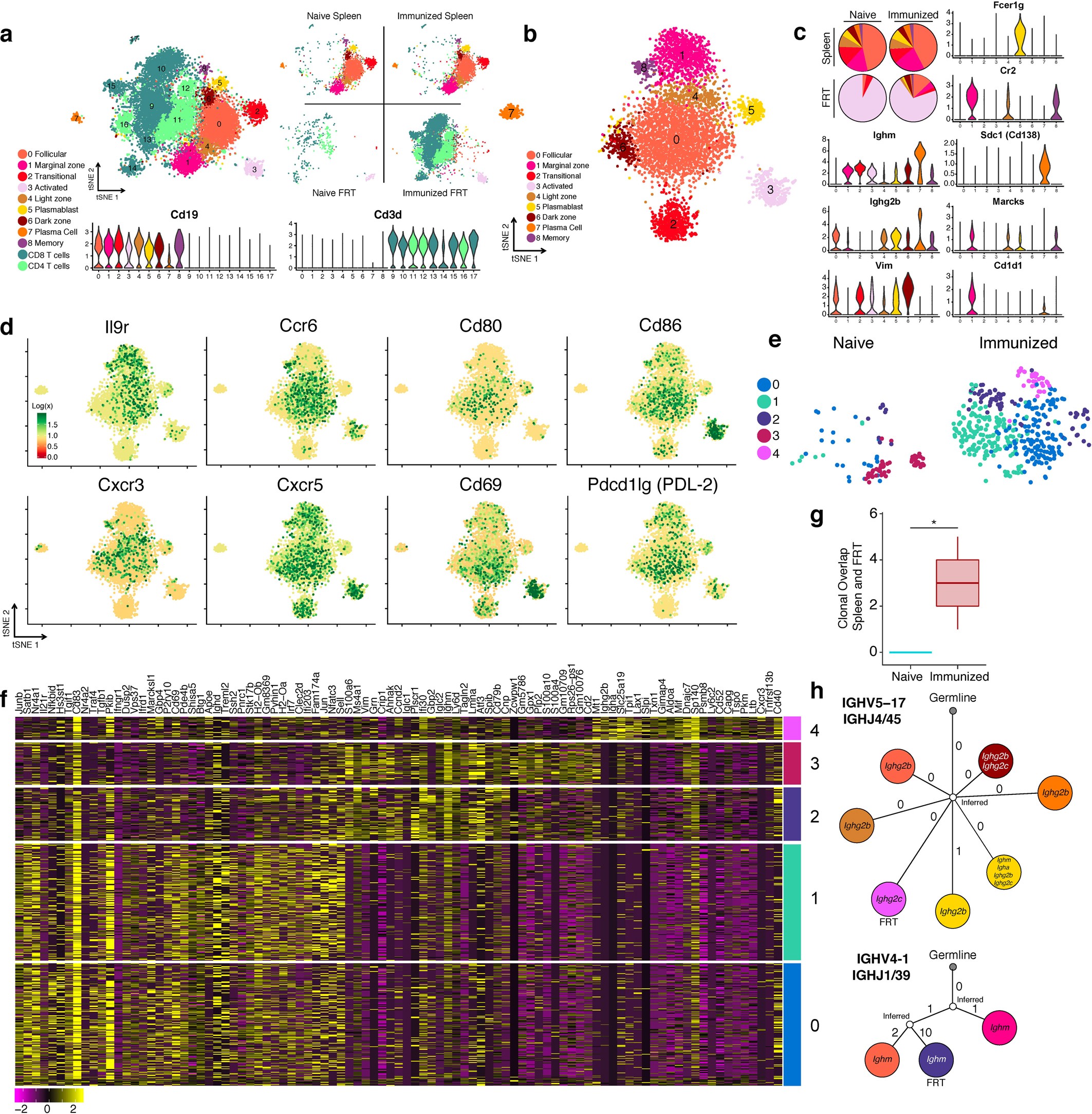
Extended Data Fig. 9: scRNA-seq analysis reveals unique features associated with memory B cells recruited to the FRT.
From: Migrant memory B cells secrete luminal antibody in the vagina

Spleens and FRT of C57BL/6 mice were collected for 10x Genomics scRNA-seq one day after (re-)challenge with HSV-2; spleens were sorted for B cells and FRTs were sorted for B and T cells (n = 8 pooled mice). a, t-distributed stochastic neighbour-embedding (t-SNE) plot associated with 5′ gene-expression profiling of 13,763 cells captured on the 10x Chromium platform. B-cell identities were determined by re-clustering CD19+ populations after initial clustering, and reassigning them according to the analysis in b (see Methods). Violin plots depict kernel density estimates to show the distribution of expression values, and were generated using the default VlnPlot function in Seurat (n = 13,763 cells). b, t-SNE plot associated with CD19+ clusters identified from a after re-clustering (n = 5,390 cells). c, Relative cell-population frequency in the different compartments and conditions are shown in pie charts, and the gene expression of each cluster is shown in violin plots. Violin plots depict kernel density estimates to show the distribution of expression values, and were generated using the default VlnPlot function in Seurat (n = 5,390 cells). d, Heat maps of genes in B cells associated with activation and chemokine or cytokine receptors (n = 5,390 cells). e, t-SNE plots of B cells found in the FRT of naive infected and immunized re-challenged mice after re-clustering only B cells from the FRT (n = 517 cells). f, Heat map of the top differentially expressed genes in each cluster in e. g, Clonal overlap between the spleen and the FRT of mice after primary or secondary challenge was measured using single-cell BCR sequencing data, confidence intervals for clonal overlap were computed by bootstrap analysis and significance was assessed for the null hypothesis of zero overlap after secondary challenge (P = 0.003). Clonal overlap was computed from all productive BCR sequences from the 5,390 cells. Box plots depict the number of clonal overlaps calculated from bootstrap analysis with whiskers depicting upper percentile of 95th and lower percentile of 5th, and box depicting 80th and 20th percentiles. h. Lineage tree of clones that were shared in the spleen and FRT compartment; colours of cell types for splenic B cells and FRT B cells correspond to legends in c and e, respectively.