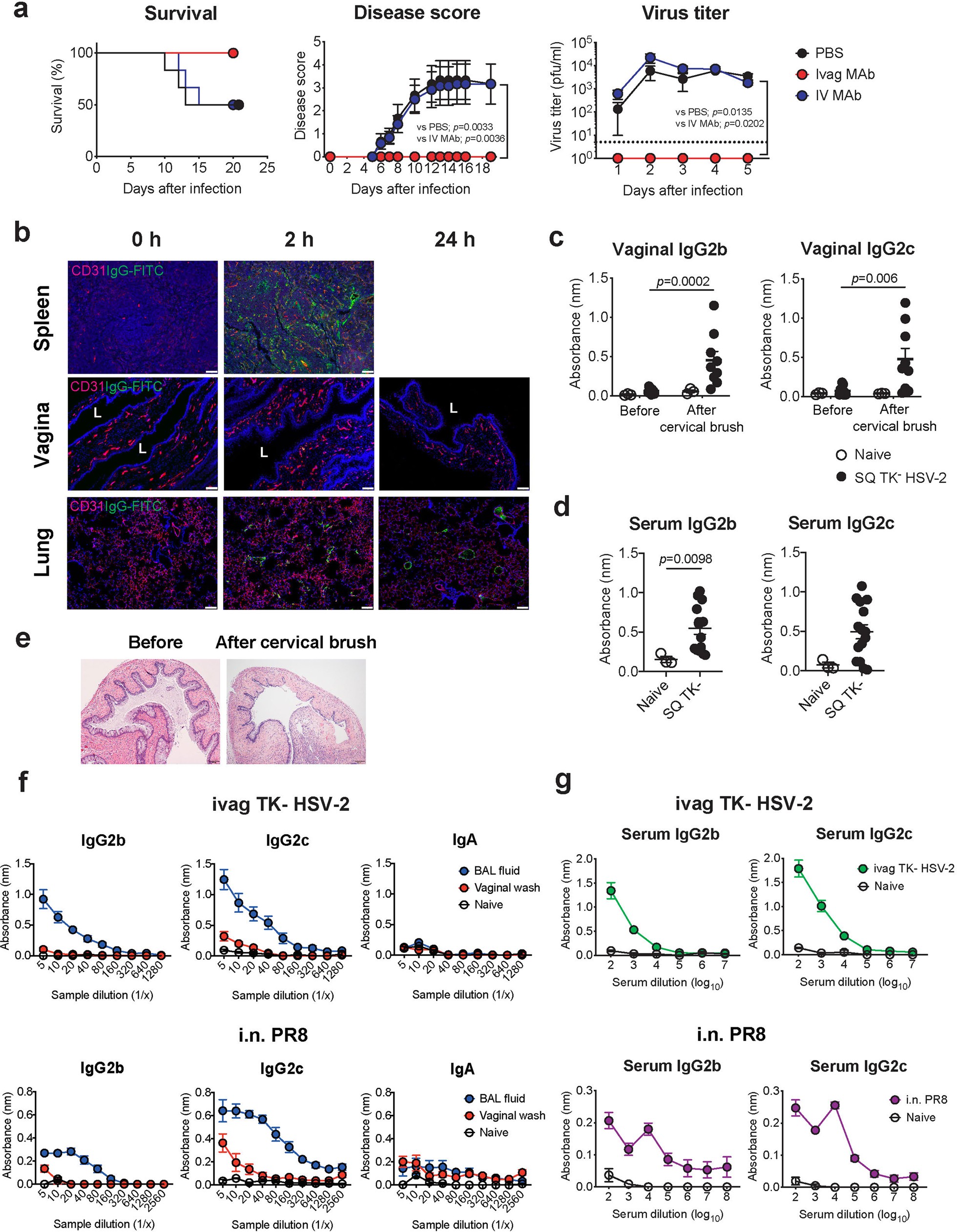
Extended Data Fig. 1: Circulating antibodies are incapable of entering the vaginal mucosal lumen in the absence of minor abrasion.
From: Migrant memory B cells secrete luminal antibody in the vagina

a, C57BL/6 mice treated intravaginally or intravenously with HSV-gD-specific monoclonal antibody were infected with intravaginal wild-type HSV-2. Survival, disease severity and virus titre in vaginal wash were analysed (n = 6 mice). The dashed line indicates the limit of detection. b, C57BL/6 mice treated with Depo-Provera were injected intravenously with FITC-conjugated mouse IgG antibody. Frozen sections of vagina, spleen and lung were stained with anti-CD31 (red), anti-FITC (green) antibodies, and DAPI (blue). L indicates vaginal lumen. Scale bars, 100 μm. c–e, C57BL/6 mice were immunized subcutaneously with TK− HSV-2. Five weeks later, the vaginal tract of immunized mice with Depo-Provera treatment was brushed with a cervical brush to make a breach, or to create minor abrasions of the epithelial barrier of the vaginal mucosa. HSV-specific antibodies in vaginal wash before and after cervical brush (c; naive; n = 3 mice; subcutaneous (SQ) TK− HSV-2, n = 9 mice) and in serum (d; naive; n = 3 mice; subcutaneous TK− HSV-2, n = 15 mice) were measured by ELISA. Sample dilution for ELISA was 1:2 (vaginal wash) or 1:103 (serum). e, H&E stain of the vagina before and after breach was performed in mice with Depo-Provera treatment. f, g, C57BL/6 mice were immunized intravaginally with TK− HSV-2 or intranasally (i.n.) with influenza A strain PR8 (H1N1) virus. Five weeks later, virus-specific antibodies in bronchoalveolar lavage (BAL) fluid, vaginal wash (f; naive, n = 4 mice; intravaginal TK− HSV-2, n = 6 mice; intranasal PR8, n = 4 mice) and blood (g; naive mice, n = 4 mice; intravaginal TK− HSV-2, n = 13 mice; intranasal PR8, n = 8 mice) were measured by ELISA. Data are mean ± s.e.m. Data are representative of two independent experiments (a, b, e) or are pooled from two independent experiments (c, d, f, g). Statistical significance was analysed by two-way analysis of variance (ANOVA) (a; disease score and virus titre), log-rank (Mantel–Cox) test (a; survival) or two-tailed Mann–Whitney U test (c, d).