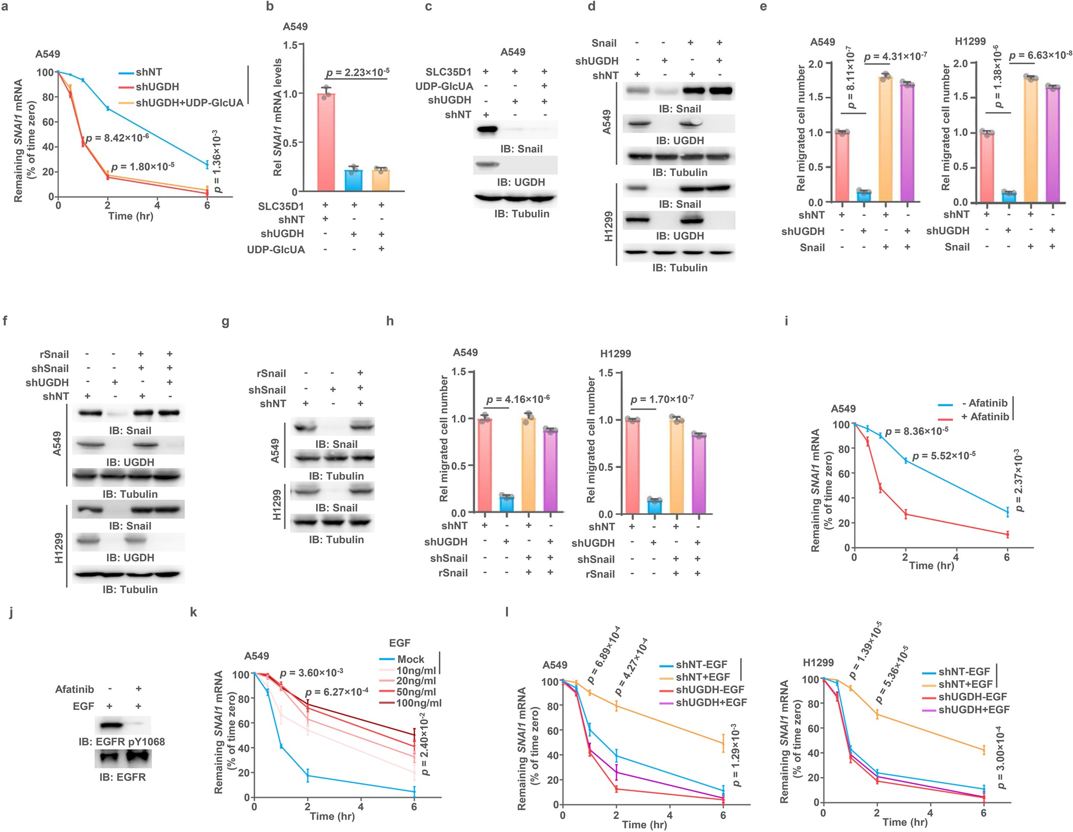
Extended Data Fig. 3: UGDH promotes tumour cell migration through SNAIL.
From: UDP-glucose accelerates SNAI1 mRNA decay and impairs lung cancer metastasis

a–c, A549 cells stably expressing shNT or shUGDH were stably infected with the lentivirus expressing SLC35D1. Subsequently, the A549 cells were supplemented with or without UDP-GlcUA (5 mM). The mRNA stability of SNAI1 was determined by treating the A549 cells with actinomycin D (1 μg ml−1). a, The remaining SNAI1 mRNA levels were examined at the indicated time points by real-time PCR analyses. b, The mRNA levels of SNAI1 were examined by real-time PCR analyses. c, The protein expressions of SNAIL and UGDH were examined. d, e, A549 or H1299 cells stably expressing shNT or shUGDH were infected with or without the lentivirus expressing SNAIL. d, Protein expression of SNAIL and UGDH was examined by immunoblotting analyses. e, Transwell migration assays were performed. f, A549 or H1299 cells stably expressing shNT or shUGDH were infected with or without the lentivirus expressing shSNAIL and the lentivirus expressing rSNAIL. Protein expression of SNAIL and UGDH was examined. g, A549 or H1299 cells stably expressing shNT or shSNAIL were infected with or without the lentivirus expressing rSNAIL. Protein expression of SNAIL was examined. h, Transwell migration assays were performed in cells generated as described in f. i, A549 cells were treated with or without the EGFR inhibitor afatinib (2 μM) for the indicated times in the presence of actinomycin D (1 μg ml−1). The remaining SNAI1 mRNA levels were examined by real-time PCR analyses. j, A549 cells were pretreated with or without afatinib (1 μM) for 3 h, followed by EGF treatment (100 ng ml−1) for 30 min. k, A549 cells were treated with increasing doses of EGF for the indicated times in the presence of actinomycin D (1 μg ml−1). The remaining SNAI1 mRNA levels were examined by real-time PCR analyses. l, A549 cells (left) or H1299 cells (right) with or without UGDH depletion were treated with or without EGF (100 ng ml−1) for the indicated times in the presence of actinomycin D (1 μg ml−1). The remaining SNAI1 mRNA levels were examined by real-time PCR analyses. c, d, f, g, j, Immunoblotting experiments were performed with the indicated antibodies. Data are representative of at least three independent experiments. a, b, e, h, i, k, l, Data represent the mean ± s.d. of three biologically independent experiments (two-tailed Student’s t-test).