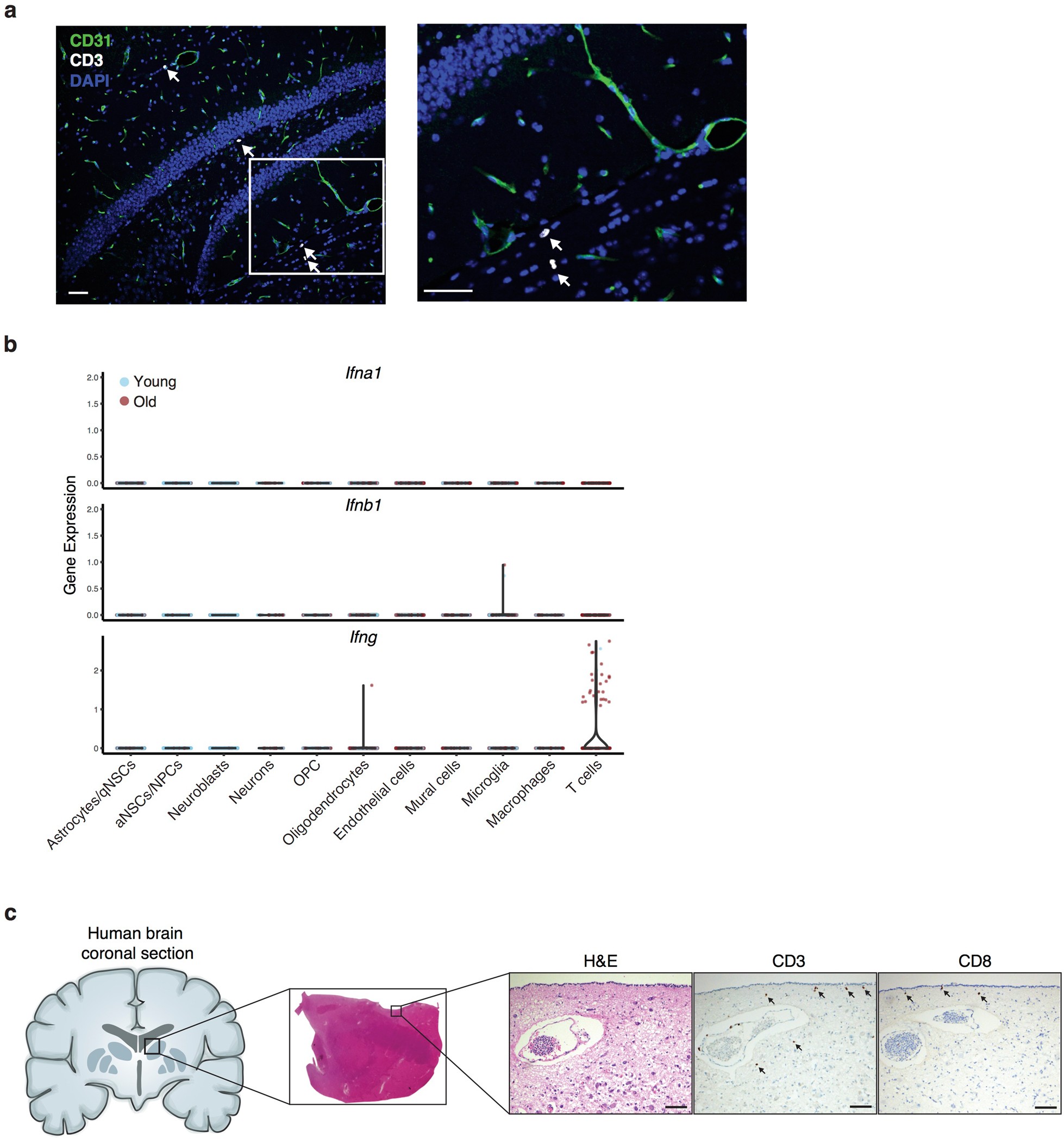
Extended Data Fig. 2: T cells in old brains are within the brain parenchyma and express Ifng.
From: Single-cell analysis reveals T cell infiltration in old neurogenic niches

a, Immunofluorescence staining of brain sections of the SVZ neurogenic niche from old (24 months old) male mice shows that age-associated T cells do not co-localize with markers of endothelial cells (CD31). Representative of n = 4 old mice showing similar results. White, CD3 (T cells); green, CD31 (endothelial cells); blue, DAPI (DNA). The image on the right is an enlarged view of the area in the white square. White arrows point at T cells. Scale bar, 50 μm. b, Violin plots showing expression of Ifna1 (encoding interferon-α), Ifnb1 (encoding interferon-β) and Ifng (encoding interferon-γ) in single cells from different cell types. The data for Ifng are also presented in Fig. 1h. Cell types were defined by cell clustering as defined in Fig. 1a. Cells were coloured by age as in Fig. 1b. Expression values are represented as normalized log2-transformed counts. c, Schematic of the experimental design for quantifying T cell infiltration in old human brains. Formalin-fixed paraffin-embedded brain tissue blocks of the basal ganglia with an identifiable ependymal lining (left and middle) from young and elderly humans were sectioned and stained with haematoxylin and eosin or antibodies to CD3 or CD8 for T cell quantification (right). Scale bars, 100 µm.