Extended Data Fig. 3: T cells infiltrating old brains are clonally expanded and differ from T cells in old blood.
From: Single-cell analysis reveals T cell infiltration in old neurogenic niches

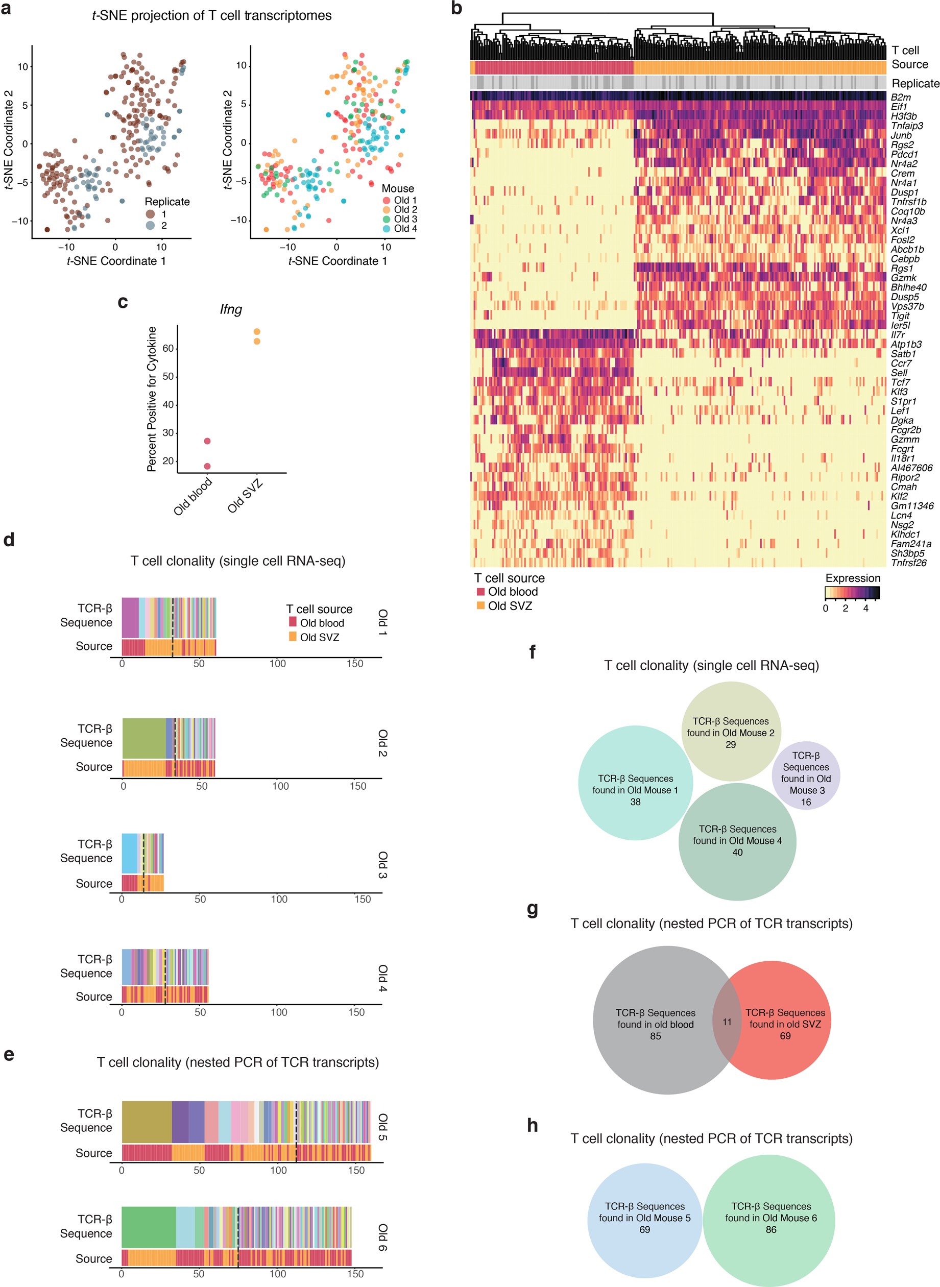
a, t-SNE projections of 247 CD8+ T cell transcriptomes from old blood and old SVZ (as in Fig. 2a), coloured by experimental replicate and individual mouse. b, Expression of the top 50 differentially expressed genes upregulated for 247 CD8+ T cells isolated from the blood or SVZ of old mice. Heat map of log-normalized counts, with single cells clustered by the expression of the genes shown in the plot. c, Expression of Ifng in T cells from blood or SVZs of two old (24 months old) mice, as measured by nested PCR. Data are mean ± s.e.m. of the percentage of T cells that were positive for Ifng. Nested PCR does not provide a quantitative metric but rather a binary determination of whether the T cell expresses the transcript for the cytokine or not. d, e, Clonality of T cells isolated from the blood and perfused brain of old mice, represented with the same x axis to enable direct comparison of clone sizes from different mice (the data are the same as Fig. 2c, d). TCR sequences were extracted from single-cell RNA-seq data using TraCer (old mouse 1, 2, 3 and 4) (d) or by nested PCR of the TCR transcripts (old mouse 5 and 6) (e). For each mouse, TCR-β sequence clones are ordered from left to right in order of decreasing frequency in the top row. The source of the T cell is indicated in the bottom row. f, Venn diagram showing the lack of overlap between T cell clones from separate mice, for the four mice for which the TCR repertoire was analysed by single-cell RNA-seq via TraCeR. TCR-β sequences were used, and all unique sequences were only counted once. g, h, Venn diagram showing the lack of overlap between T cell clones from the old blood and old SVZ (g) or from separate mice (h), for the two mice for which the TCR repertoire was analysed by nested PCR. TCR-β sequences were used, and all unique sequences were only counted once.