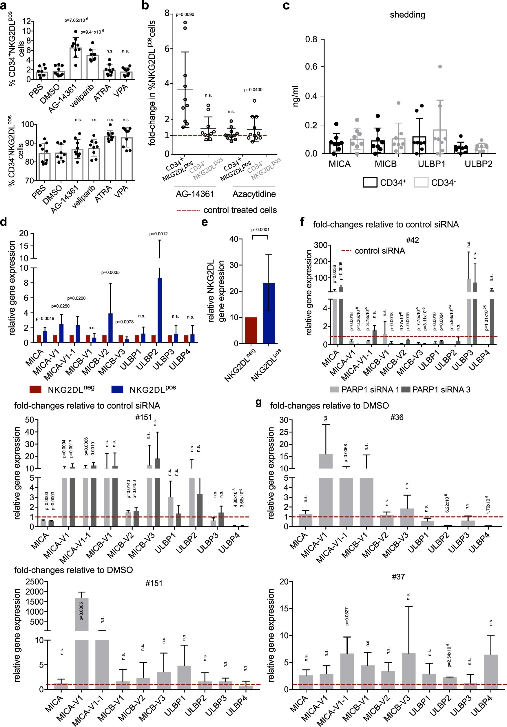
Extended Data Fig. 9: Modulation of NKG2DLs.
From: Absence of NKG2D ligands defines leukaemia stem cells and mediates their immune evasion

a, b, Expression of NKG2DLs after treatment of bulk AML cells with retinoic acid (ATRA, 1 μM), valproic acid (VPA, 2 μM), 5-azacytidine (5 μM), AG-14361 (20 μM) or veliparib (10 μM). Quantified summarized fold-changes in CD34+NKG2DL+ and CD34−NKG2DL+ populations after 24 h of in vitro treatment (a, n = 3 cases of AML; b, n = 11 cases of AML). All analysed in technical triplicates; DMSO 0.2% or PBS were used as carrier controls. c, Release of soluble NKG2DLs from sorted CD34+ and corresponding CD34− AML subpopulations (‘shedding assays’). n = 8 cases of AML; mean results with s.d. are shown. d–g, Baseline mRNA expression of different individual NKG2DLs and their variants. d, Relative expression of single ligands; e, relative summarized ligand expression. n = 10 patients with AML. f, g, Induction of NKG2DL mRNAs after PARP1 inhibition using PARP1 siRNAs (f, 24 h in vitro treatment; control, scrambled non-coding siRNAs) or AG-14361 (g, 20 μM, 24 h in vitro treatment; control, DMSO carrier (0.2%)). Fold changes in relative expression levels of mRNA of individual ligands compared to control treatments in individual patients are shown, as indicated. Note that heterogeneous NKG2DLs are upregulated upon PARP inhibition in different cases of AML. Statistical analyses were performed using a two-sided Mann–Whitney U test (c) or a two-sided Student’s t-test (a, b, d–g). Centre values represent mean, error bars represent s.d.