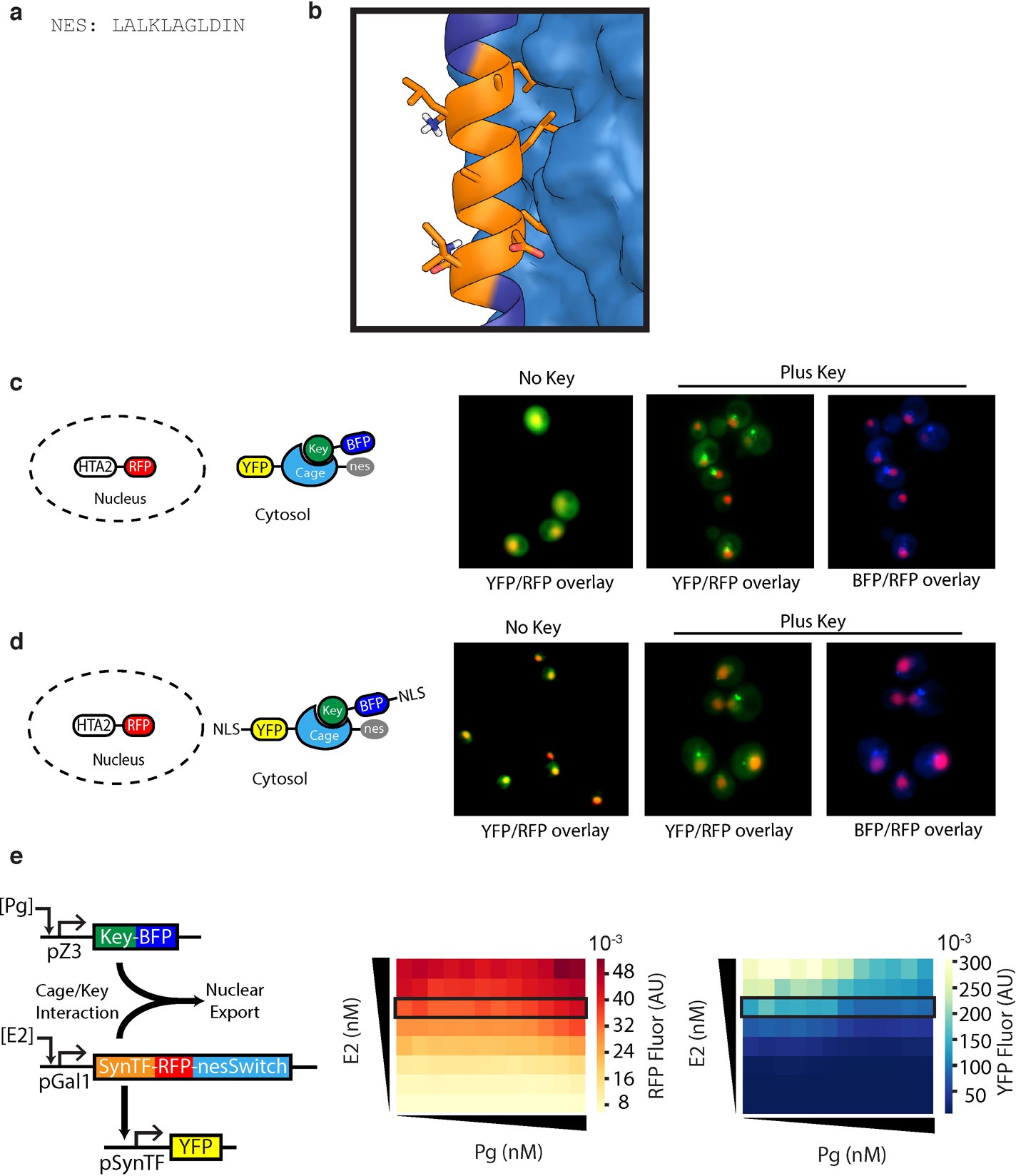
Extended Data Fig. 10: Design and characterization of nesLOCKR.

a, Nuclear export sequence used in this Article. b, The nuclear export sequence (orange) caged on the helical latch (dark blue, cartoon) with hydrophobic residues sequestered against the cage (light blue, surface). c, Left, schematic of cytosolic YFP–nesSwitcha and key–BFP with nuclear marker HTA2–RFP. Right, YFP fluorescence shows the expected cytosolic distribution when YFP–nesSwitcha is expressed with no NLS (left), but punctae of YFP fluorescence are observed when both YFP–nesSwitcha and key–BFP are expressed in the cytosol—which we assume is due to aggregation of the nesSwitcha. Key–BFP fluorescence is co-localized with YFP–nesSwitcha fluorescence. d, Left, schematic of NLS–YFP–nesSwitcha with key–BFP–NLS, and with nuclear marker HTA2–RFP. Right, YFP–nesSwitcha is localized to the nucleus when expressed with the strong (SV40) NLS. When key–BFP is expressed with a moderately strong NLS, the same pattern of cytosolic YFP punctae formation is observed as when key–BFP is expressed without a NLS (Fig. 5b), which indicates that uncaging of the nuclear export sequence is independent of NLS on key–BFP localization. Key–BFP–NLS fluorescence is co-localized to NLS–YFP–nesSwitcha fluorescence e, YFP and RFP expression for synTF assay (corresponding to Fig. 5c) as a function of oestradiol (0–125 nM) and progesterone (0–500 nM). Fluorescence was measured at steady state using flow cytometry. Heat maps depict mean fluorescence, and are a representative sample of three biological replicates. The oestradiol dose (31.25 nM) depicted in Fig. 5c is indicated with the black rectangle on the heat maps.