Extended Data Fig. 8: Characterization of Group 3/4 MB single-cell programs.
From: Resolving medulloblastoma cellular architecture by single-cell genomics

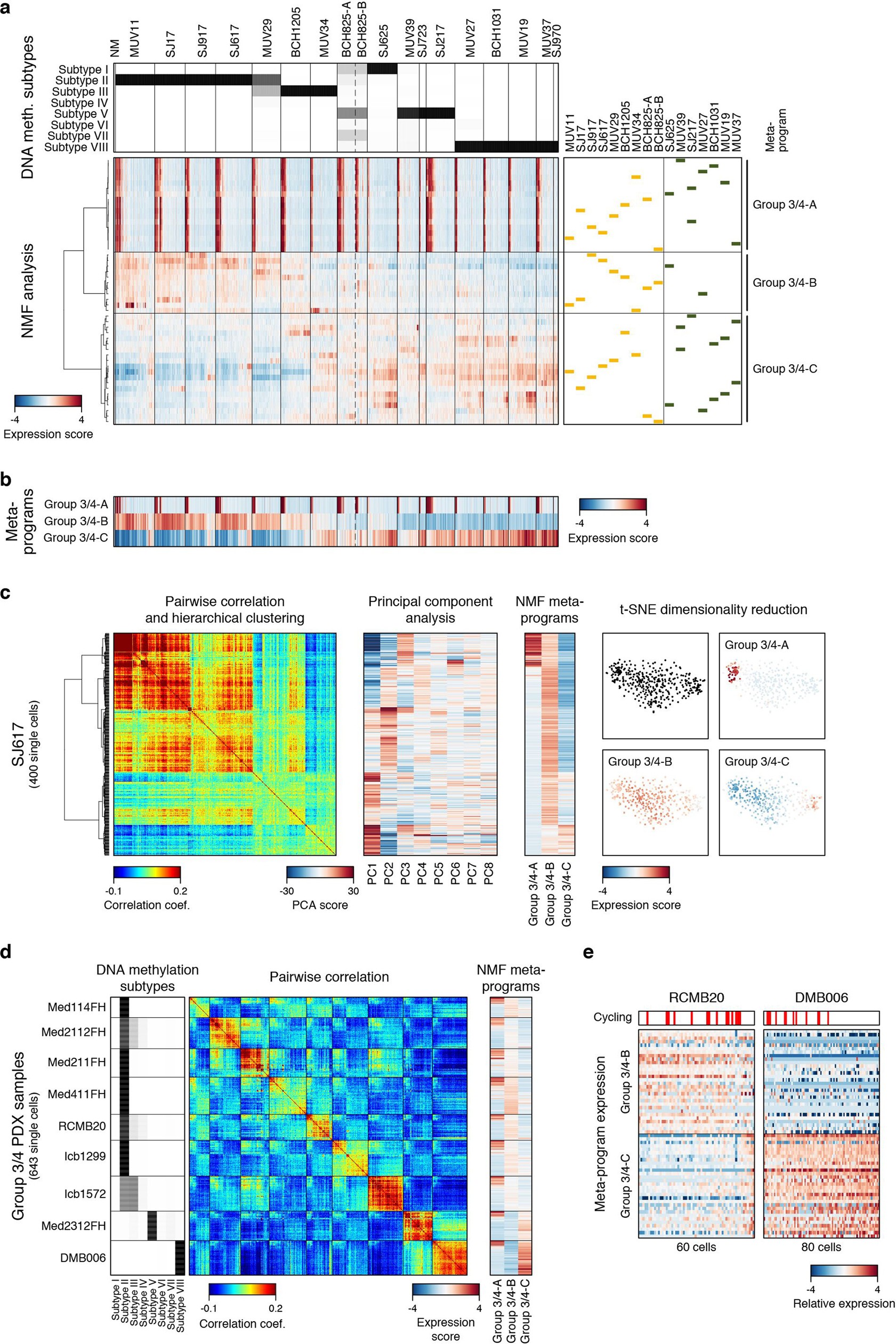
a, Top, Group 3/4 subtype prediction scores derived by DNA methylation profiling32 (light shade, low probability; dark shade, high probability). Expression scores for individual programs identified by unsupervised NMF analysis in each sample are indicated in the bottom. Cells are ordered as in Fig. 4a (n = 4,873). Metaprograms Group 3/4-A, Group 3/4-B, and Group 3/4-D were identified by hierarchical clustering of individual programs. b, Expression scores across 4,873 single cells (columns) for each of the NMF-derived metaprograms Group 3/4-A, Group 3/4-B, and Group 3/4-C (rows). Cells are ordered as in a. c, Heat maps show pairwise correlation (left), PCA (centre) and expression scores for NMF-derived metaprograms (right) for 400 cells from Group 3 MB sample SJ617. The ordering of cells (rows) is maintained between the heat maps. A two-dimensional representation of the same cells using t-SNE is shown on the far right (coloured by expression scores for each metaprogram). This analysis shows that the same programs and cell populations that are identified by the NMF analysis are also supported by PCA and t-SNE clustering. Furthermore, no additional programs and cell populations are identified (starting from PC4 components are less informative). d, Pairwise correlations between the expression profiles of 643 single cells (rows, columns) from nine patient-derived xenograft models (Med114FH, Med2112FH, Med211FH, Med411FH, RCMB20, Icb1299, Icb1572, Med2312FH and DMB006). Left, Group 3/4 subtype prediction scores derived by DNA methylation profiling. Right, expression score for the NMF-derived metaprograms Group 3/4-A, Group 3/4-B and Group 3/4-C (columns). e, Heat maps show the relative expression of the 60 genes representing the metaprograms Group 3/4-B and Group 3/4-C (rows) across 140 cells for RCMB20 and DMB006. Cells are sorted by the difference between the two scores. Cells positive for the cell cycle program (Group 3/4-A) are indicated by red bars. Group 3 PDX samples are predominantly undifferentiated, with the exception of Med2312FH, which is predominantly differentiated (classified by DNA methylation array as an intermediate Group 3/4 sample). This parallels the high frequency of MYC amplifications in our Group 3 PDX cohort (5/8). Group 4 PDX sample DMB006 is also predominantly differentiated. These results are supportive of the cellular compositions detected in primary Group 3/4 samples.