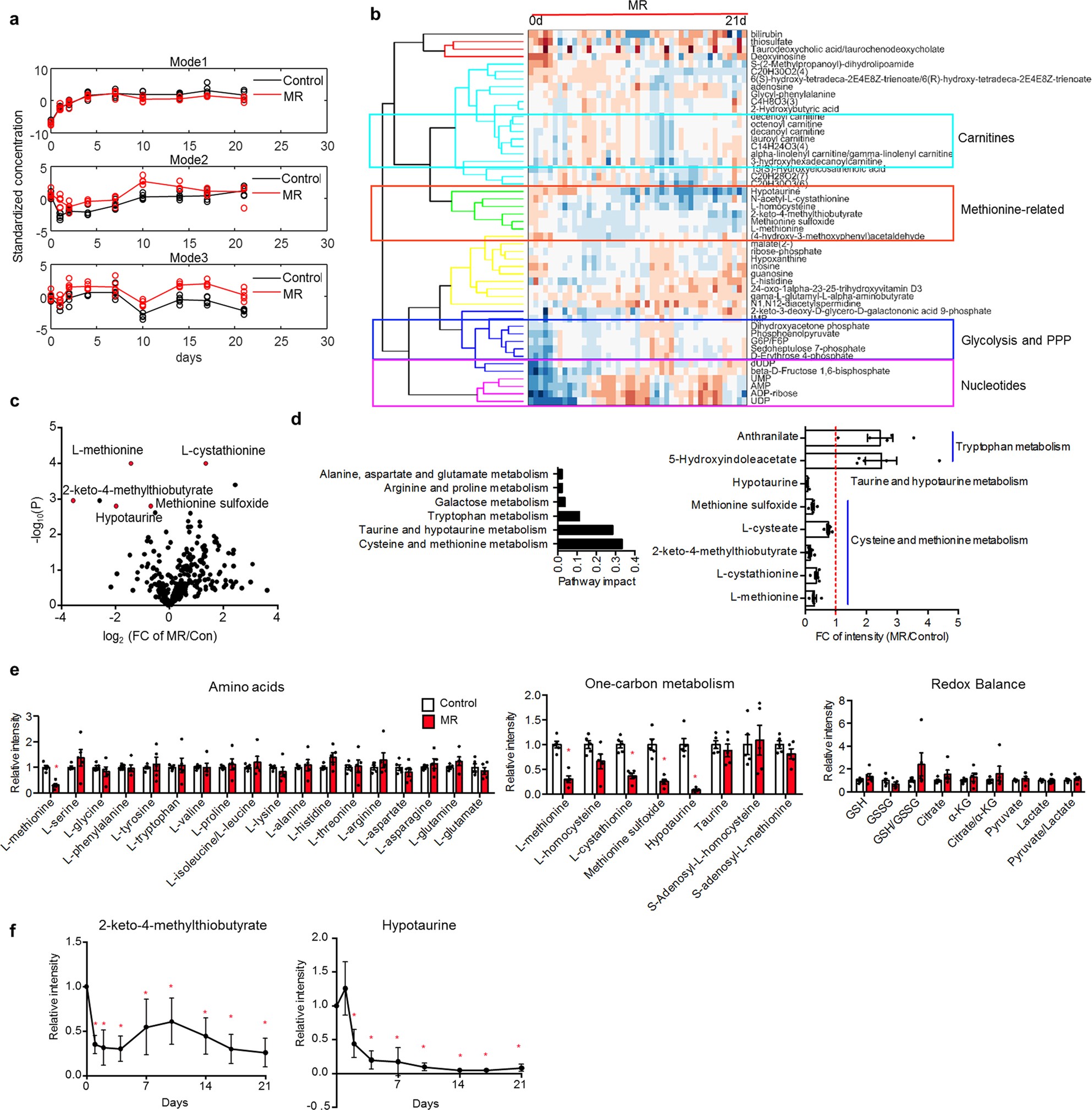
Extended Data Fig. 1: Dietary restriction of methionine rapidly and specifically alters methionine and sulfur metabolism but maintains overall metabolism in healthy C57BL/6J mice.
From: Dietary methionine influences therapy in mouse cancer models and alters human metabolism

a, Dynamic patterns of the top three modes. Standardized concentration (the values are normalized to have mean = 0, s.d. = 1) in mode 1, mode 2 and mode 3. b, Heat map of metabolites in mode 2 and mode 3. PPP, pentose phosphate pathway. c, Volcano plot of metabolites in plasma collected at the end point. P values were determined by two-tailed Student’s t-test. d, Left, pathway analysis of significantly changed (*P < 0.05, two-tailed Student’s t-test) plasma metabolites by 21-day methionine-restricted diet. Right, fold change of altered metabolites in the top three most-affected pathways. Mean ± s.e.m., n = 5 mice per group. *P < 0.05, two-tailed Student’s t-test. e, Relative intensity of plasma amino acids and metabolites in one-carbon metabolism and redox balance at the end of the study. Mean ± s.e.m., n = 5 mice per group. *P < 0.05, two-tailed Student’s t-test. f, Relative intensity of the methionine-metabolism-related metabolites 2-keto-4-methylthiobutyrate and hypotaurine. Mean ± s.d., n = 5 mice per group. *P < 0.05, two-tailed Student’s t-test.