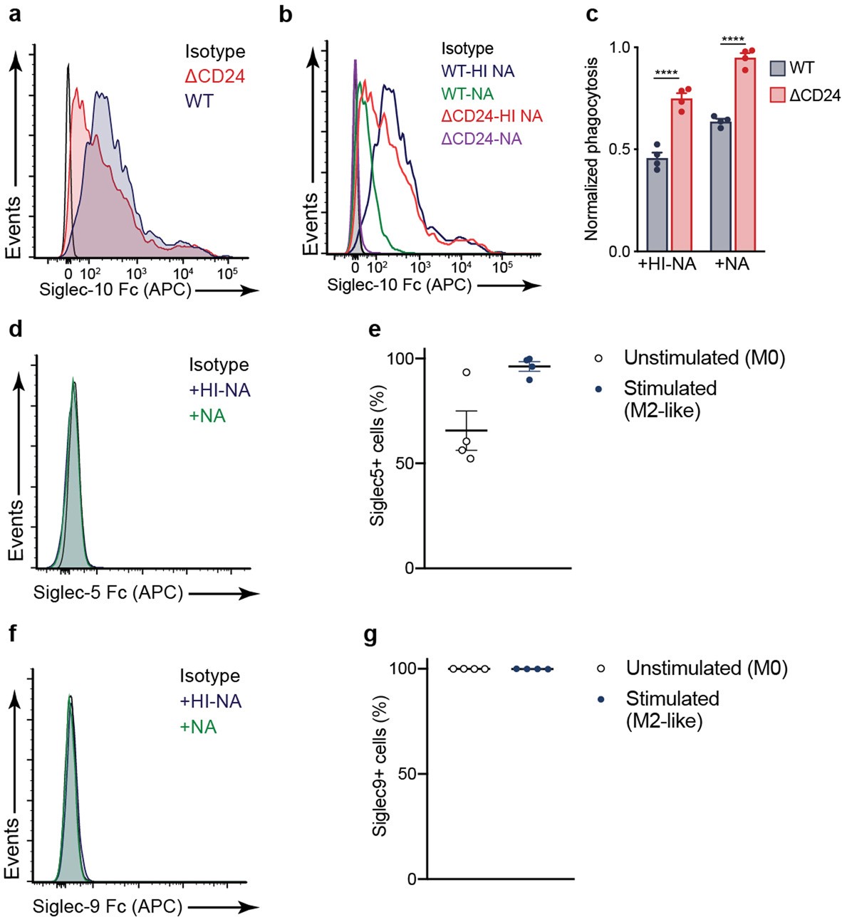
Extended Data Fig. 3: Siglec-10 binds to CD24 expressed on MCF-7 cells.
From: CD24 signalling through macrophage Siglec-10 is a target for cancer immunotherapy

a, Flow cytometry histogram measuring the binding of Siglec-10 to wild-type MCF-7 cells (blue shaded curve) versus MCF-7(ΔCD24) cells (red shaded curve). Data are representative of two experimental replicates. b, Merged flow cytometry histogram measuring the binding of Siglec-10–Fc to wild-type MCF-7 cells treated with heat-inactivated neuraminidase (WT-HI NA, blue line), wild-type MCF-7 cells treated with neuraminidase (WT-NA, green line), MCF-7(ΔCD24) cells treated with heat-inactivated neuraminidase (red line, ΔCD24-HI NA), and MCF-7(ΔCD24) cells treated with neuraminidase (purple line, ΔCD24-NA) as compared to isotype control (black line). Data are representative of two experimental replicates. c, Flow-cytometry-based measurement of phagocytosis of CD24+ parental MCF-7 cells (WT) and CD24– (ΔCD24) MCF-7 cells by co-cultured human macrophages in the presence of neuraminidase (+NA) or heat-inactivated neuraminidase (+HI-NA) (n = 4 donors; two-way ANOVA with multiple comparison’s correction, cell line F(1,12) = 180.5, treatment F(1,12) = 71.12, ****P < 0.0001, data are mean ± s.e.m.). d, f, Representative flow cytometry histogram measuring the binding of Siglec-5 (d) or Siglec-9 (f) to wild-type MCF-7 cells treated with either vehicle (blue shaded curve) or neuraminidase (green shaded curve). Data are representative of two experimental replicates. e, g, Frequency of macrophages positive for Siglec-5 (e) or Siglec-9 (g) among unstimulated M0 macrophages or stimulated M2-like macrophages (n = 4 donors). Data are mean ± s.e.m.