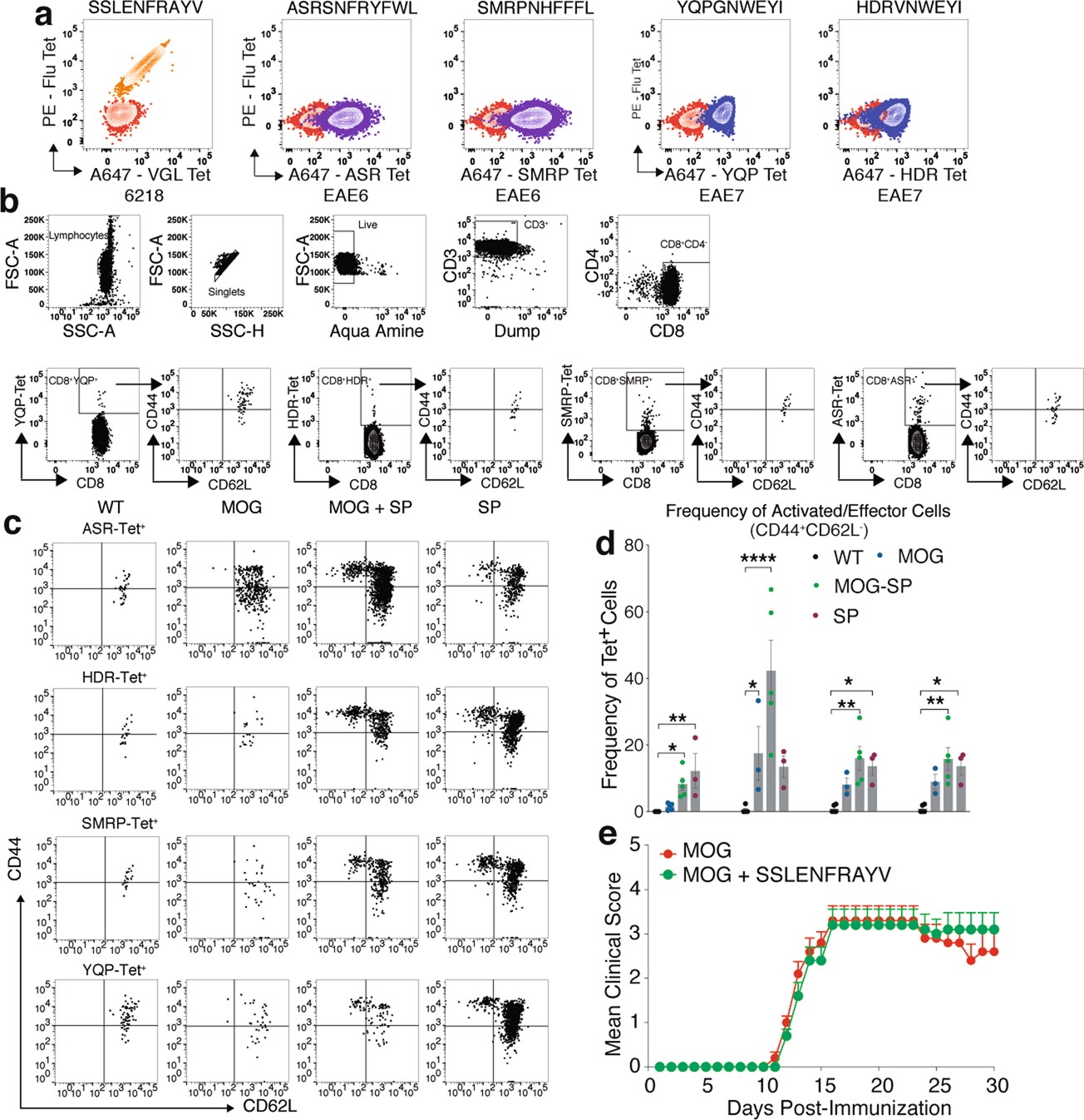
Extended Data Fig. 4: In vitro and in vivo characterization of CD8+ T cells specific for surrogate peptides after EAE.
From: Opposing T cell responses in experimental autoimmune encephalomyelitis

a, Jurkat αβ−/− T cells expressing 6218, EAE6 and EAE7-CD8 TCRs were stained with corresponding yeast library-enriched pMHC tetramers (SSLENFRAYV, ASR, SMRP, YQP and HDR). b, From unimmunized mice (n = 4), or mice immunized with MOG (n = 5), MOG + SP (n = 5), or SP (n = 5), spleen and LN cells were isolated, and cells were enriched for SP-specific CD8+ T cells with pMHC tetramers. Representative flow cytometry gating strategy is shown for different cell surface markers and tetramer-specific cells. c, Representative flow cytometry data are shown for activation status (defined as CD44+CD62L−) on CD8+ T cells specific for SP (ASR, HDR, SMRP and YQP-tet+) from wild-type and different immunization groups (MOG, MOG + SP, and SP). d, Activated/effector phenotype of CD8+ T cells specific for SP (ASR, HDR, SMRP and YQP-tet+) from wild-type (n = 5) and different immunization groups (MOG (n = 3), MOG + SP (n = 4), and SP (n = 3)) is quantified (n = 5 mice per group). *P = 0.0169; **P = 0.0020; ****P < 0.0001, one-way ANOVA followed by Tukey’s post hoc multiple comparison test. Data are mean ± s.e.m. e, C57BL/6J mice were immunized for EAE with an emulsion containing MOG35–55, CFA plus PTX with (n = 10) or without (n = 10) influenza peptide (SSLENFRAYV). The clinical scores after immunization were recorded. Data are mean ± s.e.m. and representative of two independent experiments.