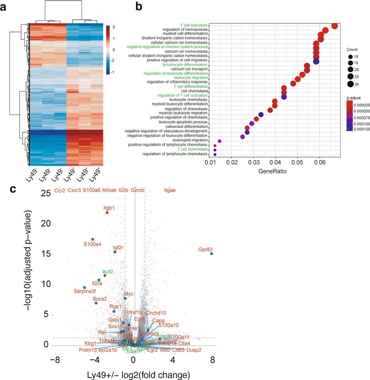
Extended Data Fig. 7: Transcriptional profiling of Ly49+ versus Ly49− cells.
From: Opposing T cell responses in experimental autoimmune encephalomyelitis

C57BL/6J mice were immunized with SP, CFA and PTX (n = 3). Spleen and LN cells were isolated from D10 mice, and enriched for CD8+ T cells by FACS and sorting for Ly49− and Ly49+ cells, followed by bulk RNA-seq analysis. a, A heat map of differentially expressed genes (log2-transformed fold change > 2, and adjusted P < 0.005) in Ly49+/Ly49− RNA-seq samples. Columns show samples, and rows and columns are ordered based on hierarchical clustering. Normalized gene expression values are centred for each gene by subtracting the average value of all samples from each sample value (2–3 mice per group). b, Gene Ontology enrichment analysis of differentially expressed genes (log2-transformed fold change > 2, and two-tailed Benjamini–Hochberg adjusted P < 0.005 from DESeq2) between Ly49+ and Ly49− RNA-seq samples. The y axis represents the top-30 enriched Gene Ontologies (genes from Gene Ontologies highlighted in green are in Supplementary Table 6). The x-axis value is the fraction of genes in that ontology that are differentially expressed. The colour of the dot represents that significance of the Gene Ontology enrichment (one-tailed Fisher’s exact test), and the size of the dot represents the number of genes differentially expressed. The plot was made with the R package clusterProfiler. c, Volcano plot representing gene-expression differences between the Ly49+ and Ly49− samples (three mice per group). Each point is a gene. List of genes specifically expressed in CD4+ T regulatory cells25 are coloured red if they are expressed in both MOG and SP RNA-seq samples, and green if not. The horizontal dotted line is made at −log10(0.05), and the two vertical dotted lines represent a fold change of log2(2). Genes with a negative fold change are highly expressed in Ly49+ cells.