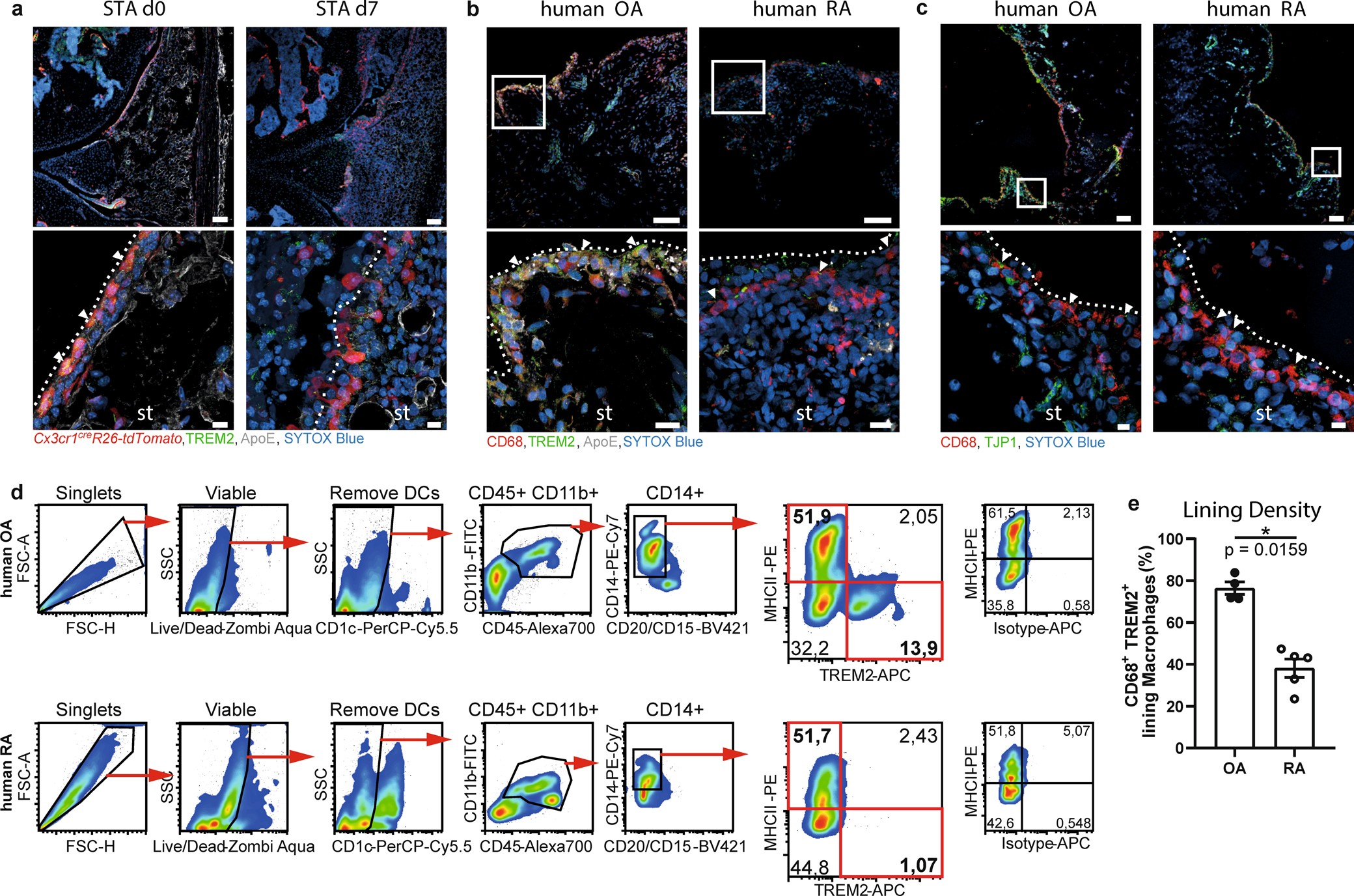
Extended Data Fig. 8: Comparison of mouse and human synovial lining macrophages.
From: Locally renewing resident synovial macrophages provide a protective barrier for the joint

a, Histological sections of healthy (STA day 0, left) and inflamed (STA day 7, right) mouse knee joints of Cx3cr1creR26-tdTomato mice, showing the expression of TREM2 (green; filled arrowheads) in lining macrophages (tdTomato, red). Scale bars, 100 µm (top), 10 µm (bottom). b, c, Histological sections of synovial tissue of human knee joints isolated from patients diagnosed with osteoarthritis (OA) and rheumatoid arthritis (RA) determining expression of TREM2 (green; filled arrowheads) (b) and TJP1 (green; filled arrowheads) (c) in synovial macrophages (CD68, red). Scale bars, 100 µm (top), 10 µm (bottom). d, Flow-cytometric analysis of the composition and frequencies of MHCII+TREM2− and MHCII−TREM2+ mononuclear phagocytes in synovial tissue samples isolated from human knee joints of patients diagnosed with osteoarthritis and rheumatoid arthritis. e, Histology-based quantification of the density of the synovial macrophage lining (defined as percentage of CD68+TREM2+ macrophages among total lining cells) in synovial tissue sections of patients diagnosed with osteoarthritis (n = 4) and rheumatoid arthritis (n = 5), respectively. Data are mean ± s.e.m., two-tailed Student’s t-test.