Extended Data Fig. 8: STAT3 palmitoylaiton through ZDHHC19 is involved in maintaining the cancer stem-cell niche.
From: Fatty acids and cancer-amplified ZDHHC19 promote STAT3 activation through S-palmitoylation

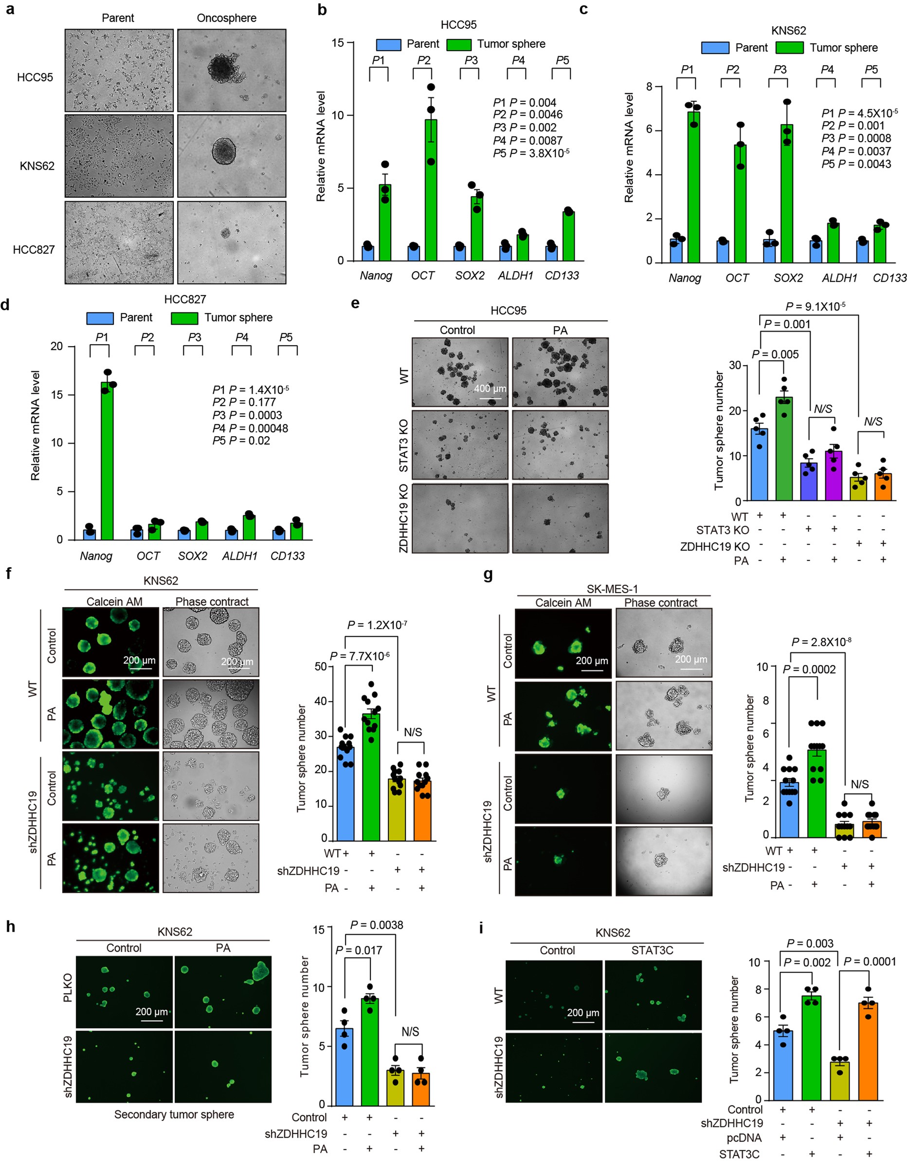
a, Photomicrographs of HCC95, KNS62 and HCC827 parental adherent cells (left) and tumour spheres (right) in low-adherence culture. The experiment was independently repeated at least three times with similar results. b, qRT–PCR analysis of the expression level of stem-cell markers in tumour spheres of HCC95 cells, compared to parental HCC95 cells. Fold change was normalized to 18S rRNA. The data are presented as mean ± s.e.m. n = 3 biologically independent samples. P values were determined by two-tailed Student’s t-test. c, d, Experiments similar to those in b were performed in KNS62 and HCC827 cells. The data are presented as mean ± s.e.m. n = 3 biologically independent samples. P values were determined by two-tailed Student’s t-test. e, HCC95 empty-vector control cells and STAT3- or ZDHHC19-knockout stable cells were cultured in low-attachment plates with 25 μM palmitic acid for 7 days. Phase-contrast photomicrographs showing tumour-sphere formation. Numbers of spheres were counted from five randomly selected fields. The data are presented as mean ± s.e.m. n = 5 biologically independent samples. P values were determined by two-tailed sStudent’s t-test. f, KNS62 empty-vector control cells and ZDHHC19-shRNA knockdown stable cells were cultured in low-attachment plates with 25 μM palmitic acid for 5 days. Fluorescent (calcein AM staining) and phase-contrast photomicrographs showing tumour-sphere formation. The data are presented as mean ± s.e.m. n = 12 biologically independent samples. P values were determined by two-tailed Student’s t-test. g, SK-MES-1 empty-vector control cells and ZDHHC19-shRNA knockdown stable cells were cultured in low-attachment plates with 25 μM palmitic acid for 5 days. Fluorescent (calcein AM staining) and phase-contrast photomicrographs showing tumour-sphere formation. The data are presented as mean ± s.e.m. n = 12 biologically independent samples. P values were determined by two-tailed Student’s t-test. h, KNS62 empty-vector control cells and ZDHHC19-shRNA knockdown stable cells were cultured in low-attachment plates with 25 μM palmitic acid for 5 days. The cells were trypsinized, and seeded in plates again. Fluorescent (calcein AM staining) photomicrographs showing secondary tumour-sphere formation after five days. The data are presented as mean ± s.e.m. n = 4 biologically independent samples. P values were determined by two-tailed Student’s t-test. i, KNS62 empty-vector control cells and ZDHHC19-shRNA knockdown stable cells transfected with vehicle control or constitutive active STAT3C were cultured in low-attachment plates for five days. Fluorescent (calcein AM staining) photomicrographs showing tumour-sphere formation. Tumour-sphere numbers were quantified. The data are presented as mean ± s.e.m. n = 4 biologically independent samples. P values were determined by two-tailed Student’s t-test.