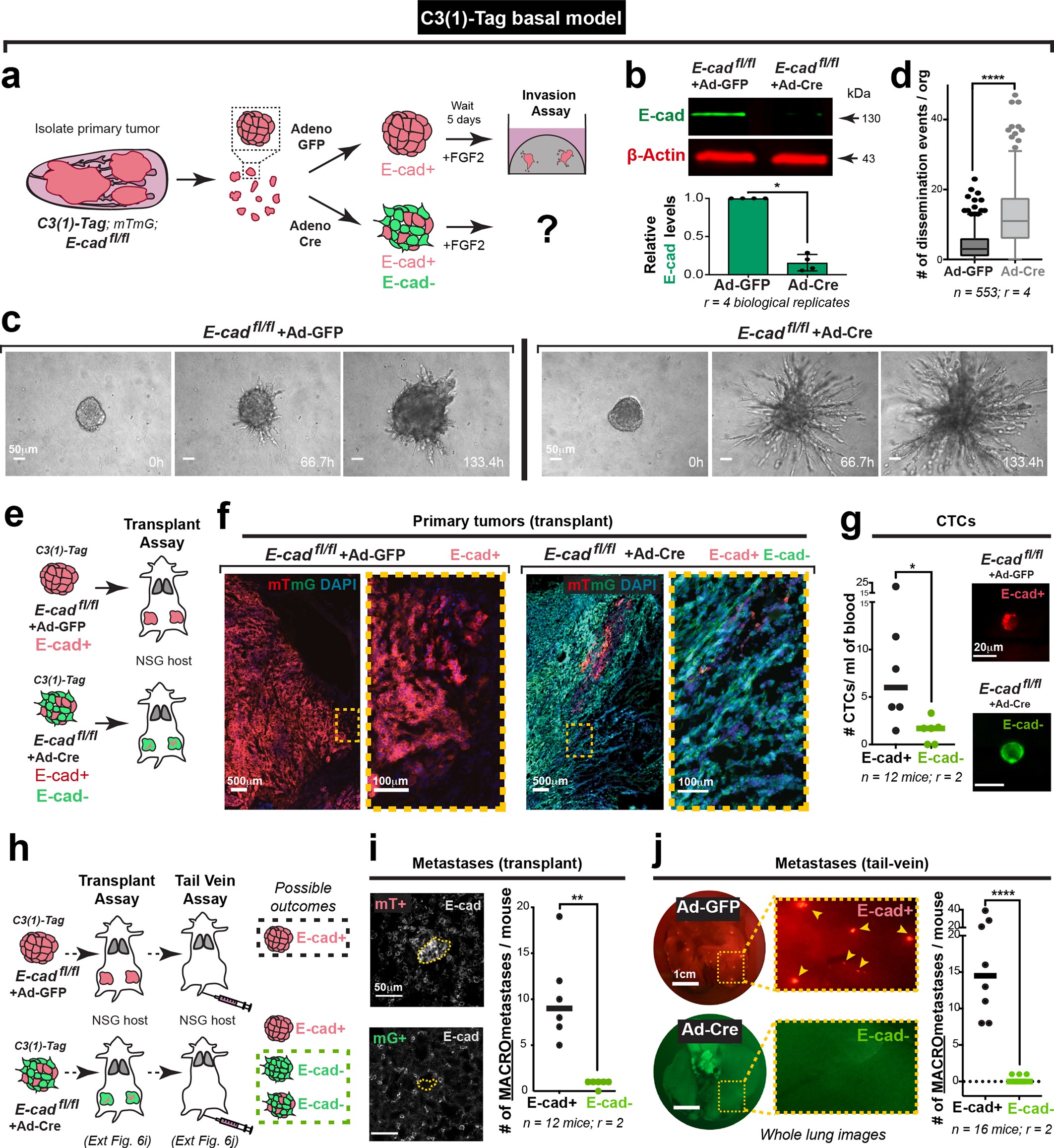
Extended Data Fig. 6: E-cad loss promotes invasion and suppresses metastasis in a basal model of IDC.
From: E-cadherin is required for metastasis in multiple models of breast cancer

a, Schematic of 3D invasion assay using C3(1)-tag tumour organoids. Cdh1 deletion is induced by adeno-Cre. Control organoids are treated with adeno-GFP. b, Representative western blot depicting protein levels of E-cad in adeno-GFP and adeno-Cre-transduced C3(1)-tag; Cdh1fl/fl organoids (loading control on same gel; four replicates of E-cad were quantified for summary graph). Data are mean ± s.d., *P = 0.029 (Mann–Whitney test, two-sided). c, Representative timelapse DIC images of adeno-GFP and adeno-Cre-transduced C3(1)-tag; Cdh1fl/fl tumour organoids. Scale bar, 50 μm. d, There is a significant increase in dissemination in adeno-Cre-transduced C3(1)-tag; Cdh1fl/fl organoids relative to control organoids. Box plots show the median, box edges represent the first and third quartiles, and the whiskers extend to 5th and 95th percentiles; ****P < 0.0001 (Mann–Whitney test, two-sided). e, Adeno-GFP or adeno-Cre-transduced C31(1)-Tag; Cdh1fl/fl organoids were transplanted into the cleared mammary fat pads of NSG mice. The tumour boundary was examined for invasive morphology. f, Left, control C3(1)-tag tumours typically organize and invade collectively. Right, loss of E-cad causes an increase in invasion and dissemination along the tumour–stroma interface (scale bar, 500 μm). Magnified insets show invasive borders (scale bar, 100 μm). g, CTCs were isolated by cardiac puncture performed on NSG mice transplanted with adeno-GFP or adeno-Cre-transduced C3(1)-tag; Cdh1fl/fl organoids. Left, there is a significant decrease in the number CTCs arising from E-cad− cancer cells. Horizontal line shows the median. *P = 0.026 (Mann–Whitney test, two-sided). Right, representative images of E-cad+ and E-cad− CTCs. Scale bar, 20 μm. h, Schema for transplant and tail-vein assays using adeno-GFP or adeno-Cre-transduced C3(1)-tag; Cdh1fl/fl tumour organoids. All metastases in control mice are E-cad+, whereas only metastases containing mG+ cancer cells in mice injected with adeno-Cre transduced organoids are E-cad−. i, Left, representative micrographs of E-cad+ and E-cad− metastases arising in adeno-GFP and adeno-Cre-transduced C3(1)-tag; Cdh1fl/fl transplant mice, respectively. Scale bar, 50 μm. Right, E-cad− cancer cells rarely contribute to macrometastases. Horizontal line shows the median. **P = 0.002 (Mann–Whitney test, two-sided). j, Left, whole-lung images of metastases arising after tail-vein injections of adeno-GFP or adeno-Cre-transduced C3(1)-tag; Cdh1fl/flcancer cell clusters (scale bar, 1 cm), with magnified insets for smaller lung areas. Arrowheads, metastases. Right, E-cad− cancer cells rarely contribute to metastases in tail-vein assay. Horizontal line shows the median. ****P < 0.0001 (Mann–Whitney test, two-sided).