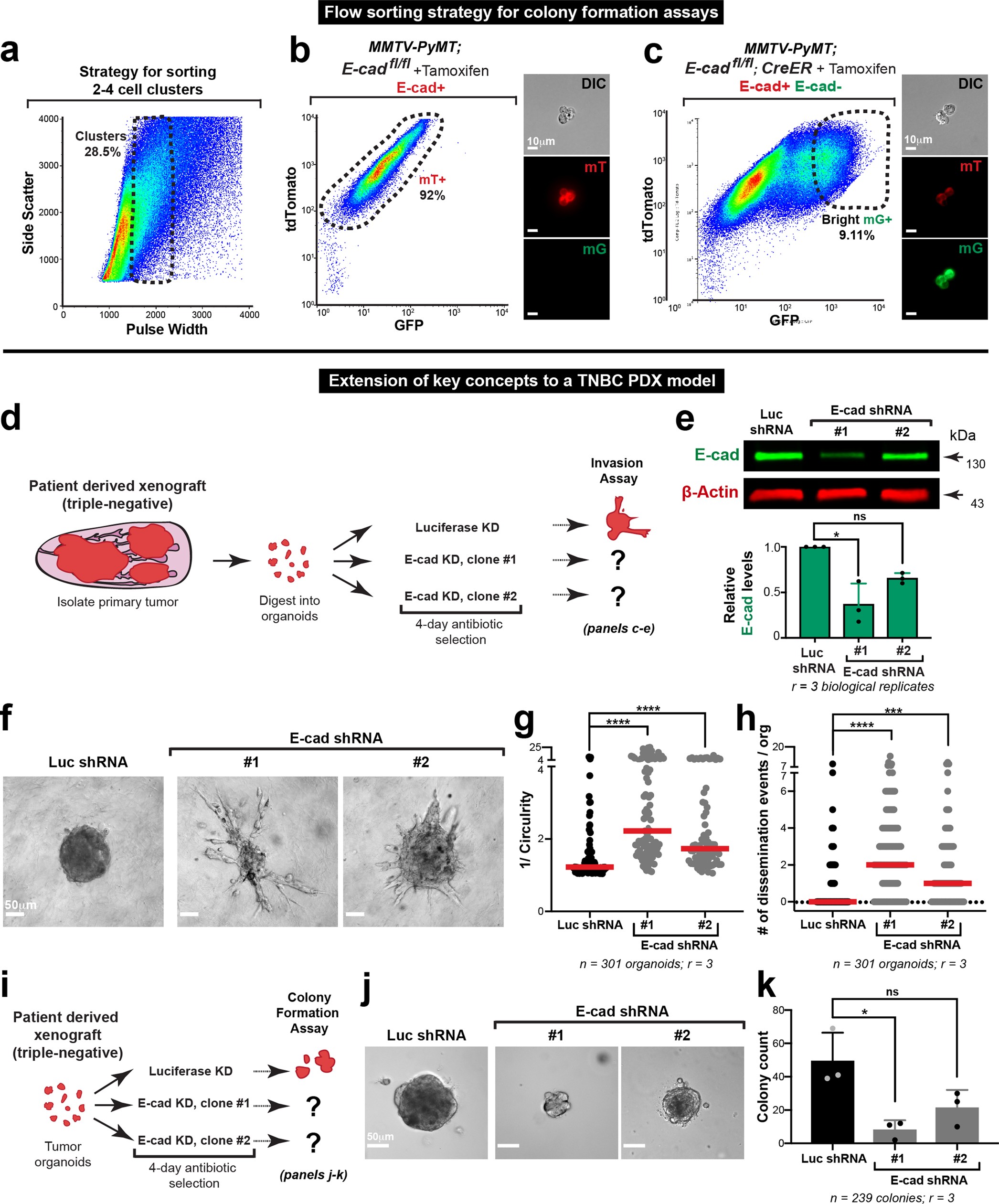
Extended Data Fig. 7: Loss of E-cad in a triple-negative IDC PDX increases invasion and dissemination but decreases colony formation.
From: E-cadherin is required for metastasis in multiple models of breast cancer

a, Gating strategy to isolate tumour cell clusters (2–4 cells each). b, c, Flow sorting strategy to isolate mT+ (E-cad+) tumour cell clusters from tamoxifen treated MMTV-PyMT; Cdh1fl/fl organoids (b) or mG+ (E-cad−) tumour-cell clusters from tamoxifen treated MMTV-PyMT; Cdh1fl/fl; CreER organoids (c). Scale bar, 10 μm. d, Organoids were isolated from a triple-negative PDX tumour and were divided into three groups for treatment with lentiviral shRNA against luciferase or E-cad (two shRNA clones). Puromycin was used to positively select transduced cells. Organoids were embedded in 3D collagen I to assay their invasive phenotype. e, Representative western blot depicting decreased levels of E-cad protein when treated with Cdh1 shRNA (loading control on same gel; three replicates of E-cad were quantified for summary graph). Data are mean ± s.d. *P = 0.02 (Kruskal–Wallis test). f, Representative micrographs of PDX tumour organoids embedded in collagen I. Scale bar, 50 μm. g, h, Knockdown of E-cad in PDX organoids significantly increases invasion (g) and dissemination (h). Horizontal line shows the median. ****P < 0.0001, ***P = 0.0002 (Kruskal–Wallis test). i, Schema for colony formation assay after E-cad knockdown in a triple-negative PDX model. j, Representative micrographs of colonies arising from PDX-derived cancer cell clusters treated with luciferase shRNA or Cdh1 shRNA (two shRNA clones). Scale bar, 50 μm. k, Knockdown of E-cad in PDX-derived cancer cells decreases colony formation. *P = 0.034 (Kruskal–Wallis test).