Extended Data Fig. 8: Loss of E-cad causes an increase in apoptosis, ROS accumulation and TGFβ signalling.
From: E-cadherin is required for metastasis in multiple models of breast cancer

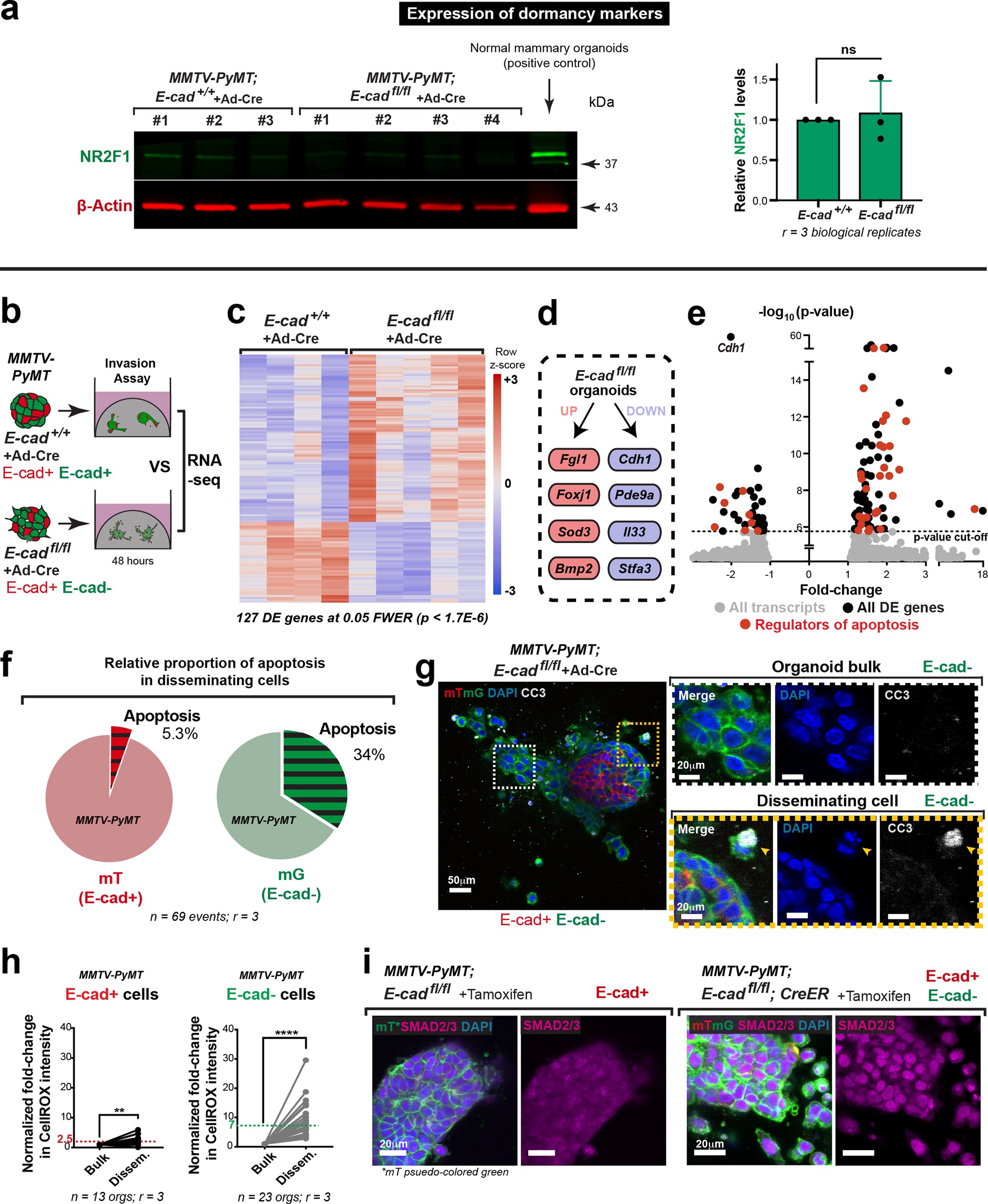
a, Representative western blot depicting no significant changes in total protein levels of the dormancy maker, NR2F1, in adeno-Cre-transduced MMTV-PyMT; Cdh1+/+ or Cdh1fl/fl organoids (loading control on same gel; three replicates of NR2F1 were quantified for summary graph). Data are mean ± s.d. ****P < 0.0001 (Mann–Whitney test, two-sided). b, RNA-seq was used to compare gene expression changes in adeno-Cre-transduced MMTV-PyMT; Cdh1+/+ and Cdh1fl/fl organoids. c, Heat map of differentially expressed transcripts in adeno-Cre-transduced MMTV-PyMT; Cdh1+/+ and Cdh1fl/fl tumour organoids. RNA-seq was performed by comparing transcriptomes of four adeno-Cre-treated MMTV-PyMT; Cdh1+/+ organoids to five adeno-Cre-treated MMTV-PyMT; Cdh1fl/fl organoids. P values were calculated for the Wald test. Genome-wide significance = 1.7 × 10−6 (FWER = 0.05). d, Schema of transcripts known to be involved in metastasis that are upregulated (red boxes) or downregulated (blue boxes) as a consequence of E-cad loss in MMTV-PyMT tumour organoids. e, Differentially expressed transcripts that have previously been shown to regulate apoptosis are highlighted (red) among all differential transcripts (black). All transcripts are represented in grey. RNA-seq was performed by comparing transcriptomes of four adeno-Cre-treated MMTV-PyMT; Cdh1+/+ organoids to five adeno-Cre-treated MMTV-PyMT; Cdh1fl/fl organoids. Raw P values are reported without multiple-testing correction. Fold change is reported as experimental/control for experimental > control and as −control/experimental for control > experimental. Genome-wide significance = 1.7 × 10−6 (FWER = 0.05). f, Proportion of disseminating E-cad+ or E-cad− cancer cells displaying apoptotic morphologies. g, CC3 is localized to E-cad− disseminating cells in adeno-Cre = transduced MMTV-PyMT; Cdh1fl/fl tumour organoids (scale bar, 50 μm), with zoomed insets for the organoid bulk and disseminated cell (scale bar, 20 μm). Arrows, disseminated cells. h, Mean intensity of ROS in E-cad+ or E-cad− disseminated cells relative to the corresponding organoid bulk. ****P < 0.0001, **P = 0.002 (Mann–Whitney test, two-sided). i, SMAD2/3 is diffusely expressed within E-cad+, MMTV-PyMT cancer cells, whereas it is nuclear localized after Cdh1 deletion. Scale bar, 20 μm. Observations were made across at least three independent tumours.