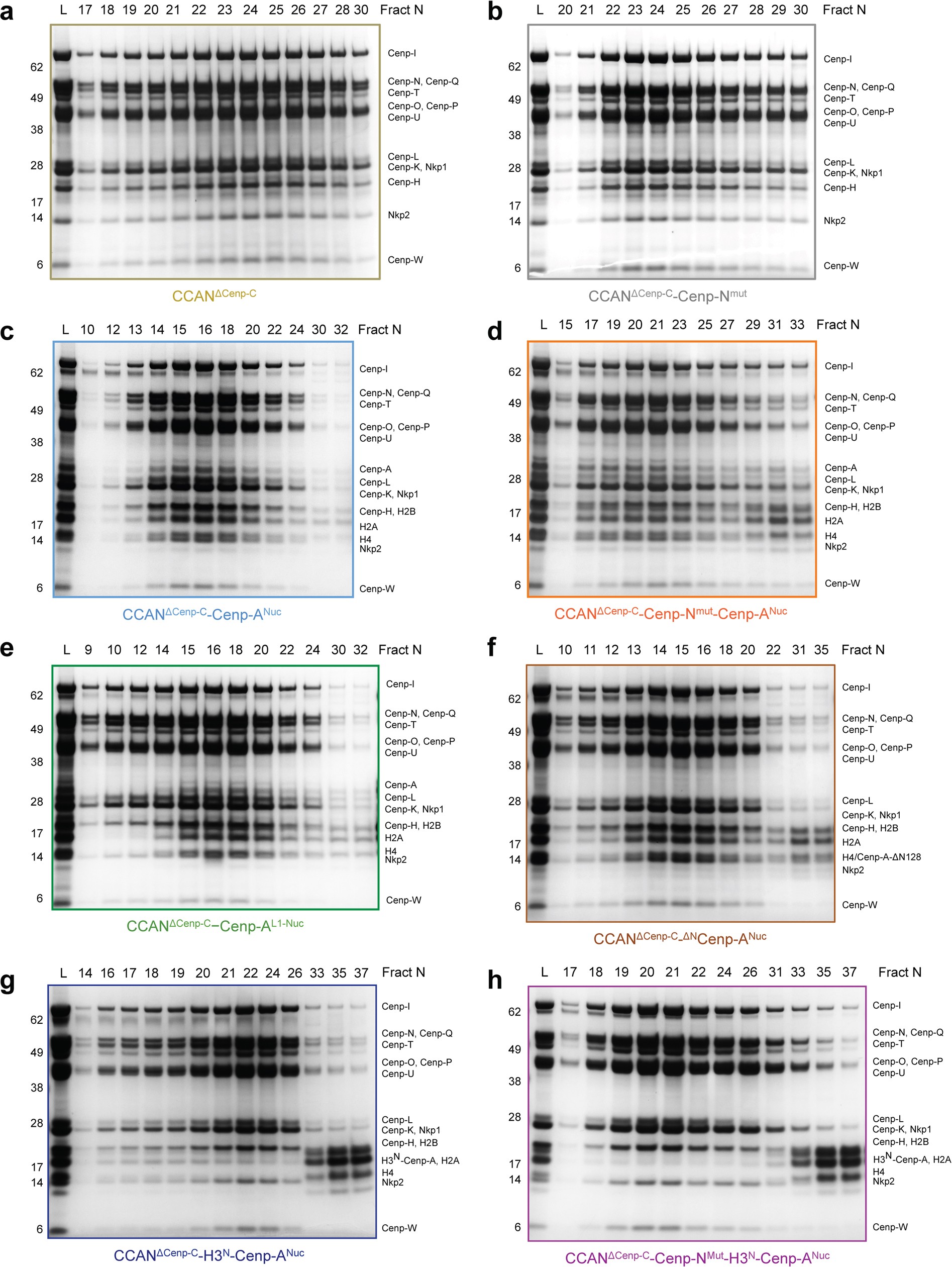
Extended Data Fig. 8: SDS–PAGE of CCANΔCenp-C–Cenp-ANuc complexes.
From: Structure of the inner kinetochore CCAN complex assembled onto a centromeric nucleosome

Corresponding size-exclusion chromatograms are shown in Fig. 4b and Extended Data Fig. 9a. a, b, Mutating the Cenp-N DNA-binding groove did not impair CCANΔCenp-C assembly. c, Wild-type CCANΔCenp-C forms a complex with Cenp-ANuc. d, Mutating the Cenp-N DNA-binding groove disrupts CCANΔCenp-C–Cenp-ANuc interactions. e, Mutating the L1 loop of Cenp-A did not destabilize CCANΔCenp-C–Cenp-ANuc interactions. f, Deletion of the N terminus of Cenp-A (1–129) (ΔNCenp-ANuc) did not impair CCANΔCenp-C–Cenp-ANuc interactions. h, Both CCANΔCenp-C and CCANΔCenp-C–Cenp-NMut bound poorly to H3N–Cenp-ANuc. The experiments shown were performed independently in triplicate with similar results. For gel source data, see Supplementary Fig. 1.