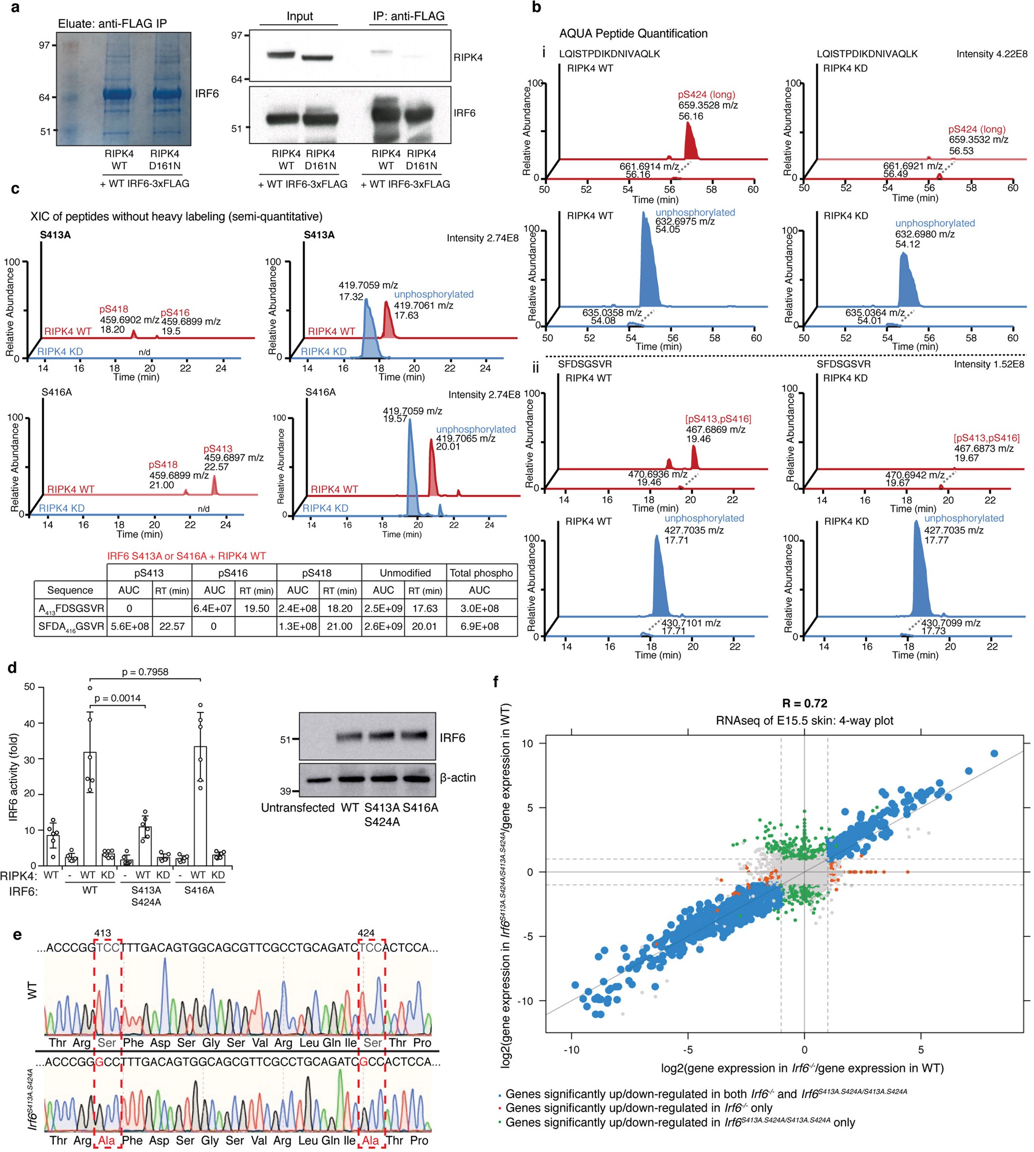
Extended Data Fig. 4: Phosphorylation of IRF6 at Ser413 and S424 in vivo is essential for epidermal differentiation and development.
From: The RIPK4–IRF6 signalling axis safeguards epidermal differentiation and barrier function

a, 3×FLAG-tagged IRF6 was affinity-purified from 293T cells co-expressing Myc-tagged RIPK4 or RIPK4(D161N) and then stained with SimplyBlue (left) or western blotted (right). IP, immunoprecipitation. Results representative of two independent experiments. b, Extracted ion chromatograms (XIC) of the phosphorylated peptides and their corresponding unmodified counterparts at pS424 (LQISTPDIKDNIVAQLK) (i) and pS(413,416) (SFDSGSVR) (ii); both the endogenous (light label) and the synthetic (heavy label) isotopically labelled peptides are shown. Plots are representative of two independent experiments. c, Absolute quantification at the pS413 and pS416 sites is difficult because peptides covering these sites co-elute. An experiment was therefore performed using IRF6(S413A) and IRF6(S416A) to distinguish between the levels of phosphorylation at these two sites. The resulting extracted ion chromatograms of the peptides without heavy labelling are shown, with the corresponding (AUC) values in the table below (RT, retention time). On the basis of the AUCs, there is more pS413 in the IRF6(S416A) sample than pS416 in the IRF6(S413A) sample. Given that the level of the unmodified form is similar, this suggests that S413 is the main phosphorylation site. This conclusion assumes that the ionization efficiency of these two peptides is the same, and is therefore semi-quantitative. d, Left, graph indicates activation of an IRF-responsive luciferase reporter gene at 24 h after transfection of 293T cells with the indicated IRF6 and RIPK4 constructs. IRF6 activity is displayed as fold activity over reporter only. Data are mean ± s.d (n = 6). Unpaired, two-tailed Fisher’s exact test with 95% confidence interval. Right, western blots show expression of the IRF6 phosphorylation mutants that were used in the luciferase assay. Representative of three independent experiments. e, Production of knock-in mutant mice expressing IRF6(S413A/S424A). Representative genomic sequencing of wild-type and homozygous (Irf6S413A,S424A/ S413A,S424A) mice. Nucleotides that encode Ser413 and Ser424 are highlighted by the dashed boxes, which indicate the wild-type GCC (Ser) and homozygous knock-in mutation TCC (Ala). f, Genome-wide four-way plot showing genes that have increased or decreased expression in Irf6S413A,S424A/S413A,S424A (y axis, n = 5) or Irf6−/− (x axis, n = 5) compared to the wild type (n = 3) in E15.5 skin. Each coloured dot represents a gene that met the cut-offs of an adjusted P value <0.05 and a minimum twofold change in expression. Adjusted P values were obtained using a moderated t-test (two-sided) with the Benjamini–Hochberg method for multiple comparisons. Genes that were altered significantly in expression in Irf6−/− skin only are shown in red, those altered in Irf6S413A,S424A/S413A,S424A only are shown in green and those altered in both genotypes are shown in blue. The Pearson correlation coefficient (R value) is 0.72.