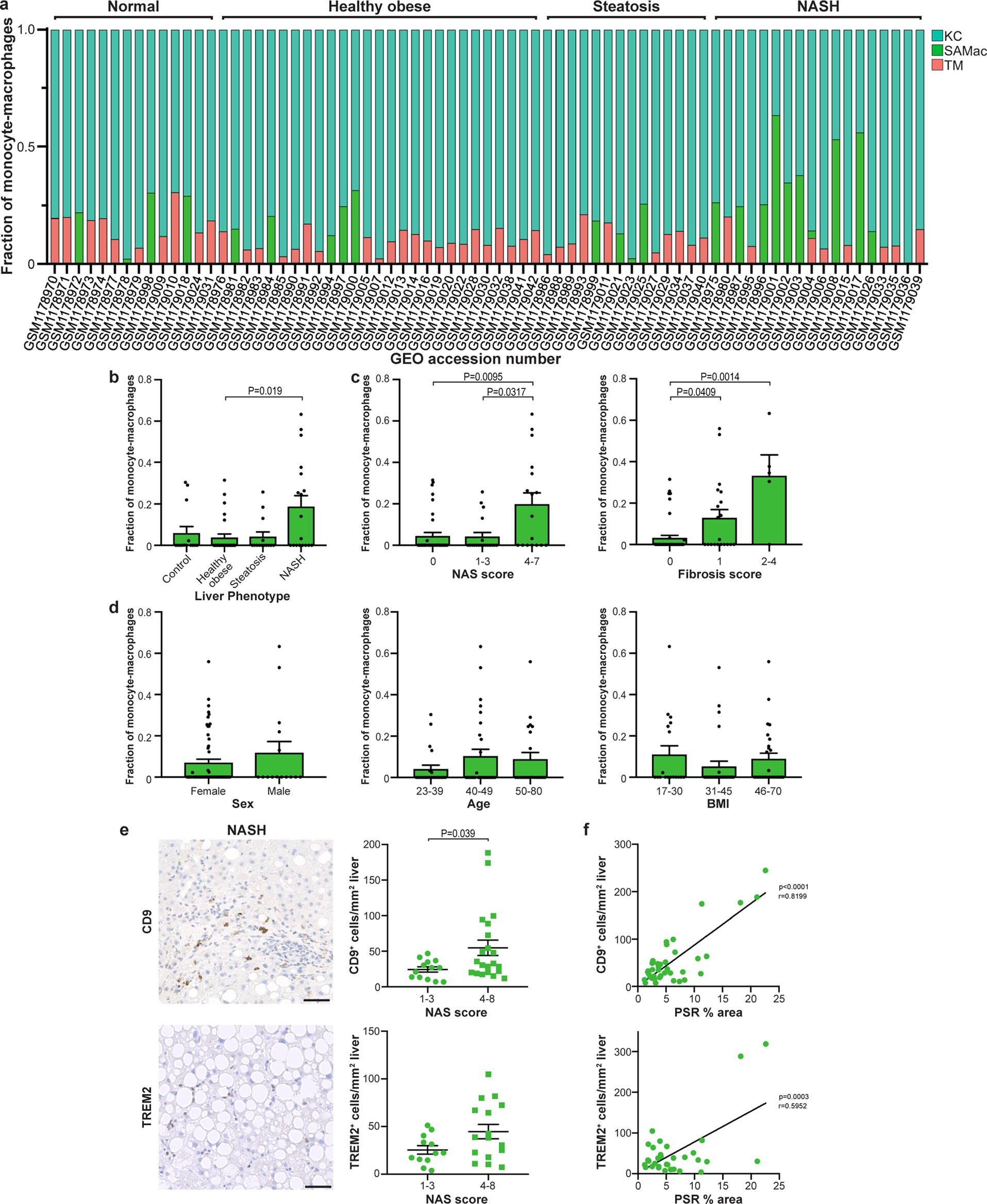
Extended Data Fig. 7: SAMac expansion in human NASH.
From: Resolving the fibrotic niche of human liver cirrhosis at single-cell level

a–d, Deconvolution of publicly available whole liver microarray data (n = 73) assessed for frequency of SAMacs, KCs and TMs using the Cibersort algorithm. a, Macrophage composition. GEO accession numbers are shown on the x axis; the fraction of monocyte–macrophages is shown on the y axis. Liver phenotypes are annotated at the top. b, Frequency of SAMacs in control (n = 14), heathy obese (n = 27), steatosis (n = 14) and NASH (n = 18) livers. c, Left, frequency of SAMacs in patients with histological NAFLD activity scores (NAS) of 0 (n = 37), 1–3 (n = 19) and 4–7 (n = 17). Right, frequency of SAMacs in patients with histological fibrosis scores of 0 (n = 46), 1 (n = 20) and 2–4 (n = 5). d, Left, frequency of SAMacs in female (n = 58) and male (n = 15) patients. Middle, frequency of SAMacs in patients aged 23–39 (n = 22), 40–49 (n = 29) and 50–80 (n = 22). Right, frequency of SAMacs in patients with a body mass index (BMI) of 17–30 (n = 18), 31–45 (n = 28) and 46–70 (n = 27). e, Left, immunohistochemistry of CD9 and TREM2 expression in NAFLD liver biopsy sections. Scale bars, 50 μm. Right, cell counts of CD9 and TREM2 expression. CD9: NAS 1–3 (n = 13), NAS 4–8 (n = 21). TREM2: NAS 1–3 (n = 12), NAS 4–8 (n = 16). f, Correlation of cell counts with picrosirius red (PSR) digital morphometric pixel quantification in NAFLD liver biopsy tissue with CD9 staining (top; n = 39) or TREM2 staining (bottom; n = 32). Data are mean ± s.e.m. P values determined by Kruskal–Wallis and Dunn test (b, c), two-tailed Mann–Whitney test (e) or Pearson’s correlation and linear regression (f).