Extended Data Fig. 6: Insulation of PhoQ* variants from E. coli response regulators, with respect to phosphatase activity.
From: Engineering orthogonal signalling pathways reveals the sparse occupancy of sequence space

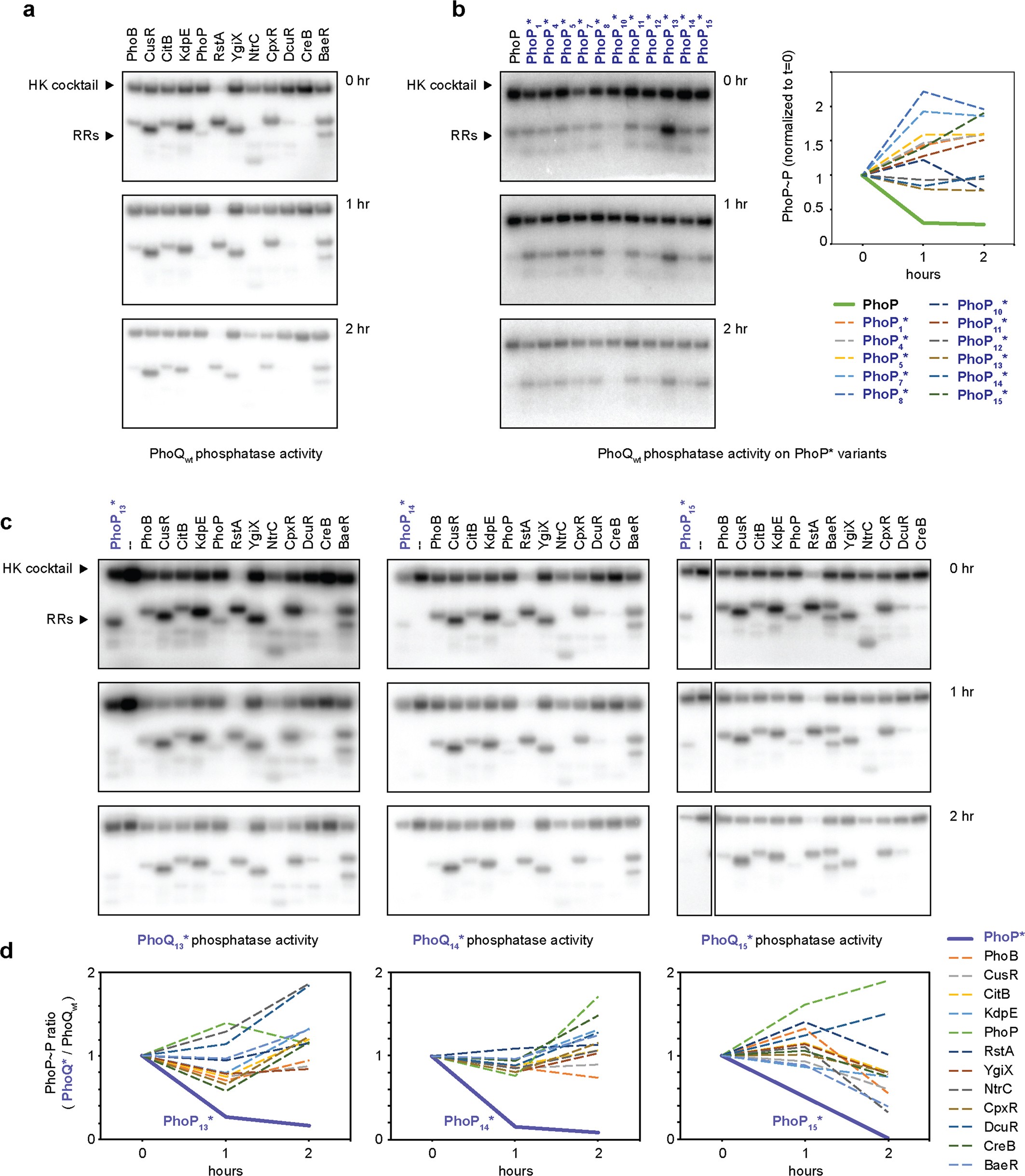
a, Phosphatase activity of PhoQ was assessed by measuring the decay of phosphorylated response regulators. Twelve E. coli response regulators were selected for their ability to be stably phosphorylated in vitro by a cocktail of six E. coli histidine kinases (CreC, RstA, PhoR, PhoP, EnvZ and CpxA, each at 250 nM). After 2 h of pre-incubation with radiolabelled ATP and this kinase cocktail, each regulator was combined with 2 mM PhoQ and the phosphorylation state of the regulators was measured after 0, 60 and 120 min. n = 1 independent experiment. b, Phosphatase profiles conducted as in a for PhoP* variants. Quantification of wild-type PhoP and PhoP* variant phosphorylation (normalized to 0 h (t = 0) to display decay) is plotted on the right. n = 1 independent experiment. c, Phosphatase profiles conducted as in a for PhoQ* variants. n = 1 independent experiment. d, Ratio of response regulator phosphorylation between phosphatase profiles with PhoQ* variants (c) and wild-type PhoQ (a, b).