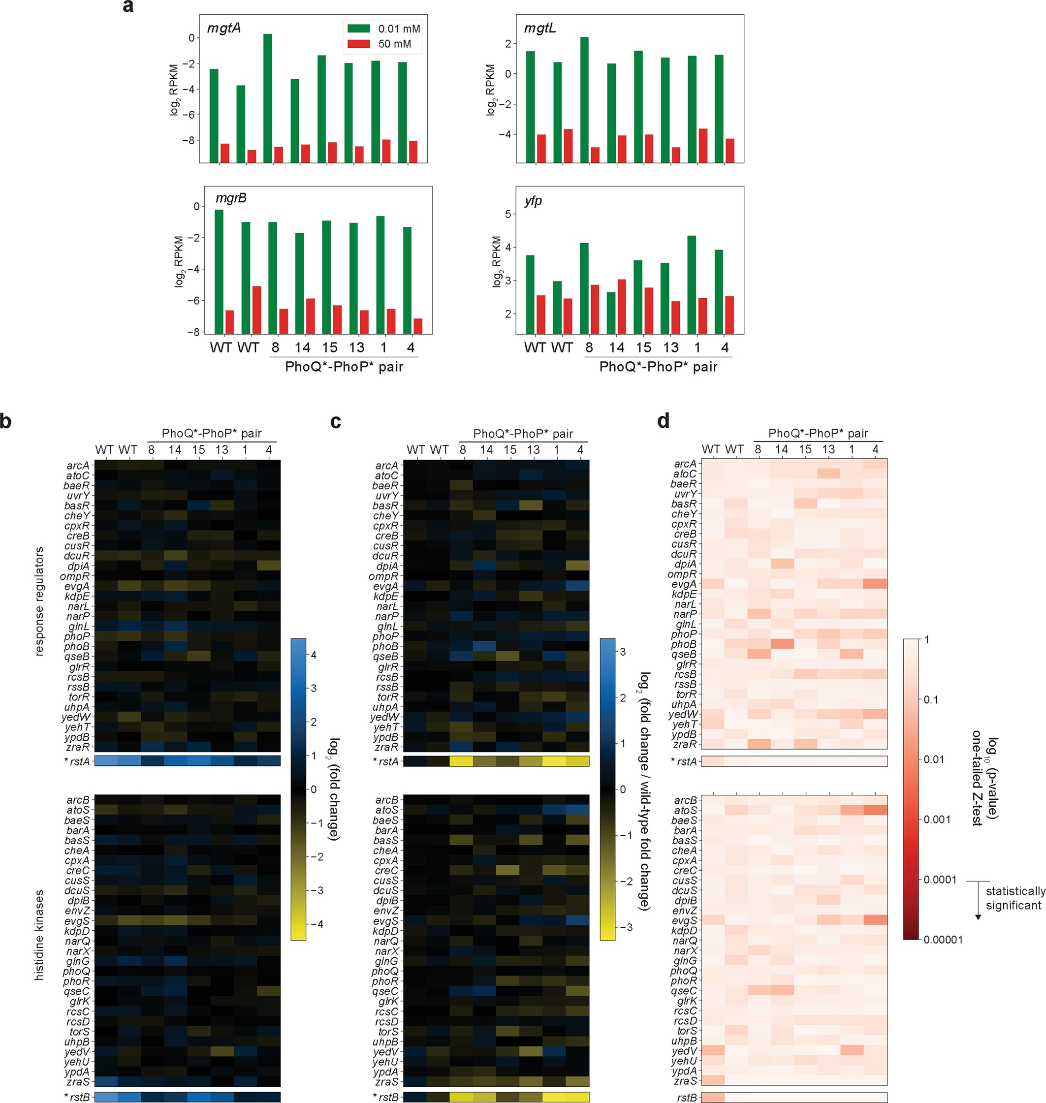
Extended Data Fig. 7: RNA-seq analysis of strains containing PhoQ*–PhoP* variants.
From: Engineering orthogonal signalling pathways reveals the sparse occupancy of sequence space

a, RNA-seq analysis of strains containing wild-type PhoQ–PhoP or the indicated variant pair, measured after 30 min with 10 μM or 50 mM Mg2+. Each strain displays a similar Mg2+-limitation induction of three genes (mgtA, mgtL and mgrB) in the PhoP regulon, as well as the PhoP-dependent reporter gene yfp. b, The expression change of each response-regulator and histidine-kinase gene in E. coli. Colours represent the fold change (expressed in log2) in the response to low extracellular Mg2+. rstA and rstB are part of the PhoP regulon, and so show changes in transcription after activation of PhoQ or of several PhoQ* variants. Otherwise, most two-component pathways show little induction by the wild-type PhoQ–PhoP and the PhoQ*–PhoP* pairs. c, The same data as in b, but with the fold change of each variant pair normalized to the fold change seen with wild-type PhoQ–PhoP, in which the latter is the geometric mean of two wild-type replicates. d, P values of the z-score calculated for each value in c. For each gene and each variant, z-scores represent the deviation of the variant/wild-type ratio of that gene, when compared to the distribution of the variant/wild-type ratio of every gene. Using all E. coli genes with reads across multiple samples (n = 3,477), P values were calculated with a one-tailed z-test to identify genes that induced more strongly with the variant pairs than with the wild-type pair. The statistical significance threshold after correcting for multiple hypothesis testing is indicated on the colour legend that encodes the P values. None of the other two-component signalling genes in E. coli is significantly induced by the variant PhoQ*–PhoP* pairs that we tested.