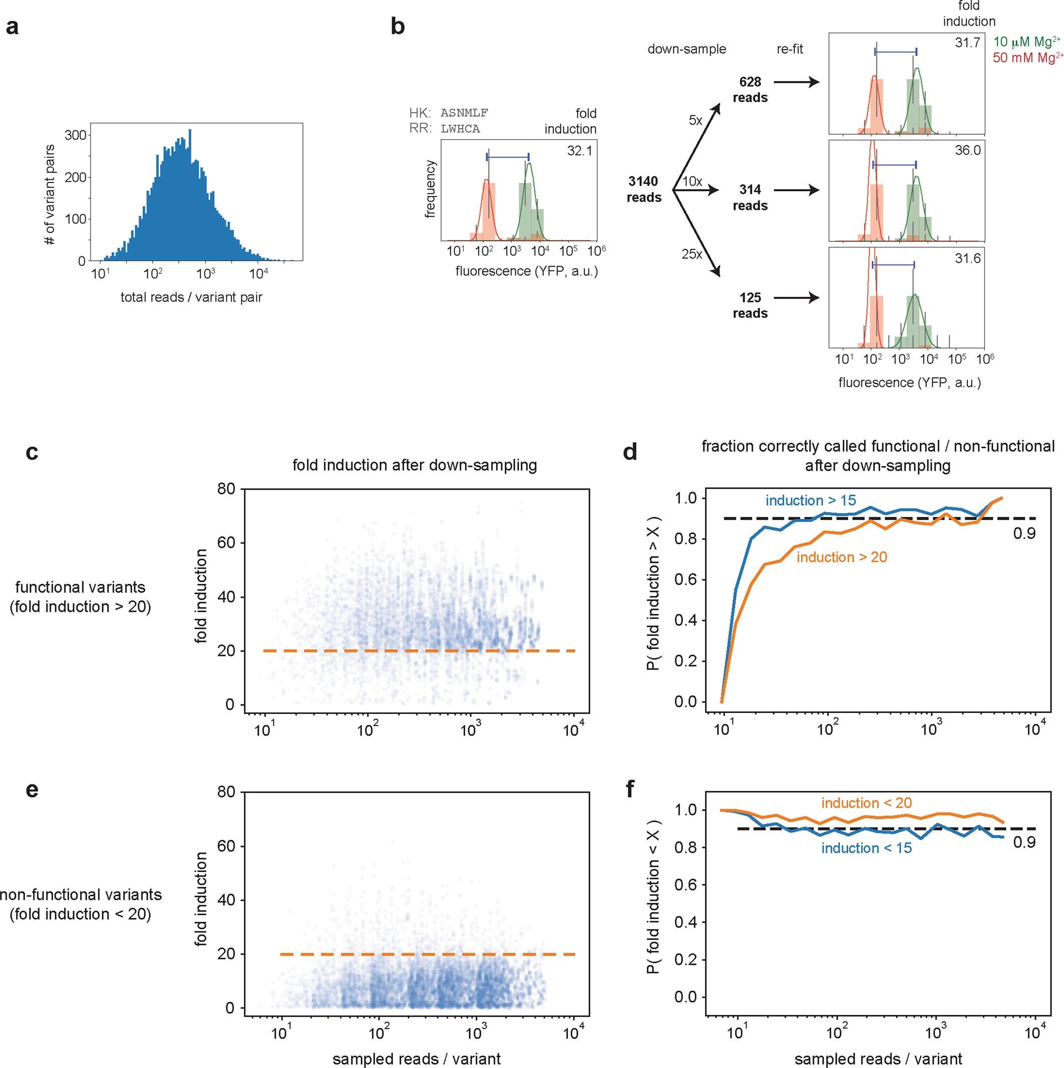
Extended Data Fig. 3: Sensitivity of sort-seq pipeline to read coverage.
From: Engineering orthogonal signalling pathways reveals the sparse occupancy of sequence space

a, Histogram of the total read counts for the 10,595 variants with sufficient coverage and fit quality to be included in analysis. b, A schematic example of the downsampling method used to simulate low read coverage using variants with high read coverage. c, Fold induction of high-coverage functional PhoQ*–PhoP* variants (fold induction >20) after simulating lower read coverage using downsampling and refitting. n = 100 independent downsampling simulations. d, A quantification of how read coverage in c affects the calculated fold induction of functional variants. The fraction of functional variants that continue to display high fold induction at lower read coverage is plotted with respect to read coverage. e, As in c, but for nonfunctional (fold induction < 20) PhoQ*–PhoP* pairs with high read coverage. n = 100 independent downsampling simulations. f, As in d, but for nonfunctional variants. The fraction of nonfunctional variants that continue to display low fold induction at lower read coverage is plotted with respect to read coverage.