Extended Data Fig. 1: Spatial features of 53BP1-MDs at sites of DNA breakage.
From: Stabilization of chromatin topology safeguards genome integrity

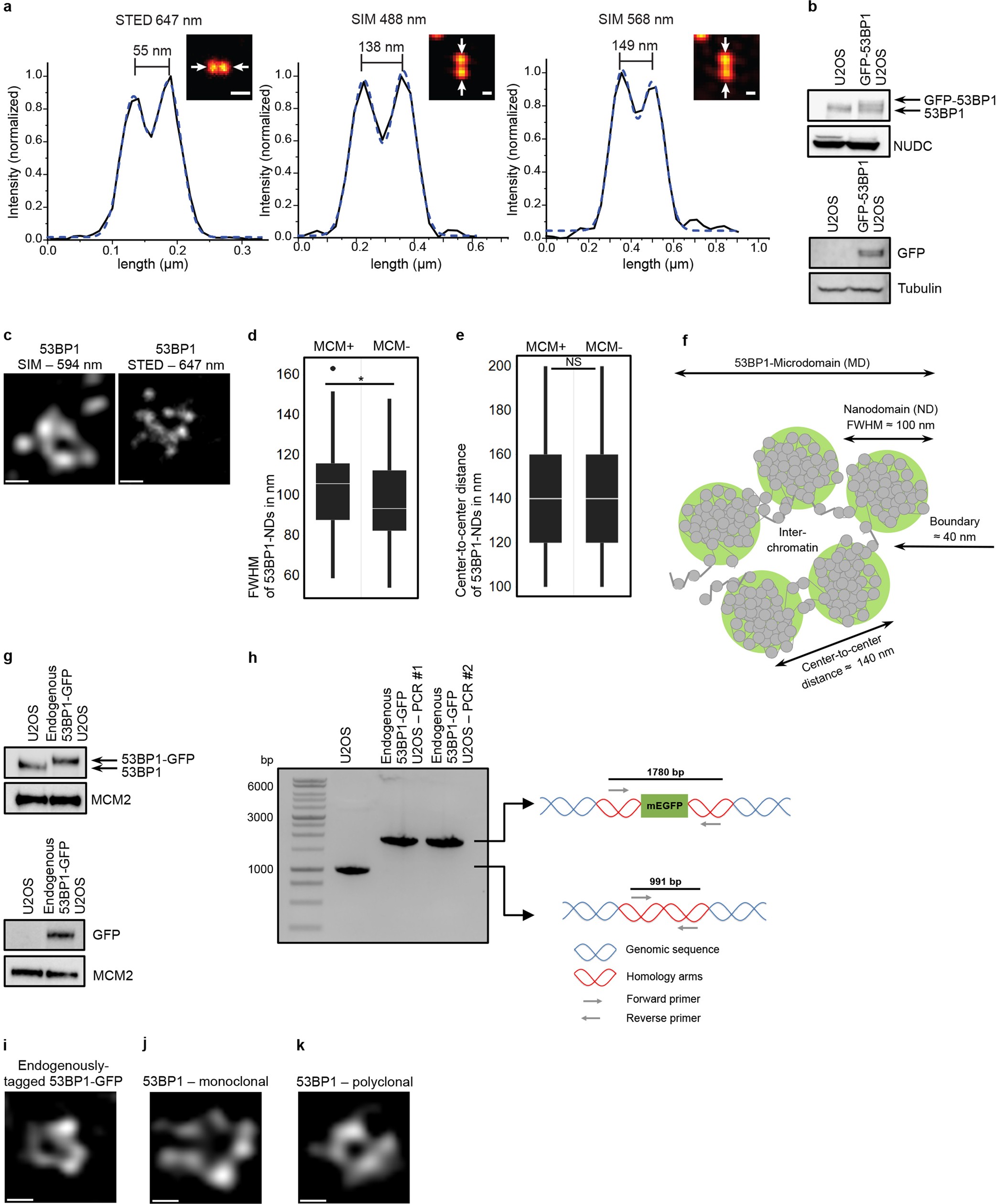
a, Experimentally derived resolution for STED and 3D-SIM instruments using nano-bead imaging under identical conditions as for image data acquisition at the indicated excitation wavelengths. Line profile is average of three lines; dotted line shows fit of a double Gaussian distribution, where the peak-to-peak distance indicates spatial resolution. b, Western blot of GFP–53BP1 U2OS cells immunostained for 53BP1, GFP and loading controls (NUDC, tubulin). c, 3D-SIM and STED images of immunostained 53BP1-MDs in U2OS cells exposed to irradiation (1 Gy, 2 h). Images were processed identically for pixel numbers and bicubic interpolation smoothing for direct comparison. d, Diameter of a 53BP1-ND in pre- and post-replicative cells determined by full width at half maximum (FWHM, n = 75) from STED data in c. e, Centre-to-centre peak distance (n = 85) of 53BP1-NDs from STED data in c. Box plots: centre line, median; box limits, 25th and 75th centiles; whiskers, minimum and maxiumum; dots, outliers. *P = 0.0356 (d), P = 0.8587 (e; NS, not significant); two-tailed non-parametric Wilcoxon rank-sum test. Pre- or post-replicative chromatin assigned based on MCM+ or MCM– status. f, Schematic depiction of 53BP1-MD. g, Western blot of U2OS cells with endogenously tagged 53BP1–GFP immunostained for 53BP1, GFP and loading control (MCM2). h, Junction PCR showing homozygous 53BP1 tagging. i–k, 3D-SIM of 53BP1 MDs in endogenously tagged U2OS-53BP1–GFP cells (i) or U2OS cells immunostained with mouse (j) or rabbit (k) 53BP1 antibodies, exposed to irradiation (1 Gy, 2 h). Scale bars, 100 nm (a); 200 nm (c, i–k). Experiments in b, d, e, g–k were biologically replicated twice with similar results. For detailed image information see Supplementary Table 1. For gel source data see Supplementary Fig. 1.