Extended Data Fig. 8: mITGB1-specific CD4+ T cells display an activated TH1 phenotype.
From: MHC-II neoantigens shape tumour immunity and response to immunotherapy

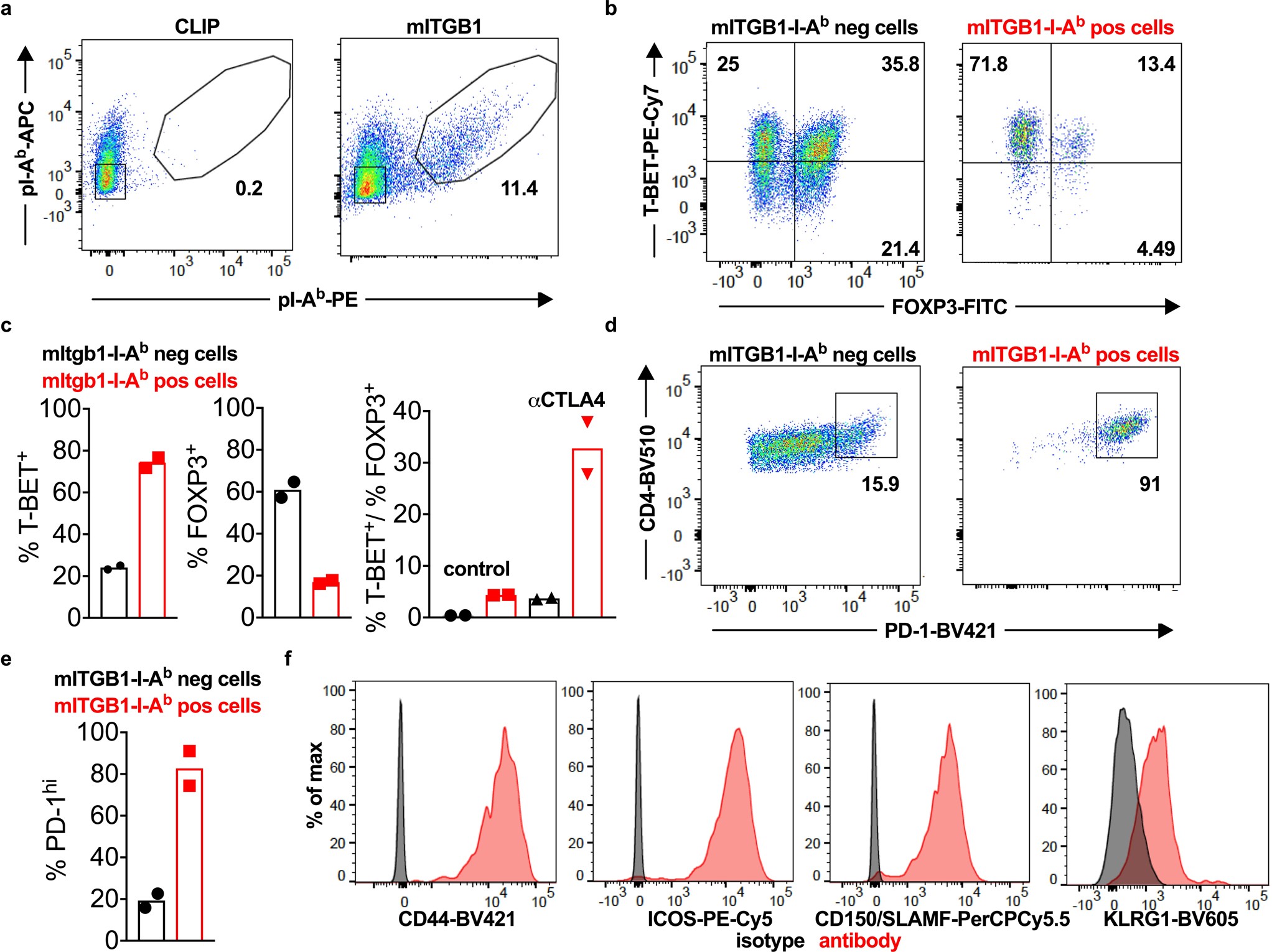
a, Whole TILs from KP.mLAMA4.mITGB1 tumours 12 days after transplantation were stained with mITGB1-I-Ab tetramers. Populations were previously gated on viable CD11b−CD4+ cells. Representative data from one of two independent experiments with five pooled tumours each are shown. b, mITGB1-I-Ab tetramer-negative and tetramer-positive cells described in a were analysed for expression of T-BET and FOXP3. Representative plots are shown. c, Quantification of two independent experiments in b as average per cent of tetramer-negative and tetramer-positive cells staining positive for the indicated protein. Tumour-bearing mice were treated with control monoclonal antibodies or anti-CTLA4 on days 3, 6, and 9 after transplantation where indicated. d, mITGB1-I-Ab tetramer-positive and tetramer-negative cells in a were analysed for expression of PD-1. Representative plots are shown. e, Quantification of two independent experiments described in d shown as average per cent of tetramer-negative and tetramer-positive cells staining positive for PD-1. f, mITGB1-I-Ab tetramer-positive cells in a were analysed for expression of the indicated proteins. Representative histograms from one of two independent experiments using pools of five tumours each are shown.