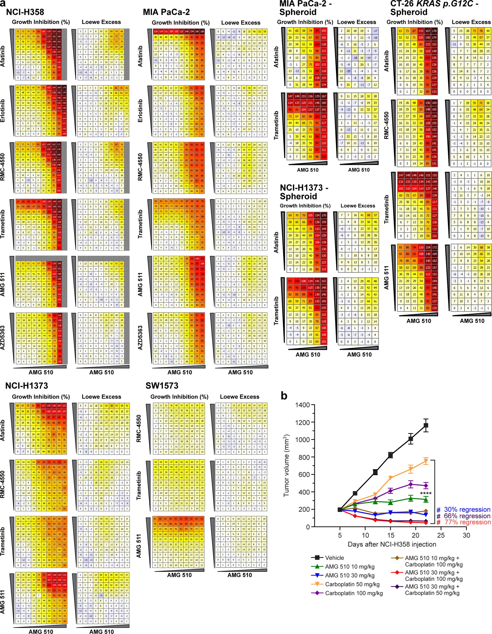
Extended Data Fig. 6: AMG 510 combines with targeted and chemotherapeutic agents, resulting in the synergistic killing of tumour cells and enhanced anti-tumour activity.
From: The clinical KRAS(G12C) inhibitor AMG 510 drives anti-tumour immunity

a, Growth inhibition matrices and Loewe additivity excess of AMG 510 added in combination with targeted agents to the indicated cell line, with darker colours denoting greater cell killing (growth inhibition) and stronger synergistic interactions (Loewe excess). The maximum tested concentration of the inhibitors and the dose range covered by the matrices for each combination are listed in Supplementary Table 3. b, AMG 510 in combination with carboplatin in NCI-H358 tumour xenografts. Data are mean ± s.e.m., n = 10 mice per group; ****P < 0.0001 compared with vehicle; repeated-measures ANOVA followed by Dunnett’s multiple comparison test; #P < 0.001 regression by two-sided Student’s t-test.