Extended Data Fig. 9: AMG 510 induces expression of chemokines and MHC class I antigens in CT-26 KRASG12C cells.
From: The clinical KRAS(G12C) inhibitor AMG 510 drives anti-tumour immunity

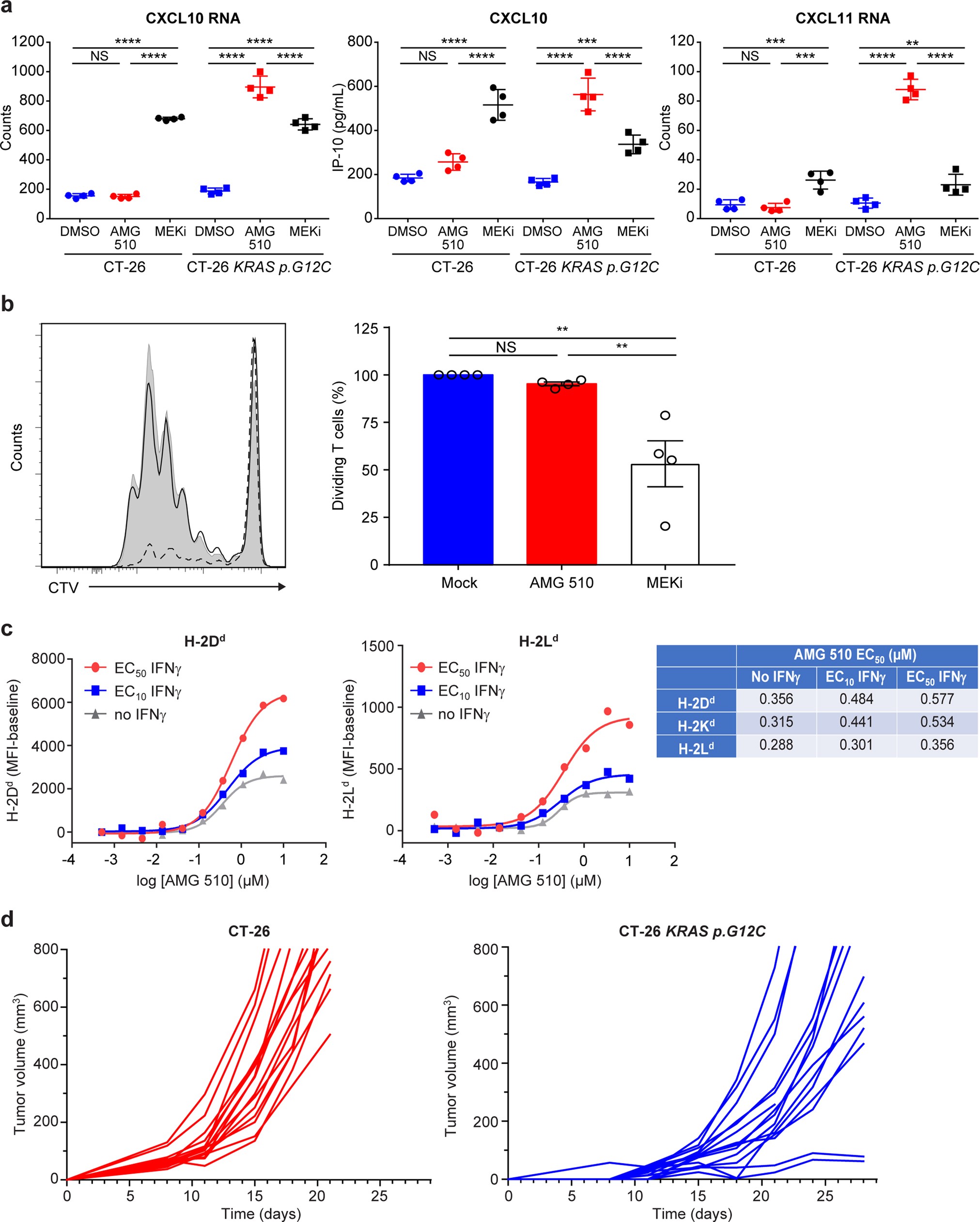
a, Quantification of Cxcl10 or Cxcl11 transcripts, as well as secreted CXCL10 (IP-10) protein, after 24-h treatment of parental CT-26 or CT-26 KRASG12C cells with AMG 510 or MEK inhibitor. Data are mean ± s.d., n = 4 replicates; ****P < 0.0001, ***P < 0.001, **P < 0.01; NS, not significant; two-way ANOVA followed by Tukey’s multiple-comparison test. b, Ova-pulsed bone-marrow-derived dendritic cells and CellTrace Violet (CTV)-labelled OT-I CD8+ T cells co-cultured with AMG 510 or MEK inhibitor. T cell proliferation was assessed by measuring CTV dilution in T cells. Left, T cells treated with mock (shaded), AMG 510 (solid line) or MEK inhibitor (dashed line) from a representative experiment. Right, data from four independent experiments were pooled and show the frequency of dividing T cells relative to mock treatment. Data are mean ± s.e.m.; **P < 0.01; NS, not significant; one-way ANOVA followed by Tukey’s multiple-comparison test. c, Cell surface expression of MHC class I antigens (H-2Dd and H-2Ld) on CT-26 KRASG12C cells after 24-h treatment with AMG 510 with or without IFNγ as measured by flow cytometry. d, Growth curves of either CT-26 or CT-26 KRASG12C tumours in BALB/c mice (n = 15).