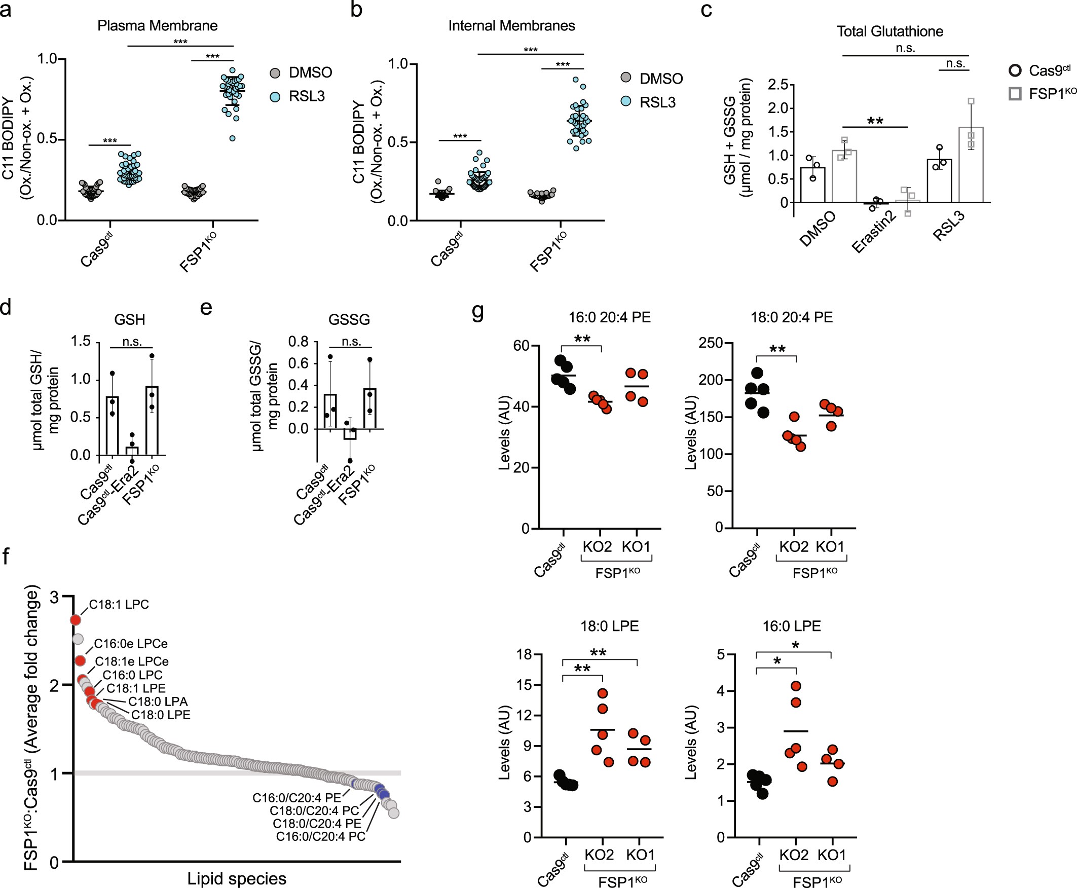
Extended Data Fig. 6: Analysis of lipid peroxidation, glutathione and lipid levels in FSP1KO cells.
From: The CoQ oxidoreductase FSP1 acts parallel to GPX4 to inhibit ferroptosis

a, b, Ratio of oxidized-to-total BODIPY 581/591 C11 from images in Fig. 3a, at the plasma membrane (a) or at internal membranes (b). Each data point represents an individual cell quantified in one of two biological replicates. For a, Cas9ctl DMSO, n = 34; Cas9ctl RSL3, n = 45; FSP1KO DMSO, n = 30; FSP1KO RSL3, n = 33; ***P < 0.001 by one-way ANOVA. For b, Cas9ctl DMSO, n = 33; Cas9ctl RSL3, n = 45; FSP1KO DMSO, n = 30; FSP1KO RSL3, n = 33; ***P < 0.001 by one-way ANOVA. Error bars show mean ± s.d. c, Total intracellular glutathione (GSH + GSSG) levels in control and FSP1KO were determined following treatment with 250 nM RSL3 or 1 μM erastin2. The graph shows mean ± s.d. of three biological replicates. n.s., FSP1KO DMSO versus RSL3, P = 0.7278; n.s., FSP1KO RSL3 versus Cas9ctl RSL3, P = 0.1522, **P = 0.0072 by one-way ANOVA. d, e, GSH and GSSG levels in control and FSP1KO cells were measured. Where indicated, cells were treated with 1 μM erastin2. The graph shows mean ± s.d. of three biological replicates. n.s., GSH P = 0.6269; n.s., GSSG P = 0.8284 by two-tailed t-test. f, The plot shows the average of the fold change in lipids measured in two FSP1KO cell lines generated using FSP1 sgRNA no. 1 and FSP1 sgRNA no. 2 (labelled KO1 and KO2, respectively), relative to control cells. Cas9ctl, n = 5; KO1, n = 4; KO2, n = 5 biological replicates (Supplementary Table 3). g, Levels of select lipid species in biological replicates of control and FSP1KO cells measured in f. The average values are indicated. 16:0 20:4 PE, **P = 0.0017; 18:0 20:4 PE, **P = 0.0011; 18:0 LPE, KO2 **P = 0.0036, KO1 **P = 0.0019; 16:0 LPE, KO2 *P = 0.0133 and KO1 *P = 0.0335 by two-tailed t-test.