Extended Data Fig. 7: Analysis of the FSP1 oxidoreductase mutant.
From: The CoQ oxidoreductase FSP1 acts parallel to GPX4 to inhibit ferroptosis

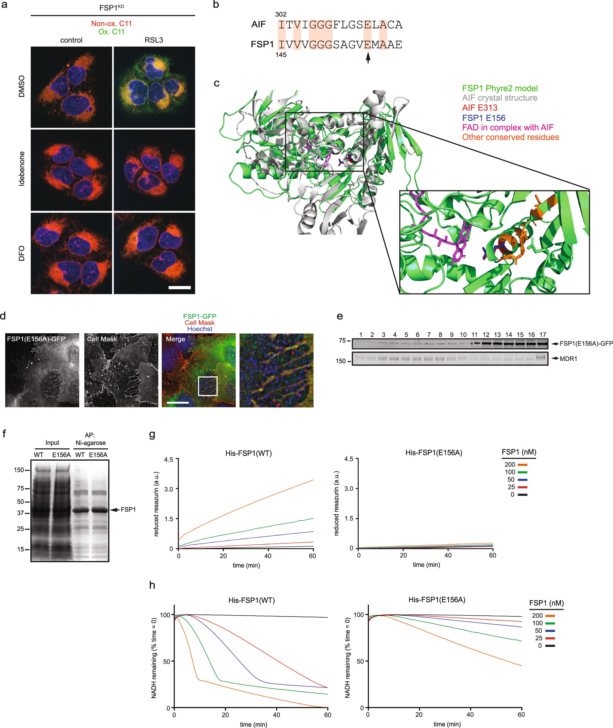
a, FSP1KO cells were treated with 250 nM RSL3 and 10 μM idebenone or 50 μM DFO for 75 min, labelled with BODIPY 581/591 C11 and fixed before imaging. Images are representative of at least n = 10 cells imaged for each treatment condition. Scale bar, 20 μm. b, Sequence alignment showing residues conserved between AIF and FSP1. The arrow points to E313 in AIF (aligns to E156 in FSP1) that functions in binding to flavin adenine dinucleotide. c, Structural alignment between the crystal structure of mouse AIF (RCSB Protein Data Bank code (PDB) 1GV4) and the Phyre2-generated model of FSP1. d, Live-cell microscopy of FSP1KO cells expressing inducible FSP1(E156A)–GFP labelled with 5 μg ml-1 Cell Mask. The image is representative of at least n = 10 imaged cells. Scale bar, 10 μm. e, Plasma-membrane subdomains from FSP1KO cells that express FSP1(E156A)–GFP were enriched by OptiPrep gradient centrifugation. f, SDS–PAGE and Coomassie brilliant blue stain of recombinant His–FSP1(WT) and His–FSP1(E156A) purified with Ni-NTA agarose beads. g, Reduction of resazurin by recombinant FSP1 in the presence of NADH. h, Oxidation of NADH by recombinant FSP1 in the presence of coenzyme Q1. Panels g and h are representative of two biological replicates, and e shows a single experiment.