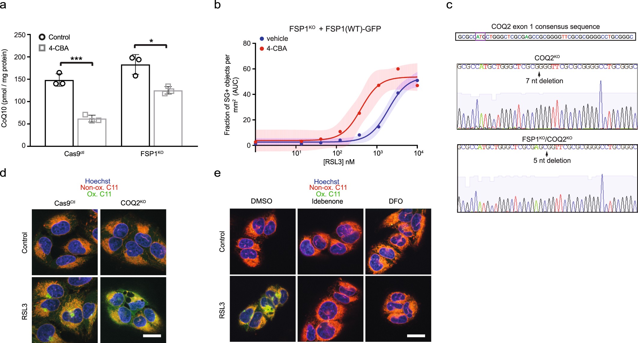
Extended Data Fig. 8: Lipid peroxidation in CoQ-depleted cells.
From: The CoQ oxidoreductase FSP1 acts parallel to GPX4 to inhibit ferroptosis

a, Total CoQ levels in control and FSP1KO cells treated for 48 h with 3 mM 4-CBA. The graph shows mean ± s.d. of three biological replicates. ***P = 0.0007, *P = 0.0132 by two-tailed t-test. b, Dose response of RSL3-induced death of inducible FSP1–GFP cells pretreated for 48 h with 3 mM 4-CBA and doxycycline before addition of RSL3. Shading indicates 95% confidence intervals for the fitted curves and each data point is the average of three technical replicates. The panel is representative of two biological replicates. c, Genomic sequencing of the COQ2 gene in COQ2KO and FSP1KO COQ2KO cells. The ATG start codon is boxed in the COQ2 consensus sequence. d, Control and COQ2KO cells treated with 250 nM RSL3 for 3 h were labelled with BODIPY 581/591 C11 and fixed before imaging. e, COQ2KO cells were treated with 250 nM RSL3 and 10 μM idebenone or 50 μM DFO for 3 h, labelled with BODIPY 581/591 C11 and fixed before imaging. In panels d, e, images are representative of at least n = 10 cells imaged for each treatment condition. Scale bars, 20 μm.